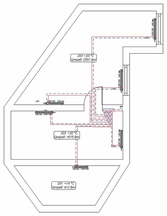
agreegat Опубліковано: 20 серпня 2010 Поділитись Опубліковано: 20 серпня 2010 Доброго времени суток, уважаемые софорумцы. Предлагаю свои услуги для просчёта теплопотерь, отопления(радиаторное и ТП) и водоснабжения. Есть опыт просчёта как гос.учреждений и пром.помещений, так и коттеджей и квартир. Есть возможность в сотрудничестве со строительными организациями. Для примера во вложении находиться картинки одного из сделанных проектов. (066)296-54-68 Максим Цитата Посилання на коментар Поділитися на інших сайтах More sharing options...
agreegat Опубліковано: 25 серпня 2010 Автор Поділитись Опубліковано: 25 серпня 2010 На руки выдаётся проект со всеми данными требуемыми для монтажа отопления и водоснабжения. Цитата Посилання на коментар Поділитися на інших сайтах More sharing options...
GeoTeplo Опубліковано: 25 серпня 2010 Поділитись Опубліковано: 25 серпня 2010 Цена вопроса? Исходя из чего складывается цифра за проектные работы? Цитата Посилання на коментар Поділитися на інших сайтах More sharing options...
agreegat Опубліковано: 25 серпня 2010 Автор Поділитись Опубліковано: 25 серпня 2010 Цена вопроса? Исходя из чего складывается цифра за проектные работы? Цена складывается из площади помещений, что требуется просчитать(теплопотери, отопление, водоснабжение). цена в личку. Цитата Посилання на коментар Поділитися на інших сайтах More sharing options...
agreegat Опубліковано: 2 вересня 2010 Автор Поділитись Опубліковано: 2 вересня 2010 А вы знаете сможет ли прогреть ваш дом ваше отопление в пиковый минусовой период? 066-296-54-68 Цитата Посилання на коментар Поділитися на інших сайтах More sharing options...
agreegat Опубліковано: 10 вересня 2010 Автор Поділитись Опубліковано: 10 вересня 2010 Рассчёт системы с выдачей всех результатов на руки. (066) 296-54-68 Максим Цитата Посилання на коментар Поділитися на інших сайтах More sharing options...
agreegat Опубліковано: 16 вересня 2010 Автор Поділитись Опубліковано: 16 вересня 2010 Тепло, сухо, комфортно... это не только памперсы, но и качественно сделанное отопление и водоснабжение. Цитата Посилання на коментар Поділитися на інших сайтах More sharing options...
agreegat Опубліковано: 28 вересня 2010 Автор Поділитись Опубліковано: 28 вересня 2010 А вы купили что-нибудь? Цитата Посилання на коментар Поділитися на інших сайтах More sharing options...
Рекомендовані повідомлення