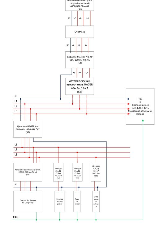
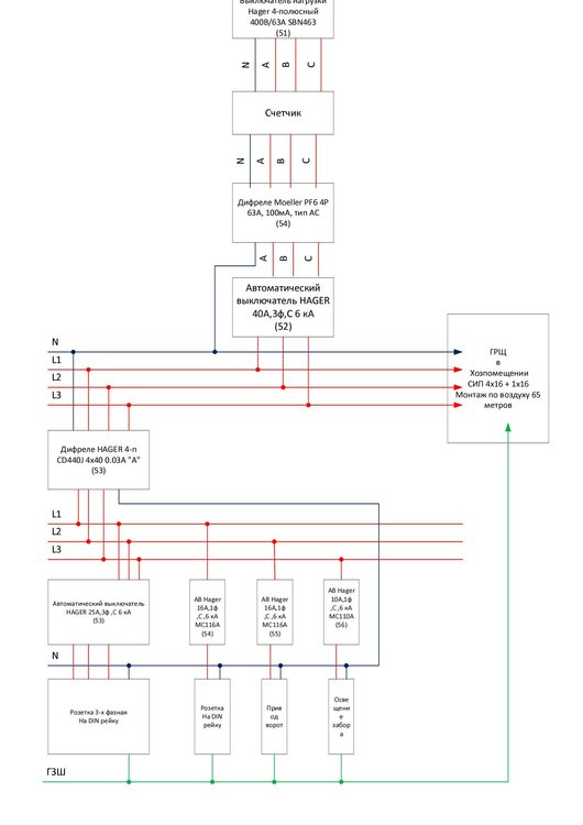
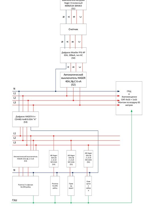
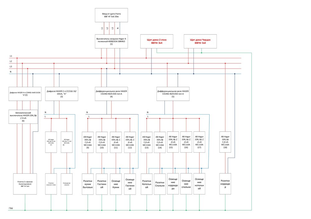
master_yan Опубліковано: 9 жовтня 2013 Поділитись Опубліковано: 9 жовтня 2013 Приветствую всех! Пришло время и мне собирать щитки в дом :D . Итак вводная - имеем 3-фазы, 40А на входе, щит учета на столбе, в начале участка. Что хочу : ГРЩ разместить в хозпостройке, предусмотреть возможность подключения стабилизатора и 3-х фазного генератора; от ГРЩ запитать потребителей хозпомещения (мастерской, гаража, скважинные насосы), запитать дом. В доме 2 больших щита (1-й и 2-й этажи) + мааааленький щиточек чердака. От щита учета до ГРЩ собираюсь проложить СИП 4х16 +1х16 по воздуху и фасаду здания, всего 65 метров. От ГРЩ до щита 1 этажа ВВГ-нг 5х6 в трубе в земле 30 метров. От щита 1-го этажа до щита второго и щита чердака проложен ВВГнг 3х4 (Знаю, протупил.... надо было 5х4). Схемы щитов и подключения прилагаю. Электрика схема монтажа .pdf Основные вопросы - правильно ли подобраны номиналы и типы УЗО и АВ, что в схеме лишнее, чего не хватает ? Спасибо! Посилання на коментар Поділитися на інших сайтах More sharing options...
HagerKVT Опубліковано: 10 жовтня 2013 Поділитись Опубліковано: 10 жовтня 2013 В кратце что сразу бросается в глаза: - Всё освещение подключал бы не через УЗО (кроме ванной, санузла). - УЗО взял бы тип А, а на АС (разница в цене 10 грн, но А отрабатывает и на пульсирующих токах, а АС только на синусоидальных). - На розетки и освещение санузла, правильно ставить УЗО с током утечки 10мА (СС216J) -Общее УЗО, надо ставить с током утечки 300 мА и лучше селективное (CP463J). Иначе могут быть ложные срабатывания из-за естественной утечки тока. -Для ввода резерва то же правильнее брать переключатель ввода резерва SF463 вместо SFT 440. Посилання на коментар Поділитися на інших сайтах More sharing options...
master_yan Опубліковано: 10 жовтня 2013 Автор Поділитись Опубліковано: 10 жовтня 2013 В кратце что сразу бросается в глаза: - Всё освещение подключал бы не через УЗО (кроме ванной, санузла). - УЗО взял бы тип А, а на АС (разница в цене 10 грн, но А отрабатывает и на пульсирующих токах, а АС только на синусоидальных). - На розетки и освещение санузла, правильно ставить УЗО с током утечки 10мА (СС216J) -Общее УЗО, надо ставить с током утечки 300 мА и лучше селективное (CP463J). Иначе могут быть ложные срабатывания из-за естественной утечки тока. -Для ввода резерва то же правильнее брать переключатель ввода резерва SF463 вместо SFT 440. За тип УЗО - согласен. не вопрос. С санузлами - тоже. С переключателем резерва - а в чем принципиальная разница? Общее узо - у меня не стоит .... А 3 линии, без узо, оставлены специально, для подключения сварки и прочих радостей Вопрос относительно освещения - чем плохо УЗО там ? Спасибо за ответ! Посилання на коментар Поділитися на інших сайтах More sharing options...
lena_goy Опубліковано: 10 жовтня 2013 Поділитись Опубліковано: 10 жовтня 2013 Вопрос относительно освещения - чем плохо УЗО там ? Плохо ценой Но себе УЗО на освещение ставил Посилання на коментар Поділитися на інших сайтах More sharing options...
master_yan Опубліковано: 10 жовтня 2013 Автор Поділитись Опубліковано: 10 жовтня 2013 Плохо ценой Но себе УЗО на освещение ставил Ну про цену я молчу..... по моим прикидкам мне на мои 4 щитка надо более 50-ти автоматов, узо и прочей мелочи Посилання на коментар Поділитися на інших сайтах More sharing options...
Шарманщик Опубліковано: 10 жовтня 2013 Поділитись Опубліковано: 10 жовтня 2013 Вопрос относительно освещения - чем плохо УЗО там ? Ставьте и никого не слушайте - потому как против УЗО и ДА выступают только те декаденты, кто себе ничего подобного не поставил, потому что протупил или под девизом - "а вот в "хрущевках" люди до сих пор живут без всяких там УЗО и проводка - аллюминий и ничего..." Посему - Ваш дом - это Ваша ответственность за себя и своих близких... Вы - на правильном пути и если даже ныне бюджет ограничен - оставляйте место в щите, через год-два докупите и сделаете переключение. Есть ещё один вариант - монтируйте групповое УЗО или ДА с подшиновкой, т.е через ДА или УЗО (25-40) А, запитываете три-четыре АВ 10А, на которые подключаете нагрузки - и бюджетно и безопасно. А вот УЗО 300 мА - в Вашем случае это от лукавого... 100 мА более чем достаточно, а если весь кабель достойный - так и УЗО 30 мА никогда у Вас не отключит питание... Так что исполняйте задумку свою смело, а советы и корректировки всякие воспринимайте с хорошей долей скепсиса, потому как "защиты много не бывает"(с)!!! ;) Удачи! 3 Посилання на коментар Поділитися на інших сайтах More sharing options...
master_yan Опубліковано: 10 жовтня 2013 Автор Поділитись Опубліковано: 10 жовтня 2013 Ставьте и никого не слушайте - потому как против УЗО и ДА выступают только те декаденты, кто себе ничего подобного не поставил, потому что протупил или под девизом - "а вот в "хрущевках" люди до сих пор живут без всяких там УЗО и проводка - аллюминий и ничего..." Посему - Ваш дом - это Ваша ответственность за себя и своих близких... Вы - на правильном пути и если даже ныне бюджет ограничен - оставляйте место в щите, через год-два докупите и сделаете переключение. Есть ещё один вариант - монтируйте групповое УЗО или ДА с подшиновкой, т.е через ДА или УЗО (25-40) А, запитываете три-четыре АВ 10А, на которые подключаете нагрузки - и бюджетно и безопасно. А вот УЗО 300 мА - в Вашем случае это от лукавого... 100 мА более чем достаточно, а если весь кабель достойный - так и УЗО 30 мА никогда у Вас не отключит питание... Так что исполняйте задумку свою смело, а советы и корректировки всякие воспринимайте с хорошей долей скепсиса, потому как "защиты много не бывает"(с)!!! ;) Удачи! Спасибо за такой емкий ответ! По поводу групповых УЗО - у меня так и сделано, с подшиновкой. Просьба к Вам Шарманщик - посмотрите схему плз. Может таки чего забыл я ? Весь кабель ВВГнг Одесский. На розетки 3х2,5 на освещение 3 х 1,5 4х1,5. На кухню 5х4 на духовки + 3х2,5 на розетки всякие. В чем протупил - так во вводе на 2-й этаж 3х4 вместо 5х4. И у меня еще вопрос - как правильно сделать уравнивание потенциалов (надо ли ) ? И еще в личку озвучьте ориентировочную смету контура заземления для дома (грунт обводненный песок, УГВ летом 1,7 метра). Добавлено через 1 минуту монтируйте групповое УЗО или ДА с подшиновкой Еще вопрос - какие шины используются для фазных проводов ? Посилання на коментар Поділитися на інших сайтах More sharing options...
Шарманщик Опубліковано: 10 жовтня 2013 Поділитись Опубліковано: 10 жовтня 2013 И еще в личку озвучьте ориентировочную смету контура заземления для дома (грунт обводненный песок, УГВ летом 1,7 метра). Не могу точно сказать - если устроит - то от 500-600 $, но обводнение летнее, посему лучше тестовый замер весной и осенью забабахать... в идеале - зимой. Потому как полоса горизонтальная, что стержни соединяет на глубине 70 см, а значит зимой точняк "не работает" на понижение сопротивления. У меня на песке в Осокорках летом 1,96 Ом, а зимой 2012 г - 2,98 Ом было... Так что мои рекомендации - все железяки - оцинковка от Беттерманн, не на много дороже поляцкого Гальмара, но там омеднение и муфты резьбовые, а у Беттерманна просто горячеоцинкованная сталь и соединение вертикальных шпилек "конус Морзе", после пятого -шестого удара сие сочленение становиться неразъёмным - "сварка ударом" называется - это мне знакомые патоновцы как-то растолковали.. Добавлено через 9 минут И у меня еще вопрос - как правильно сделать уравнивание потенциалов (надо ли ) ? Очень надо - жизнь Вам эта штука убережёт. Исполняется разом с ГШЗ - главной шиной заземления. В ГРЩ дома на шину ГШЗ - обычная полоса металла, я делаю из меди 3х30 - вот на неё прикручиваете N от линии питания, шину контура заземления, молниезащиты, водяную и газовую трубу и всех доступных железяк конструкции дома - по максимуму возможного и невозможного. Шину ГШЗ куском толстого кабеля синего(голубого) цвета соединяете с шиной на изоляторах и отныне гордо именуете её - "шина N". Таким же куском, только желто-зелёного цвета соединяете ГШЗ с шиной намерво прикрученной к корпусу ГРЩ - отныне это "шина РЕ" Работа окончена... Ремарка - ГШЗ это единственное место в доме, где проводник N линии и все железяки, включая контур собраны в кучу. Больше они нигде в доме не пересекаются.... Добавлено через 1 минуту Еще вопрос - какие шины используются для фазных проводов ? Хагер, ETI, АВВ, EATON - просто надо выбирать по макс току нагрузки.. 3 Посилання на коментар Поділитися на інших сайтах More sharing options...
master_yan Опубліковано: 10 жовтня 2013 Автор Поділитись Опубліковано: 10 жовтня 2013 Еще вопрос! Стоит ли заморачиваться выравниванием потенциалов в санузлах, при условии всей разводки воды и отопления пластиком ? Если "да" - то как правильно это сделать ? Посилання на коментар Поділитися на інших сайтах More sharing options...
master_yan Опубліковано: 11 жовтня 2013 Автор Поділитись Опубліковано: 11 жовтня 2013 Дамс.... мельчает как-то форум. После создания темы получил 2 ответа по теме и..... больше десятка предложений о продаже кабеля, автоматов, "правильного проекта".... Предложении разместить свою схему для обсуждения на других БОЛЕЕ СПЕЦИАЛИЗИРОВАННЫХ форумах. Грустно как-то. Куда делся Саша Крымский, остальные адепты сего раздела? П.С. Шарманщик, IEC 60364, Firetuf - спасибо что несете знание и практику в массы (пусть даже в своей, иногда жестковатой форме). Посилання на коментар Поділитися на інших сайтах More sharing options...
Aleks_Gomel Опубліковано: 12 жовтня 2013 Поділитись Опубліковано: 12 жовтня 2013 master_yan, никто не пропал, все на месте Для СУП обязательна ее организации на вводе в здание. Дополнительное уравнивание (ДУП) в с/у возможно, но не обязательно. Подробнее, например, здесь elesant.ru/zashchita-elektro-seti/elektricheskie-seti/zashchita-elektricheskikh-setei/sistema-uravnivaniia-potentcialov-sup-i-dup 2 Посилання на коментар Поділитися на інших сайтах More sharing options...
master_yan Опубліковано: 12 жовтня 2013 Автор Поділитись Опубліковано: 12 жовтня 2013 В ГРЩ дома на шину ГШЗ - обычная полоса металла, я делаю из меди 3х30 - вот на неё прикручиваете N от линии питания, шину контура заземления, молниезащиты, водяную и газовую трубу и всех доступных железяк конструкции дома - по максимуму возможного и невозможного. Шину ГШЗ куском толстого кабеля синего(голубого) цвета соединяете с шиной на изоляторах и отныне гордо именуете её - "шина N". Таким же куском, только желто-зелёного цвета соединяете ГШЗ с шиной намерво прикрученной к корпусу ГРЩ - отныне это "шина РЕ" Такс .... перевариваю..... рисую схему для проверки. Есть вопрос - а если ГРЩ у меня находится в отдельном от дома строении ? И контур заземления планируется между двумя строениями ? Можно ли собрать все железки дома на шине в доме, а потом ее соединить с заземлением? Я вечером нарисую схему расположения щитков, зданий, железок.... Посилання на коментар Поділитися на інших сайтах More sharing options...
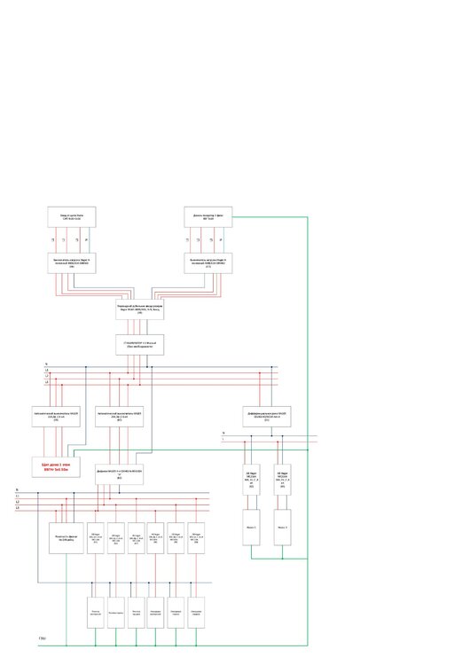
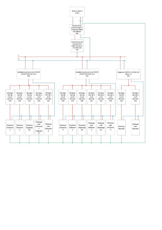
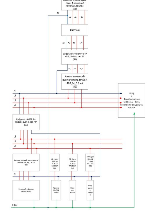
master_yan Опубліковано: 12 жовтня 2013 Автор Поділитись Опубліковано: 12 жовтня 2013 (змінено) Вечер добрый! Вот нарисовал схему расположения моих щитов Есть вопросы: 1. От щита учета до ГРЩ достаточно кабеля 4х16 или надо 4х16+1х16 ? Со щита учета - так же будут идти потребление Электроенергии на ворота, подсветку забора, хоз. розетки. 2. Где расположить шину СУП ? К шине СУП надо подвести провод от кухни (плита, духовки, посудомойка), Котельной (система отопления с медной обвязкой, ГВС, ХВС), Санузла 1-го этажа (надо ли ??? кроме стиралки, батареи и смесителей - там метала нет, трубы в СУ все пластиковые), Санузла 2-го этажа (стальная ванная), Чердака (рекуператор с металическими вентканалами во все комнаты) 3. От Щита 2-го этажа к ГЗШ надо тянуть отдельный провод? Или достаточно заземляющего проводника в кабеле от Щита 1 этажа ? 4. Нужно ли что-то подключать к СУП в мастерской 5. Нужно ли подключать к СУП насосы в скважинах ? =================== Подправил немного схемы щитов с учетом замечаний Шарманщика и HagerKVT. Добавил общее УЗО на 100mA в Щит учета, заменил все УЗО на тип "А", УЗО для санузлов заменил с 30 mA на 10 mA, заменил рубильник ввода резерва. Опять вопрос по насосам в скважине - достаточно ли УЗО 30mA ? Схемы: Змінено 12 жовтня 2013 користувачем master_yan Добавил перерисованные схемы Посилання на коментар Поділитися на інших сайтах More sharing options...
master_yan Опубліковано: 13 жовтня 2013 Автор Поділитись Опубліковано: 13 жовтня 2013 (змінено) Что-то я нахомутал с вложениями. Правильные картинки ниже Расположение щитов Щит Учета ГРЩ Щит 1 этаж Щит 2 этаж Змінено 13 жовтня 2013 користувачем master_yan Посилання на коментар Поділитися на інших сайтах More sharing options...
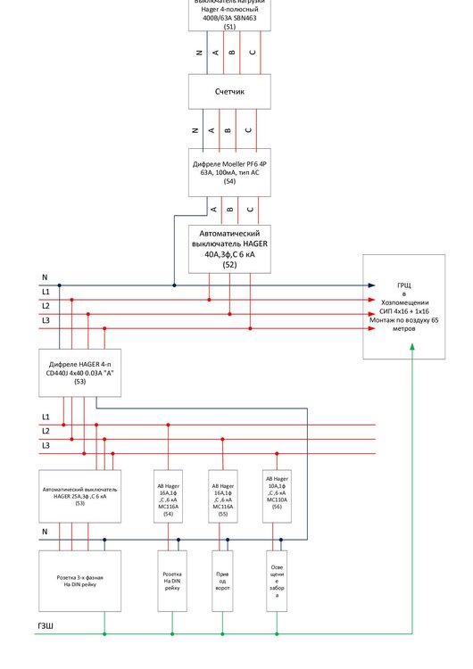
Aleks_Gomel Опубліковано: 13 жовтня 2013 Поділитись Опубліковано: 13 жовтня 2013 master_yan, (насколько могу разгляеть с телефона) пока узучил только вторую картинку: - надеюсь, нулевой провод на вводе у Вас не будет разрываться счетчиком, а пойдет прямиком на ГЗШ, а отвод на счетчик бует выполнен, например, опломбированным проколом, - В ГРЩ дома на шину ГШЗ - обычная полоса металла, я делаю из меди 3х30 - вот на неё прикручиваете N от линии питания, шину контура заземления, молниезащиты, водяную и газовую трубу и всех доступных железяк конструкции дома - по максимуму возможного и невозможного. Шину ГШЗ куском толстого кабеля синего(голубого) цвета соединяете с шиной на изоляторах и отныне гордо именуете её - "шина N". Таким же куском, только желто-зелёного цвета соединяете ГШЗ с шиной намерво прикрученной к корпусу ГРЩ - отныне это "шина РЕ" Ремарка - ГШЗ это единственное место в доме, где проводник N линии и все железяки, включая контур собраны в кучу. это никак не отображено в эскизе, - групповое УЗО 53 хорошо, но потребителей, отвечающих за доступ (55 привод ворот) и безопасность (56 освещение забора) я бы из-под общего УЗО убрал. Чтоб они не зависели от случайной утечки в розетках (53, 54). Даже больше - их надо вынести в отдельную группу с гарантированным питанием (ИБП). Тогда не будете иметь проблем с въездом во двор при отсутствии внешней сети и качественной работы видеонаблюдения, - на насосы достаточно 30 мА... ЗЫ: Рисунок ГРШ разглядеть невозможно 1 Посилання на коментар Поділитися на інших сайтах More sharing options...
master_yan Опубліковано: 13 жовтня 2013 Автор Поділитись Опубліковано: 13 жовтня 2013 (змінено) Картинки подправил... что-то глючит экспорт с визио Устройства 53 и 55 - не являются группой безопасности.... хуже будет, если меня стукнет током при прикасании к воротам С насосами - понятно.... Вся безопасность будет построена на 12В схеме и будет иметь отдельный ввод, мимо УЗО. Схему ГЗШ, СУП и пр. - не рисовал, так как пока запутался в этом и жду советов-разьяснений. Насчет нулевого провода - Вы имели ввиду так ? Спасибо! Змінено 13 жовтня 2013 користувачем master_yan Перерисовал схему Щита учета Посилання на коментар Поділитися на інших сайтах More sharing options...
Aleks_Gomel Опубліковано: 13 жовтня 2013 Поділитись Опубліковано: 13 жовтня 2013 Устройства 53 и 55 - не являются группой безопасности.... хуже будет, если меня стукнет током при прикасании к воротам Я говорю о 55 и 56. И отказываться от УЗО не призываю. ЗЫ: Честно говоря, чтобы полно и ёмко разобрать здесь все Ваши вопросы надо время, терпение и много букв. Не у всех это имеется. Поэтому и постов мало. И еще потому, что всё это неоднократно описано. Было бы лучше, если б Вы могли с кем-либо из практикующих специалистов встретиться очно. Вопросов попутно, правда, появится много, но и ответы на них найдутся (Без обид!) Посилання на коментар Поділитися на інших сайтах More sharing options...
master_yan Опубліковано: 13 жовтня 2013 Автор Поділитись Опубліковано: 13 жовтня 2013 Я говорю о 55 и 56 Правильно, я о них и говорил - просто опечатался а 56 вообще - сугубо декор (возможный) Посилання на коментар Поділитися на інших сайтах More sharing options...
master_yan Опубліковано: 28 жовтня 2014 Автор Поділитись Опубліковано: 28 жовтня 2014 Исходные данные : Ввод электричества 3 фазы сделан через щиток учета на столбе ЛЕП. ГРЩ находится в гараже. Между ГРЩ и щитом учета кабель АВВГ 5х25 в трубе. Между ГРЩ и щитом дома кабель ВВГнг 5х10 в трубе. Шина от контура заземления подведена и к ГРЩ и к щиту в доме. От щита учета есть необходимость запитать несколько потребителей (освещение забора, автоматика ворот). Вопрос - в каком из щитов (ГРЩ или Учета) будет правильно соединить шины заземления и рабочего "0"? Будет ли правильно шину заземления дома соединить напрямую с контуром заземления? Посилання на коментар Поділитися на інших сайтах More sharing options...
Aleks_Gomel Опубліковано: 29 жовтня 2014 Поділитись Опубліковано: 29 жовтня 2014 Прошу меня поправить, но я предложу: - разделение PEN на ноль рабочий и PE сделать, конечно, в ЩУ на столбе, PE присоединив к жиле кабеля АВВГ 5х25, идущего от ГРШ (и присоединенного в нем к контуру заземления). Единственный момент, чтобы общее сопротивление цепи (контур заземления + жила АВВГ 5х25) вложилось в норму. По-хорошему, надо бы померять, - будет правильно шину заземления дома соединить напрямую с контуром заземления. 1 Посилання на коментар Поділитися на інших сайтах More sharing options...
master_yan Опубліковано: 9 листопада 2014 Автор Поділитись Опубліковано: 9 листопада 2014 (змінено) Спасибо! Был сильно занят работой, не мог отписаться Мое понимание я отобразил на схеме ниже. Схема подключения щитков.pdf Надеюсь понял правильно ? Змінено 9 листопада 2014 користувачем master_yan Посилання на коментар Поділитися на інших сайтах More sharing options...
Рекомендовані повідомлення
Створіть акаунт або увійдіть у нього для коментування
Ви маєте бути користувачем, щоб залишити коментар
Створити акаунт
Зареєструйтеся для отримання акаунта. Це просто!
Зареєструвати акаунтУвійти
Вже зареєстровані? Увійдіть тут.
Увійти зараз