lim Опубліковано: 8 серпня 2011 Поділитись Опубліковано: 8 серпня 2011 подскажите можна ли так подключать стандартная ситуация как было: насос в скважине обратный клапан метров 20 трубы к дому (труба 32) там расширительный бачок, автоматика отвод воды на дом и на улицу на полив Захотел усовершенствовать в скважине после обратного клапана поставил тройник и вывел 32 трубой воду для 2 точки полива. Меня смущает может ли быть в такой ситуации сильный гидроудар? открываем мы кран в нашем новом ответвлении, вода несется из бачка по направлению к скважине, срабатывает автоматика включается насос и два потока встерчаются и происходит сильный удар или проблема надуманная? Посилання на коментар Поділитися на інших сайтах More sharing options...
Vladimirnv Опубліковано: 8 серпня 2011 Поділитись Опубліковано: 8 серпня 2011 подскажите можна ли так подключать стандартная ситуация как было: насос в скважине обратный клапан метров 20 трубы к дому (труба 32) там расширительный бачок, автоматика отвод воды на дом и на улицу на полив Захотел усовершенствовать в скважине после обратного клапана поставил тройник и вывел 32 трубой воду для 2 точки полива. Меня смущает может ли быть в такой ситуации сильный гидроудар? открываем мы кран в нашем новом ответвлении, вода несется из бачка по направлению к скважине, срабатывает автоматика включается насос и два потока встерчаются и происходит сильный удар или проблема надуманная? Главное тройник после клапана врезать Посилання на коментар Поділитися на інших сайтах More sharing options...
lim Опубліковано: 8 серпня 2011 Автор Поділитись Опубліковано: 8 серпня 2011 Главное тройник после клапана врезать главное для чего? если до клапана врезать ведь при открытии вода не потечет я боюсь гидроудара я ж написал что так подключил и при открытии закрытии очень шумно все происходит и Посилання на коментар Поділитися на інших сайтах More sharing options...
Vladimirnv Опубліковано: 8 серпня 2011 Поділитись Опубліковано: 8 серпня 2011 главное для чего? если до клапана врезать ведь при открытии вода не потечет я боюсь гидроудара я ж написал что так подключил и при открытии закрытии очень шумно все происходит и В смысле шумно!!!!!!!!!!!!!! Гидроудар распространяется до первого поворота и что в Вашем понимании гидроудар Посилання на коментар Поділитися на інших сайтах More sharing options...
lim Опубліковано: 8 серпня 2011 Автор Поділитись Опубліковано: 8 серпня 2011 В смысле шумно!!!!!!!!!!!!!! Гидроудар распространяется до первого поворота и что в Вашем понимании гидроудар при закрытии крана встяска труба, характерный звук удара от этой встряски со стенок трубы поотлетала грязь (тонкий ржавый налет даже незнал что он у меня есть) и забил фильтр очистки а как поворот может влиять на гидроудар? само собой часть энергии гаситься Посилання на коментар Поділитися на інших сайтах More sharing options...
Vladimirnv Опубліковано: 8 серпня 2011 Поділитись Опубліковано: 8 серпня 2011 при закрытии крана встяска труба, характерный звук удара от этой встряски со стенок трубы поотлетала грязь (тонкий ржавый налет даже незнал что он у меня есть) и забил фильтр очистки а как поворот может влиять на гидроудар? само собой часть энергии гаситься а как подключен г.а и автоматика и нужна схемка Посилання на коментар Поділитися на інших сайтах More sharing options...
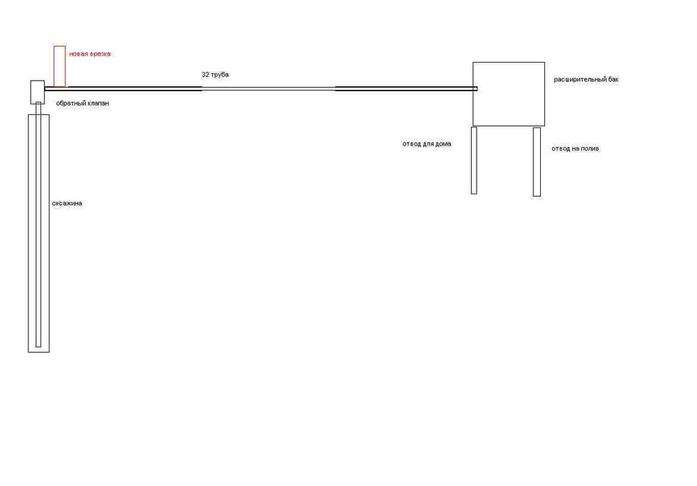
lim Опубліковано: 8 серпня 2011 Автор Поділитись Опубліковано: 8 серпня 2011 а как подключен г.а и автоматика и нужна схемка вот схематически красным то что добавилось мысли такие открыли красный кран - вода с правого бачка идет влево в сторону скважины кран закрыли и в этот момент включается насос в скважине и гонит воду по направленик к бачку и эти два потока встечаются друг с другом Посилання на коментар Поділитися на інших сайтах More sharing options...
ruslan-antars Опубліковано: 8 серпня 2011 Поділитись Опубліковано: 8 серпня 2011 Вообще гидроудара быть не должно, так как воде есть куда ити (в га и в тройник), но если будет то поставтье маленький гидробак возле тройника. Посилання на коментар Поділитися на інших сайтах More sharing options...
Vladimirnv Опубліковано: 9 серпня 2011 Поділитись Опубліковано: 9 серпня 2011 вот схематически красным то что добавилось мысли такие открыли красный кран - вода с правого бачка идет влево в сторону скважины кран закрыли и в этот момент включается насос в скважине и гонит воду по направленик к бачку и эти два потока встечаются друг с другом а при открытии крана в доме нет ударов может реле давления неправильно подключено по гидравлики(реле должно быть проходным) Посилання на коментар Поділитися на інших сайтах More sharing options...
lim Опубліковано: 9 серпня 2011 Автор Поділитись Опубліковано: 9 серпня 2011 а при открытии крана в доме нет ударов может реле давления неправильно подключено по гидравлики(реле должно быть проходным) в доме удара нет по дому так уже все работает 7 лет без проблем Посилання на коментар Поділитися на інших сайтах More sharing options...
:::NEPTUN::: Опубліковано: 10 серпня 2011 Поділитись Опубліковано: 10 серпня 2011 Меня смущает может ли быть в такой ситуации сильный гидроудар? открываем мы кран в нашем новом ответвлении, вода несется из бачка по направлению к скважине, срабатывает автоматика включается насос и два потока встерчаются и происходит сильный удар или проблема надуманная? Конечно, надуманна! Вы расцениваете движение воды в трубе одновременно (!) в разные стороны, типа, как автомобильная дорога с двухсторонним движением, где увеличившийся в одну сторону поток может пойти на "встречку"? И лобовой удар, т.е. гидроудар? В трубах всё гораздо проще. Там давление либо увеличивается, либо уменьшается (скорость потока), и вода всегда движется от области высокого давления в область низкого (направление потока). Там всего две физические величины: скорость и направление. Всего-то... Посилання на коментар Поділитися на інших сайтах More sharing options...
:::NEPTUN::: Опубліковано: 10 серпня 2011 Поділитись Опубліковано: 10 серпня 2011 я боюсь гидроудара Надеюсь, это не фобия? :D я ж написал что так подключил и при открытии закрытии очень шумно все происходит и При правильной настройке реле давления и правильном выборе объема ГА и давления воздуха в нём (он выступает, как демпферное устройство), вы никаких ударов ни увидеть, ни услышать не должны. Посилання на коментар Поділитися на інших сайтах More sharing options...
lim Опубліковано: 11 серпня 2011 Автор Поділитись Опубліковано: 11 серпня 2011 Надеюсь, это не фобия? :D При правильной настройке реле давления и правильном выборе объема ГА и давления воздуха в нём (он выступает, как демпферное устройство), вы никаких ударов ни увидеть, ни услышать не должны. не должен согласен а оно есть и что мне теперь делать? Посилання на коментар Поділитися на інших сайтах More sharing options...
ruslan-antars Опубліковано: 11 серпня 2011 Поділитись Опубліковано: 11 серпня 2011 не должен согласен а оно есть и что мне теперь делать? поставтье маленький гидробак возле тройника. ... 10 символов Посилання на коментар Поділитися на інших сайтах More sharing options...
:::NEPTUN::: Опубліковано: 11 серпня 2011 Поділитись Опубліковано: 11 серпня 2011 не должен согласен а оно есть и что мне теперь делать? Если у вас диаметр трубы "отвода" меньше, чем труба, которая идёт к ГА, то обязательно нужен на этой дополнительной линии ГА (пусть, даже самого минимального объёма). Просто, при выключении насоса, (или перекрытии крана), поток из линии с большим диаметром "отбивает" в линию с меньшим диаметром (отношение сечений, равно отношению давлений). Отсюда и удар, ничем не аккумулированный. Посилання на коментар Поділитися на інших сайтах More sharing options...
Рекомендовані повідомлення
Створіть акаунт або увійдіть у нього для коментування
Ви маєте бути користувачем, щоб залишити коментар
Створити акаунт
Зареєструйтеся для отримання акаунта. Це просто!
Зареєструвати акаунтУвійти
Вже зареєстровані? Увійдіть тут.
Увійти зараз