Перейти до публікації
Пошук в
  • Додатково...
Шукати результати, які містять...
Шукати результати в...

Дайте оценку моей СО и ГВС

Panibrat

Рекомендовані повідомлення

Всем доброго времени суток!

 

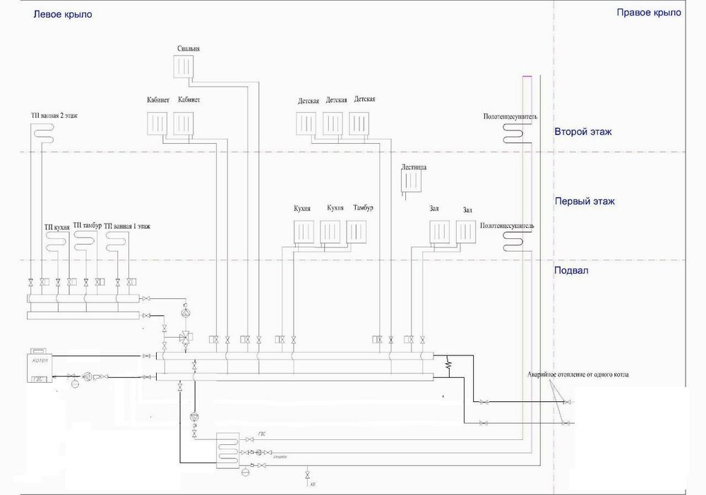
Набросал для себя схемку системы отопления и ГВС. Пока есть только одна чать дома. Вторая будет скопирована с первой.

Т.к. опыта у меня особо нет, прошу более опытных форумчан дать оценку моим чертилкам.

В правильном ли направлении я двигаюсь вообще?

 

 

Изначально я поставил себе такое ТЗ:

 

1) Дом состоит из двух квартир. Две точки подвода газа, два газовых счетчика, два газовых

 

котла. Системы отопления должны быть независимы.

 

(По типам котлов еще не определился)

 

2) В случае поломки одного газового котла или приближения одного счетчика к более высокому

 

тарифному плану, нужно иметь возможность переключить СО и ГВС на работу от одного котла.

 

3) В СО и ГВС предусмотреть один электро котел. Он будет резервным и работать на две

 

квартиры.

 

4) Теплый пол. Водяной:

 

1этаж: прихожая, кухня, с/у.

 

2этаж: с/у.

 

5) ГВС с рециркуляцией.

 

%25D0%25A1%25D0%259E_%25D1%2584%25D1%2583%25D0%25BD%25D0%25BA%25D1%2586_%25D1%2580%25D0%25B5%25D0%25BB00.jpg

%25D0%25A1%25D0%259E_1%25D1%258D%25D1%2582_%25D1%2580%25D0%25B0%25D0%25B4%25D0%25B8%25D0%25B0%25D1%2582%25D0%25BE%25D1%2580_%25D1%2580%25D0%25B5%25D0%25BB00.jpg

%25D0%25A1%25D0%259E_2%25D1%258D%25D1%2582_%25D1%2580%25D0%25B0%25D0%25B4%25D0%25B8%25D0%25B0%25D1%2582%25D0%25BE%25D1%2580_%25D1%2580%25D0%25B5%25D0%25BB00.jpg

Посилання на коментар
Поділитися на інших сайтах

 

 

 

Схема рабочая, но при переключении с одного котла на второй у вас бойлер ГВС будет работать не совсем корректно и второй котёл будет как шунт.

Посмотрите этот вариант,можна ещё установить трёхходовой клапан на котловой насос и отказатся от насоса на бойлер ГВС.

1898576380__1__00.thumb.jpg.22272938501f3134af35ceac4aeebd4e.jpg

34411249___01.thumb.jpg.aadf7c8fdc31ec633df20327ffe636cb.jpg

  • Лайк 1
Посилання на коментар
Поділитися на інших сайтах

Нет ни одного диаметра труб...

Сама схема рабочая, но если ошибётесь с диаметрами, запорете систему...

 

Какой котёл, бойлер и какая автоматика будет применяться?

Посилання на коментар
Поділитися на інших сайтах

Нет ни одного диаметра труб...

Сама схема рабочая, но если ошибётесь с диаметрами, запорете систему...

 

Какой котёл, бойлер и какая автоматика будет применяться?

 

Сначала бы окончательно определиться со схемой, потом буду пытаться считать диаметры.

 

Котел пока присмотрел Vitopend100 WH1D257.

 

Бойлер еще не выбрал, но думаю литров 100-150 с головой хватит.

 

Автоматику буду свою впихивать (связан с ней по работе). Хочу организовать автоматикой оптимальное управление по каждой зоне. Для этого заложил общий коллектор и сервопривод на каждую зону.

У меня такое чувство, что в схеме не хватает автобалансировочного клапана. Но вот где? Может подскажете?

Посилання на коментар
Поділитися на інших сайтах

Створіть акаунт або увійдіть у нього для коментування

Ви маєте бути користувачем, щоб залишити коментар

Створити акаунт

Зареєструйтеся для отримання акаунта. Це просто!

Зареєструвати акаунт

Увійти

Вже зареєстровані? Увійдіть тут.

Увійти зараз
×
×
  • Створити...