Sharkan Опубліковано: 16 липня 2014 Автор Поділитись Опубліковано: 16 липня 2014 Вот вариант с блоком 2из7 и калорматиком. Супер! Спасибо Вам! Я какраз сейчас читаю об этом блоке Посилання на коментар Поділитися на інших сайтах More sharing options...
Сергей_84 Опубліковано: 17 липня 2014 Поділитись Опубліковано: 17 липня 2014 [ Скажите, а где о таком моддуле можно почитать побольше ? Как официально называется и т.д. ? Вот здесь можно Использовать его для питания насоса ТП, который не погодозависим и не имеет обратной связи с котлом не имеет смысла, потому что при правильных настройках погодозависимого управления котел будет весь отпительный сезон в работе , а соответственно насос ТП можно просто включить в розетку.(за весь отопительный сезон это обойдется аж в 100 с лишним гривен на электроенергию... Что здесь экономить? Для рециркуляции купить насос Grundfos с термостатом (регулируемым) и купить таймер за 60 грн в любом магазине. Или если сильно любите все Маде ин Германи, то насос с термостатом и таймером. ЗЫ Любят же люди городить сложные огороды в простых домиках..... ЗЗЫ ВР61 можно использовать без гидрострелок, это в варианте с конденсационником просто более предпочтительно и более эффективно.. 1 Посилання на коментар Поділитися на інших сайтах More sharing options...
Дмитрий Бабенко Опубліковано: 17 липня 2014 Поділитись Опубліковано: 17 липня 2014 таймера с головой. обычный насос на рец без ничего на таймере. усе. 1 Посилання на коментар Поділитися на інших сайтах More sharing options...
Interso Опубліковано: 17 липня 2014 Поділитись Опубліковано: 17 липня 2014 К посту №15:flag1: 1 Посилання на коментар Поділитися на інших сайтах More sharing options...
Sharkan Опубліковано: 17 липня 2014 Автор Поділитись Опубліковано: 17 липня 2014 Вот здесь можно Использовать его для питания насоса ТП, который не погодозависим и не имеет обратной связи с котлом не имеет смысла, потому что при правильных настройках погодозависимого управления котел будет весь отпительный сезон в работе , а соответственно насос ТП можно просто включить в розетку.(за весь отопительный сезон это обойдется аж в 100 с лишним гривен на электроенергию... Что здесь экономить? Для рециркуляции купить насос Grundfos с термостатом (регулируемым) и купить таймер за 60 грн в любом магазине. Или если сильно любите все Маде ин Германи, то насос с термостатом и таймером. ЗЫ Любят же люди городить сложные огороды в простых домиках..... ЗЗЫ ВР61 можно использовать без гидрострелок, это в варианте с конденсационником просто более предпочтительно и более эффективно.. Понял, спасибо Я написал запрос к официалам Вайлянта, посмотрим что они скажут. Касательбно насоса ТП тут понятно - можно и в розетку. Но если установить ВР61 то тогда будет еще и погодозависимая регуляция ТП через трехходовой клапан. Или я не прав ? Я не против - можно и конденсационник ставить...просто у меня уже загильзован дымоход под атмосферник Кроме того - у меня на конденсационнике будет мизер экономии в сравнеии с амтосферником. А гемороя может быть вагон! Маде ин Германи мен пофиг..серьезно. Меня привлекает комбинация Калорматик+что-то еще простотой конструкции и экономией (погодозависимость). А как бы Вы поступили на моем месте, тоесть если бы делали себе ? Чисто механику на ТП с насосом в розетку + котел с бойлером косвенником (напряму к нему подключеным) + Калорматик 470 ? Добавлено через 9 минут таймера с головой. обычный насос на рец без ничего на таймере. усе. Ну а что с теплым полом - просто механика ? Один трехходовой регулятор на все 4 контура и механикой "подкрутить" по каждому контуру ? Посилання на коментар Поділитися на інших сайтах More sharing options...
Сергей_84 Опубліковано: 17 липня 2014 Поділитись Опубліковано: 17 липня 2014 Но если установить ВР61 то тогда будет еще и погодозависимая регуляция ТП через трехходовой клапан. Или я не прав ? ? обязательно необходим клапан с сервоприводом ВР61 будет управлять этим клапаном и насосм ТП Добавлено через 6 минут П А как бы Вы поступили на моем месте, тоесть если бы делали себе ? Чисто механику на ТП с насосом в розетку + котел с бойлером косвенником (напряму к нему подключеным) + Калорматик 470 ? Добавлено через 9 минут Ну а что с теплым полом - просто механика ? Один трехходовой регулятор на все 4 контура и механикой "подкрутить" по каждому контуру ? 1. Теплый пол с ручным управление без погодозависимости. Ввиду большой инерции ТП эта погодозависимость иногда мешает. 2. Калорматик 470 для погодного управления радиаторов 3. Насос ТП в розетку. Насосом ТП управлял бы радио термостатом ( чтобы можно было перенести в эталонную комнату с ТП) Может быть поцеплял термостаты на каждую ветку, но врядли 4. И главное- я бы просто не покупал Вайлант...а купил бы итальянца Просто для многих людей котел-это какае-то святая корова и она типа должна быть ну прям идеальной. Я же отношусь проще к этому, для меня это просто источник энергии, кусок железа и электроники и неконденсационные версии-по сути у всех производителей на 80% из компонентов сторонних производителей, а не материнской компании.. 5. Чтобы не обольщались неконденсационый Вайлант- Маде ин Словакия (завод Протерма) 1 Посилання на коментар Поділитися на інших сайтах More sharing options...
Interso Опубліковано: 17 липня 2014 Поділитись Опубліковано: 17 липня 2014 Понял, спасибо Но если установить ВР61 то тогда будет еще и погодозависимая регуляция ТП через трехходовой клапан. Или я не прав ? Вот и мне интересно как это погодозависимое регулирование регулирует ТП Посилання на коментар Поділитися на інших сайтах More sharing options...
Korni Опубліковано: 17 липня 2014 Поділитись Опубліковано: 17 липня 2014 Вот и мне интересно как это погодозависимое регулирование регулирует ТП Регулятор HZR-M (смесительный контур) Применяется для погодозависимого управления одним смесительным отопительным контуром (ссылка на изображение устарела) Инструкция по монтажу 1 Посилання на коментар Поділитися на інших сайтах More sharing options...
Interso Опубліковано: 17 липня 2014 Поділитись Опубліковано: 17 липня 2014 4. И главное- я бы просто не покупал Вайлант...а купил бы итальянца +100 Вот это правильно,у меня итальянец и в нём вся погодозависимая автоматика есть, никаких дополнительных блоков докупать не надо Посилання на коментар Поділитися на інших сайтах More sharing options...
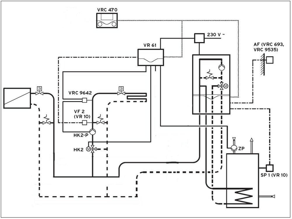
Sharkan Опубліковано: 17 липня 2014 Автор Поділитись Опубліковано: 17 липня 2014 3. Насос ТП в розетку. Насосом ТП управлял бы радио термостатом ( чтобы можно было перенести в эталонную комнату с ТП) Может быть поцеплял термостаты на каждую ветку, но врядли Я немного не понял, а разве насос ТП (как и котловой насос СО) не должны работать постоянно во времы отопительного сезона ? Тоесть не совсем понятно что значит управлять насосом ТП.... Об эталонной комнате - выставлять и поддерживать там температуру а остальные уже отрегулировать относительно эталонной ? Я так понимаю это система как на рисунке внизу ? Я вот тоже так думал...хороший вариант. Но тут вопрос - где установить эталонный темостат ??? В кухне ? Не оптимально... Температура будет не стабильна (плита..вытяжка...и т.д.). В коридоре ? Та же фигня...входная дверь + дверь в гараж - будут потоки холодного воздуха влиять на датчик термостата с соответсвующими последствиями. В санузле разве что ? Так там влажность высокая может быть. А где бы Вы установили, господа профессионалы ? Посилання на коментар Поділитися на інших сайтах More sharing options...
Interso Опубліковано: 17 липня 2014 Поділитись Опубліковано: 17 липня 2014 Регулятор HZR-M (смесительный контур) Применяется для погодозависимого управления одним смесительным отопительным контуром Какой смысл изменять температуру теплоносителя погодозависимой автоматикой в ТП если она там должна быть по максимуму стабильна и этим вопросом занимается смесительный узел ТП. Это тоже самое как в электричестве,искуственно создавать помехи в сети а потом ставить стабилизатор чтобы эти помехи убрать. Погодозависимое регулирование харашо там где есть конденсатник и радиаторное отопление а если есть ТП то там есть трёхходовик чтобы колебания температуры сгладить. Посилання на коментар Поділитися на інших сайтах More sharing options...
Korni Опубліковано: 17 липня 2014 Поділитись Опубліковано: 17 липня 2014 Какой смысл изменять температуру теплоносителя погодозависимой автоматикой в ТП если она там должна быть по максимуму стабильна и этим вопросом занимается смесительный узел ТП. Смесительный узел - это исполнительный механизм. Выполняющий команды. Посилання на коментар Поділитися на інших сайтах More sharing options...
Interso Опубліковано: 17 липня 2014 Поділитись Опубліковано: 17 липня 2014 Смесительный узел - это исполнительный механизм. Выполняющий команды. Всё правильно,задала ему голова поддерживать температуру скажем так 26*С вот он исполняет эту команду. А вот само по себе погодное регулирование никакого отношения к смесительному узлу ТП не имеет. К радиаторному контуру смесительный узел может иметь отношение от погодных условий. Но в основном погодозависимость имеет отношение к теплогенератору (котлу), от температуры на улице она регулирует температуру котловой воды,тоесть управляет газовым клапаном и котловым насосом. Посилання на коментар Поділитися на інших сайтах More sharing options...
Korni Опубліковано: 17 липня 2014 Поділитись Опубліковано: 17 липня 2014 ...А вот само по себе погодное регулирование никакого отношения к смесительному узлу ТП не имеет..... Выше я уже давал ссылку на прибор, специально предназначенный для погодозависимого регулирования именно теплых полов. Его основное отличие - учитывает инерционность ТП. Управление нагревом телого пола в погодозависимом режиме позволяет заблаговременно согласовать температуру стяжки с теплопотерями дома Таких приборов немало, кстати. И не только у Meibes. Их применение редкое, но иногда весьма и весьма оправданное. На фото ниже - погодозависимое управление только смесителем ТП, с датчиком комнатной температуры. Регулирование осуществляется круглосуточно, включение котла днем запрещено. Только ночной тариф (в теплоакуммулятор частично): (ссылка на изображение устарела) Посилання на коментар Поділитися на інших сайтах More sharing options...
Interso Опубліковано: 18 липня 2014 Поділитись Опубліковано: 18 липня 2014 Нет,этот прибор конкретно к ТП неимеет никакого отношения,это просто погодозависимый смеситель. Ну а от фантазии его можно применить куда угодно. Пример 1. У вас есть не автоматизированный источник тепла,типа старого газового котла. Подключаете этот прибор с трёхходовиком на подачу и обратку и получаете на выходе управляемую по наружному воздуху систему отопления. Пример 2. Во дворе стоит бойлерная для обеспечения многоэтажек теплом.В бойлерную приходит стабильно одинаковая температура. При установке на каждый дом по такому прибору можно комфортно и экономично управлять отоплением по наружному воздуху. Пример 3 не совсем удачный. Ставим погодозависимый смеситель на ТП,выставляем температуру теплоносителя к примеру 40*С чтобы температуратура стяжки пола к примеру была 26*С. И тут изменяется погода и температура теплоносителя подымается до 50*С так как это погодозависимый регулятор, следственно и температура стяжки пола тоже подымется. Зачем нужно такое регулирование? Не лучше ли поставить смеситель или датчик пола что бы он ориентировался по температуре теплоносителя в контуре ТП,таким образом температура стяжки будет стабильна независимо от погодных условий. Выше я уже давал ссылку на прибор, специально предназначенный для погодозависимого регулирования именно теплых полов. Посилання на коментар Поділитися на інших сайтах More sharing options...
murava Опубліковано: 18 липня 2014 Поділитись Опубліковано: 18 липня 2014 Сплю и вижу кровавую схватку двух иекодзун от электротехники... 2 Посилання на коментар Поділитися на інших сайтах More sharing options...
Korni Опубліковано: 19 липня 2014 Поділитись Опубліковано: 19 липня 2014 Нет,этот прибор конкретно к ТП неимеет никакого отношения,это просто погодозависимый смеситель..... Имеет-имеет. Вы же задавали вопрос о реализации погодозависимого управления? Это ОДИН из способов реализации. Примеры - это хорошо. Выше я и привёл фотографию конкретного монтажа - с использованием аналогичного контроллера, а не надуманные фантазии. Нет "управления по температуре стяжки пола и связь с автоматикой котла в данном регуляторе.." ?! А зачем это надо при погодозавимом регулировании? В моём примере контроллер к котлу не имеет никакого отношения, кстати. Только к смесительному блоку ТП. Да и регулирование температуры стяжки пола осуществляются другими устройствами. Их даже контроллерами назвать сложно. Посилання на коментар Поділитися на інших сайтах More sharing options...
Interso Опубліковано: 19 липня 2014 Поділитись Опубліковано: 19 липня 2014 Имеет-имеет. Вы же задавали вопрос о реализации погодозависимого управления? Это ОДИН из способов реализации. Примеры - это хорошо. Выше я и привёл фотографию конкретного монтажа - с использованием аналогичного контроллера, а не надуманные фантазии. Нет "управления по температуре стяжки пола и связь с автоматикой котла в данном регуляторе.." ?! А зачем это надо при погодозавимом регулировании? В моём примере контроллер к котлу не имеет никакого отношения, кстати. Только к смесительному блоку ТП. Да и регулирование температуры стяжки пола осуществляются другими устройствами. Их даже контроллерами назвать сложно. А каким конкретно прибором или регулятором регулируется температура пола в данном случае? Посилання на коментар Поділитися на інших сайтах More sharing options...
Korni Опубліковано: 20 липня 2014 Поділитись Опубліковано: 20 липня 2014 А каким конкретно прибором или регулятором регулируется температура пола в данном случае? На фото видно. Посилання на коментар Поділитися на інших сайтах More sharing options...
Interso Опубліковано: 20 липня 2014 Поділитись Опубліковано: 20 липня 2014 На фото видно. Хороший ответ,ничего там невидно. Посилання на коментар Поділитися на інших сайтах More sharing options...
Korni Опубліковано: 20 липня 2014 Поділитись Опубліковано: 20 липня 2014 Хороший ответ,ничего там невидно. Сочувствую. Посилання на коментар Поділитися на інших сайтах More sharing options...
Sharkan Опубліковано: 23 липня 2014 Автор Поділитись Опубліковано: 23 липня 2014 Обращалс я к официалам Вайлянта по поводу гидрострелки и VR61. Вот ответ: 1) В Вашому випадку допускається не встановлювати гідравлічний розділювач. Гідродинамічний вплив різних контурів системи опалення буде незначний. 2) Модуль VR 61 доцільний в тому випадку, якщо Ви встановите трьохходовий клапан з сервоприводом (для обмеження температури подачі контуру теплих підлог). Ну и говорят что VR 61 будет работать и без насоса на отопительный контур и гидрострелки. Котельню планирую (пока!) как на рисунке. Думаю ставить таки трехходовой клапан. А там посмотрим. Трехходовым можно и отдельным термостатом из комнаты управлять (тем же данфосом) - и погодозависимость делать, ну или механику на него поцепить - будет просто и надежно. Тоесть как-бы вариант универсальный. Пока на том остановился Посилання на коментар Поділитися на інших сайтах More sharing options...
Сергей_84 Опубліковано: 23 липня 2014 Поділитись Опубліковано: 23 липня 2014 Ну и говорят что VR 61 будет работать и без насоса на отопительный контур и гидрострелки. ну...вам это раньше как минимум двое говорили;) 2 Посилання на коментар Поділитися на інших сайтах More sharing options...
Interso Опубліковано: 23 липня 2014 Поділитись Опубліковано: 23 липня 2014 Обращалс я к официалам Вайлянта по поводу гидрострелки и VR61. Вот ответ: 1) В Вашому випадку допускається не встановлювати гідравлічний розділювач. Гідродинамічний вплив різних контурів системи опалення буде незначний. 2) Модуль VR 61 доцільний в тому випадку, якщо Ви встановите трьохходовий клапан з сервоприводом (для обмеження температури подачі контуру теплих підлог). Ну и говорят что VR 61 будет работать и без насоса на отопительный контур и гидрострелки. Котельню планирую (пока!) как на рисунке. Думаю ставить таки трехходовой клапан. А там посмотрим. Трехходовым можно и отдельным термостатом из комнаты управлять (тем же данфосом) - и погодозависимость делать, ну или механику на него поцепить - будет просто и надежно. Тоесть как-бы вариант универсальный. Пока на том остановился Не слушайте о погодозависимом управлении ТП, это несопоставимое управление,хотя можно эксперементировать если нет представления или интуиции. Посилання на коментар Поділитися на інших сайтах More sharing options...
Sharkan Опубліковано: 23 липня 2014 Автор Поділитись Опубліковано: 23 липня 2014 ну...вам это раньше как минимум двое говорили;) Ну так я и не сомневался в компетенции форумных специалистов :flag1: Просто я раньше запрос официалам написал, до информации на форуме Знаете что меня наповал завалило ? То что Calormatic 470 получает питание по eBus . Я знал что Вайлянт таким занимается, но не знал что они это уже внедрили... Добавлено через 4 минуты Не слушайте о погодозависимом управлении ТП, это несопоставимое управление,хотя можно эксперементировать если нет представления или интуиции. Ну, поживем увидим. Если бы погодозависимое управление ТП было таким уж не эффективным, небыло бы тогда столько погодозависимых регуляторов ТП в продаже. А так их дофига и ще трошкы. Ну я не бросаюсь " с головой" в погодозависимое регулирование ТП, писал об этом два сообщения назад - тоесть трехходовик установлю - а там посмотрим. В любой момент можно будет повесить сервопривод на трехходовик, заменив механику ;). Вот только еще хочу установить в ТП (в стяжку) датчики температуры (маничка у меня такая ) Посоветуйте где взять ;) Посилання на коментар Поділитися на інших сайтах More sharing options...
Рекомендовані повідомлення
Створіть акаунт або увійдіть у нього для коментування
Ви маєте бути користувачем, щоб залишити коментар
Створити акаунт
Зареєструйтеся для отримання акаунта. Це просто!
Зареєструвати акаунтУвійти
Вже зареєстровані? Увійдіть тут.
Увійти зараз