wroom Опубліковано: 30 травня 2016 Поділитись Опубліковано: 30 травня 2016 Доброго дня. Уже год являюсь читакой форума, пришел к выводу что нужен бортовик, листики постоянно теряются, идеи выветриваются итд. Идея переезда из шумного Кивева в тихий пригород витала давно. Пока детвора учится, дом будет для понаездов в выходные, поэтому стройка не спешная и в основном своими силами За зиму проект перепилили чуть под себя. Решено: - Вместо керамики Поротерма переходим на газоблок 375мм (пока без внешней отделки с возможностью утеплится D150 блоком) , внутренние несущие в 1-н кирпич. - Перекрыте плитами. - Дальний балкон убираем в пользу крытой беседки. Как вариант: ТТ котел по проекту проапгрейдим на тепловой насос с теплыми полами первый и стенами 2-й. Резервное отопление камин с воздуховодами на все комнаты кроме надгаражной. ГВС от солнечных панелей + бойлер и/или ТН (в отопительный сезон) ИТОГО: В прошлом году идея воплотилась в: - покупку земли 9 соток; - покупку проекта "Дом в тамарисках 2 (Н)" у Архона. - подключение електричества - копка колодца - закладка 2-х колец (2м) канализации - снятие плодородного грунта и копка траншей - доска 25ка на опалубку 4м3 - сделали подливку под фундамент В7.5 (9м3) земля - суглинок, чтобы армокаркас не утонул )) В 2016м закуплена арматура на весь дом - 3тонны. и доска на опалубку +2м3. Посилання на коментар Поділитися на інших сайтах More sharing options...
Upiter Опубліковано: 30 травня 2016 Поділитись Опубліковано: 30 травня 2016 Добрый день, у меня, по проекту, высота фундамента над уровнем земли - 40 см. И по расчетам, доска на опалубку - 40 мм. Не настаиваю, что так всегда, но лично в моей жизни ломало и выпирало 30, при заливке. Еще раз проконсультируйтесь, по применению доски в 25 мм. Или я вас неправильно понял и уже залили подбетонку, с такой шириной доски? Если все так - то гут. Посилання на коментар Поділитися на інших сайтах More sharing options...
wroom Опубліковано: 30 травня 2016 Автор Поділитись Опубліковано: 30 травня 2016 Тоже 40 над землей. Но фундамент в виде перевернутой "Т". 60х40см в земле, потом 98смх25см. Заливка в 2 захода. Держать щит будет брус 7х7х120см вертикально с шагом 40см+ шпилька М12. По расчетам - выдерживает, по факту - посмотрим )) 1 Посилання на коментар Поділитися на інших сайтах More sharing options...
wroom Опубліковано: 1 березня 2017 Автор Поділитись Опубліковано: 1 березня 2017 На отопление эркера и дверей балкона к расмотрению теплый плинтус (Эвна и Элекон нагуглились) - как теплошторы, но и как отопление при понездах (чтобы не раскуривать ТТК или ТН с полами). Маленький бойлер при холодной буферке (режим понаездов). Буферная емкость (обязательно) на тонну+-, с возможностью подключения панелей и встроенным баком ГВС. Камин - наверно водяной G&S gns-kaminy.com.ua/ (прицеплен на буферку) Дымоходы - керамика. Вентиляция - кирпич (втулки пластик) Внутренние стены - несущие - 1-н кирпич, перестенки - 0.5 кирпича Периметр АЭРОК D300 375*600*200 (нижний ряд D400) Пирог балкона (монолит 7см, ЕППС -10см, стяжка 5см (закладные шпильки для парапетов не забыть), гидроизоляция, лаги брус 2см, терасная доска). Эркер с колонами, колоны по углам в 1н кирпич (утепление снаружи минвата 10см, внутри газоблок 7.5см). Также не забыть вывесить стену внутрь на 7.5см (одна ось). Окна эркеров (с 10см установочными зазорами). ПЫС Тре залить чертежи порядовки и перекрытий с газоблоком вместо керамики. Посилання на коментар Поділитися на інших сайтах More sharing options...
Технология Строительства Опубліковано: 1 березня 2017 Поділитись Опубліковано: 1 березня 2017 Добрый день, у меня, по проекту, высота фундамента над уровнем земли - 40 см. И по расчетам, доска на опалубку - 40 мм. Не настаиваю, что так всегда, но лично в моей жизни ломало и выпирало 30, при заливке. Еще раз проконсультируйтесь, по применению доски в 25 мм. Или я вас неправильно понял и уже залили подбетонку, с такой шириной доски? Если все так - то гут. Будет спокойно и 30 мм держать, если только нормально её сделать. Посилання на коментар Поділитися на інших сайтах More sharing options...
wroom Опубліковано: 24 березня 2017 Автор Поділитись Опубліковано: 24 березня 2017 Черновой вариант обвязки фанкойла и рекуператора. Фанкойл двухконтурный, с одним пультом управления в коридоре 2-го этажа, к-во воздуха для каждой комнаты устанавливается дросселями. Т.К решились на ТН грунт-вода и водяной камин,то: Трубы: Котельная, гараж - выгоняется до пекрытия 2-го этажа (крышу не проходим), вентканал просто на чердак или через тройник на выход рекуператора (котельная и гараж постоянно не отапливаются). Дымоход не втулим СУ первого - выгоняется до пекрытия 2-го этажа (крышу не проходим), вентканалы заводим на вход рекуператора СУ второго, кухня - выгоняется до пекрытия 2-го этажа (крышу не проходим), вентканалы заводим на вход рекуператора Дымоход камина, вениляция зала - по проэкту, на чердаке забираем вентканал в рекуператор, перекрываем канал и возвращем из рекуператора над перекрытием. Все вентканалы и воздух из улицы имеют обратные клапана и принудительное вентилирование. При сработке любого вентилятора на вытяжку, фанкойл включается на вентилирование и 3-х ходовой на забор воздуха с улицы через рекуператор. На будущее будет обвязано умным домом. Того: - только 2 дырки в крыше: лаз и дымоход - всё оборудование по отоплению/охдаждению 2-го этажа на чердаке Посилання на коментар Поділитися на інших сайтах More sharing options...
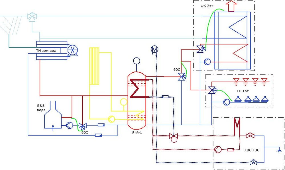
wroom Опубліковано: 24 березня 2017 Автор Поділитись Опубліковано: 24 березня 2017 Обвязка буфеки. - все насосы, фанкоил, дроссель подачи воздуха и контроллер камина сидят на UPSе (2кв 1фаза) - обвязка камина аналогично ТТ котлам (с 2-мя групами безопастности и автотушением, когда заряд на упсе кончается) - защита пластика от высоких температур на 3-х ходовом - обвязка котельней медь-сталь (система закрытая) - тепловой насос на охлаждение/отопление переключается вручную краном (в фанкойле антифриз из внешнего контура ТН) - буферка регулярно прокипячивается камином до 70-90С зима и межсезон, и солнечным колектором - летом (чтобы биореактор не случился) Посилання на коментар Поділитися на інших сайтах More sharing options...
Рекомендовані повідомлення
Створіть акаунт або увійдіть у нього для коментування
Ви маєте бути користувачем, щоб залишити коментар
Створити акаунт
Зареєструйтеся для отримання акаунта. Це просто!
Зареєструвати акаунтУвійти
Вже зареєстровані? Увійдіть тут.
Увійти зараз