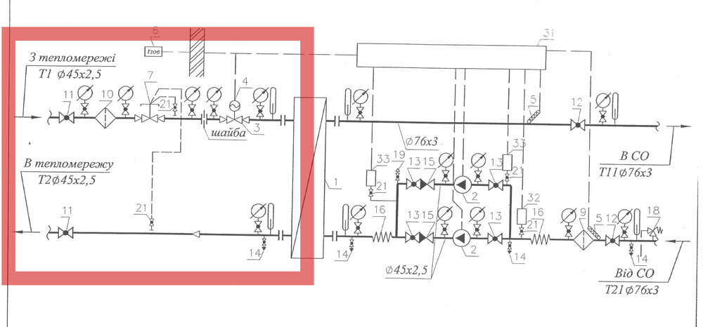
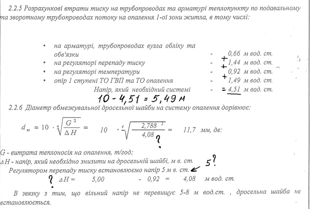
maxim37 Опубліковано: 19 січня 2018 Поділитись Опубліковано: 19 січня 2018 (змінено) Добрый день! Ув. проектировщики, помогите( Перепад давления от теплосети подача обратка - 10 м вод. ст., гидравл. сопротивление оборудования - 4,51 м. вод ст. Т.е. нужно ограничить напор на 5,49 м. вод ст. Для этого проектом предусмотрены Регулятор давления, дроссельная шайба, регулятор температуры. Потом по проекту начинается что то что я не пойму совсем... в аттаче Откуда для подбора шайбы берется 5-0,92=4,08 м ? Если мы и принимаем 5м на перепаднике то должно же быть 10-4,51-5=0,49 м И почему на перепаднике принимается 5м, если в додатке (в аттаче) где он подбирается указано что принимаем 3м? Раньше стояла шайба (вообще левая на 9мм) и перепадник был полностью открыт, убрали шайбу как по проекту написано, хотели перепадником отрегулировать 5м - не работает, как понимаю рассчитан на 1-5 бар, а перепад больше. Я ничего не понимаю. Разве не должен быть рассчет давления которое нужно гасить на шайбе таким: 10-4,51-3=2,49 м Кто скажет как так получилось у них в проекте и кто прав, тому плюс в карму( PS: как я понимаю это проектная максимальная тепловая нагрузка, т.е. регулятор температуры тут непричем, им можно только сделать еще меньше тепла... Змінено 19 січня 2018 користувачем maxim37 Посилання на коментар Поділитися на інших сайтах More sharing options...
Сергей 31 Опубліковано: 20 січня 2018 Поділитись Опубліковано: 20 січня 2018 Стучитесь в личку к: https://www.stroimdom.com.ua/forum/member.php?u=32732 Посилання на коментар Поділитися на інших сайтах More sharing options...
cross89 Опубліковано: 20 січня 2018 Поділитись Опубліковано: 20 січня 2018 (змінено) Добрый день! Ув. проектировщики, помогите( Перепад давления от теплосети подача обратка - 10 м вод. ст., гидравл. сопротивление оборудования - 4,51 м. вод ст. Т.е. нужно ограничить напор на 5,49 м. вод ст. Для этого проектом предусмотрены Регулятор давления, дроссельная шайба, регулятор температуры. Потом по проекту начинается что то что я не пойму совсем... в аттаче Откуда для подбора шайбы берется 5-0,92=4,08 м ? Если мы и принимаем 5м на перепаднике то должно же быть 10-4,51-5=0,49 м И почему на перепаднике принимается 5м, если в додатке (в аттаче) где он подбирается указано что принимаем 3м? Раньше стояла шайба (вообще левая на 9мм) и перепадник был полностью открыт, убрали шайбу как по проекту написано, хотели перепадником отрегулировать 5м - не работает, как понимаю рассчитан на 1-5 бар, а перепад больше. Я ничего не понимаю. Разве не должен быть рассчет давления которое нужно гасить на шайбе таким: 10-4,51-3=2,49 м Кто скажет как так получилось у них в проекте и кто прав, тому плюс в карму( PS: как я понимаю это проектная максимальная тепловая нагрузка, т.е. регулятор температуры тут непричем, им можно только сделать еще меньше тепла... Во первых , стоит обратить внимание на ДБН В.2.5-39:2008 16.7.3 Обмежувального пристрою (лімітна дросельна діафрагма) допускається не встановлювати на абонентському вводі, якщо ввід оснащено регулятором перепаду тиску (витрати) й надлишковий напір не перевищує 50-80 кПа, а обмеження витрати досягнуто за рахунок відповідного настроювання автоматично підтримуваного перепаду тиску на максимально відкритому автоматичному регуляторі теплового потоку (температури). Во вторых , дроссельная диафрагма устанавливаемая перед регулирующим клапаном ухудшает регулирование объекта. Работа регулирующего клапана стремится к двухпозиционной. В третьих , если стоит задача ограничения максимального расхода, советую обратить внимание на комбинированные клапана , автоматические регуляторы перепада давления с функцией ограничения максимального расхода. То что посчитали скорость на клапане, кавитацию и степень открытия это хорошо. Но не нравится расчет по напору который нужно снизить. Змінено 20 січня 2018 користувачем cross89 1 Посилання на коментар Поділитися на інших сайтах More sharing options...
maxim37 Опубліковано: 21 січня 2018 Автор Поділитись Опубліковано: 21 січня 2018 Теплотехник сказал что для этого перепадника слишком большая разница давлений перед ним 5,2 бар, после ТО и терморегулятора 4,2 бар. На самом нем бирка 1-5 бар. Этого момента я не понял, 1-5 это же не диапазон рабочего довления? Мы бы с радостью обошлись бы и без шайбы, как и сказано в проекте на наш ИТП, но перепадник ничего не регулирует, откручиваешь гайку, а он вообще ноль эмоций - как был полностью открыт, так и остается, расход как был так и остается максимальным, хотя должен же уменьшать почти до нуля. Он не мог закиснуть или что то вроде того? Посилання на коментар Поділитися на інших сайтах More sharing options...
maxim37 Опубліковано: 21 січня 2018 Автор Поділитись Опубліковано: 21 січня 2018 Ладно, я понял, этим данфос авп расход не ограничить Посилання на коментар Поділитися на інших сайтах More sharing options...
voyadjer Опубліковано: 21 січня 2018 Поділитись Опубліковано: 21 січня 2018 Этого момента я не понял, 1-5 это же не диапазон рабочего довления? По паспорту это диапазон настройки www.ktto.com.ua/water/rpd/4 Добавлено через 33 минуты Да, а импульсные трубки подключены? Клапан прямого действия "после себя" ( судя по схеме). На каждом объекте, где работал, присутствовал при запуске оборудования с подобными клапанами, только они стояли на паре. Для настройки потихоньку открывали входную задвижку и только после заполнения системы настраивали. Посилання на коментар Поділитися на інших сайтах More sharing options...
voyadjer Опубліковано: 21 січня 2018 Поділитись Опубліковано: 21 січня 2018 Вот такого типа нашел в старых фотках Посилання на коментар Поділитися на інших сайтах More sharing options...
cross89 Опубліковано: 24 січня 2018 Поділитись Опубліковано: 24 січня 2018 Теплотехник сказал что для этого перепадника слишком большая разница давлений перед ним 5,2 бар, после ТО и терморегулятора 4,2 бар. На самом нем бирка 1-5 бар. Этого момента я не понял, 1-5 это же не диапазон рабочего довления? Мы бы с радостью обошлись бы и без шайбы, как и сказано в проекте на наш ИТП, но перепадник ничего не регулирует, откручиваешь гайку, а он вообще ноль эмоций - как был полностью открыт, так и остается, расход как был так и остается максимальным, хотя должен же уменьшать почти до нуля. Он не мог закиснуть или что то вроде того? Добрый день. Постараюсь ответить на вопросы которые вы мне задали касательно оборудования. В личном сообщении вы задали вопрос "Если Вы связаны как то с Данфосс не можете подсказать по Вашему клапану? " , отвечу сразу на него: являюсь инженером технической поддержки систем централизованного теплоснабжения в компании Danfoss ТОВ Україна. Хочу обратить ваше внимание что в файле который вы прикладывали "Подбор автоматических регуляторов" указан тип клапана AVP с диапазоном настройки 0,2 - 1 бар , отличительной особенностью данного автоматического регулятора перепада давления , по мимо маркировки, является цвет пружины, с данным диапазоном настройки цвет должен быть желтый. У вас цвет пружины голубой, что соответствует маркировке и диапазону настройки перепада давления 1,0 - 5,0 бар. То есть установленный клапан не соответствует подобранному в проекте. Так же есть ряд причин по которым может не работать: - Повреждение мембраны - Засорение импульсных трубок - Отсутствие необходимых настроек. Для того что бы произвести наладку системы теплоснабжения нужно обратиться в сервисную организацию, так же нужно детально изучить проект, возможно внести изменения и установить необходимое оборудование. Посилання на коментар Поділитися на інших сайтах More sharing options...
voyadjer Опубліковано: 25 січня 2018 Поділитись Опубліковано: 25 січня 2018 Коллеги подсказали, как можно проверить целостность мембраны и работоспособность клапана. Подключить через редуктор импульсные трубки к баллону с инертным газом (если имеется) или компрессору. Прим монтаже использовали аргоновую сварку, к баллону и подключали. Посилання на коментар Поділитися на інших сайтах More sharing options...
cross89 Опубліковано: 25 січня 2018 Поділитись Опубліковано: 25 січня 2018 Коллеги подсказали, как можно проверить целостность мембраны и работоспособность клапана. Подключить через редуктор импульсные трубки к баллону с инертным газом (если имеется) или компрессору. Прим монтаже использовали аргоновую сварку, к баллону и подключали. Демонтируйте регулятор перепада давления. Продуйте импульсные трубки, убедитесь что они не засорены. Сделайте визуальный осмотр оборудования на предмет внешних дефектов и вытикания жидкости. Импульсные трубки следует чистить и продувать с переодичностью один раз в пол года, для этого трубки предварительно следует отключить от регулятора перепада давления и трубопроводов. Мембрану можно проверить путем подачи воздуха в импульсную трубку, если мембрана повреждена вы услышите характерный звук выходящего воздуха, ну и падение давления можно увидеть по предварительно подключенному манометру. Работоспрособность регулятора перепада давления следует проверять не реже чем раз в месяц. Посилання на коментар Поділитися на інших сайтах More sharing options...
voyadjer Опубліковано: 25 січня 2018 Поділитись Опубліковано: 25 січня 2018 ТС уже объект сдал и премию получил.:D Посилання на коментар Поділитися на інших сайтах More sharing options...
cross89 Опубліковано: 25 січня 2018 Поділитись Опубліковано: 25 січня 2018 ТС уже объект сдал и премию получил.:D Это что то из старого. Наверное 2008 - 2010 год. Проекты однотипные, такие встречались и не раз. Принципиальные схемы вообще как под копирку делались. Сейчас многие начали задаваться вопросом: а что же в ИТП установлено, в доме где я живу? Это связано как с повышением тарифов так и с пониженным комфортом в жилых помещениях у конечных потребителей. Такая ситуация конечно не везде, но довольно распространена. Посилання на коментар Поділитися на інших сайтах More sharing options...
Vit3f Опубліковано: 25 січня 2018 Поділитись Опубліковано: 25 січня 2018 Это что то из старого. Наверное 2008 - 2010 год. Проекты однотипные, такие встречались и не раз. Принципиальные схемы вообще как под копирку делались. Сейчас многие начали задаваться вопросом: а что же в ИТП установлено, в доме где я живу? Это связано как с повышением тарифов так и с пониженным комфортом в жилых помещениях у конечных потребителей. Такая ситуация конечно не везде, но довольно распространена. Дополню, клапан + дросельная шайба - это было требование киевэнерго. Я не раз спрашивал нафига шайба если есть регулятор, говорят а вдруг перепадник не сработает (ну да его ж настроить мало кто может, а обслуживать априори никто не будет), говорю так давайте без перепадника, он же денег стоитт как 100 000 шайб, нельзя мы боремся за энергоэффективность. Так и стоят перепадники с шайбами, регуляторы температуры с элеваторными узлами и прочий бред - то е энергоэфективность по украински. 1 Посилання на коментар Поділитися на інших сайтах More sharing options...
cross89 Опубліковано: 27 січня 2018 Поділитись Опубліковано: 27 січня 2018 Дополню, клапан + дросельная шайба - это было требование киевэнерго. Я не раз спрашивал нафига шайба если есть регулятор, говорят а вдруг перепадник не сработает (ну да его ж настроить мало кто может, а обслуживать априори никто не будет), говорю так давайте без перепадника, он же денег стоитт как 100 000 шайб, нельзя мы боремся за энергоэффективность. Так и стоят перепадники с шайбами, регуляторы температуры с элеваторными узлами и прочий бред - то е энергоэфективность по украински. Знаю это не понаслышке, так скажем, изнутри. Сотрудники КЭ не всегда компетентны в установке или рекомендациях касательно оборудования и не всегда могут объяснить какую роль играет "шайба", для чего предназначена и в каких случая ее устанавливают и в каком месте. Я не раз встречал такие случаи как на схеме. Тут уже вопрос к проектировщикам и не только касательно схемы но и самого расчета. Есть достаточное количество оборудования, что бы реализовать все требования. Например Комбинированные регулирующие клапана AVQM,которые состоят из регулирующего клапана с ограничением максимального расхода, предназначены для установки редукторного электропривода и регулирующего элемента перепада давления. 1 Посилання на коментар Поділитися на інших сайтах More sharing options...
Рекомендовані повідомлення
Створіть акаунт або увійдіть у нього для коментування
Ви маєте бути користувачем, щоб залишити коментар
Створити акаунт
Зареєструйтеся для отримання акаунта. Це просто!
Зареєструвати акаунтУвійти
Вже зареєстровані? Увійдіть тут.
Увійти зараз