Woolfer_a Опубліковано: 11 лютого 2019 Поділитись Опубліковано: 11 лютого 2019 А дадут-ли РЭСовцы или другие лица выполнить соединение земли до счётчика? это ещё побегать придётся. Как аргументировать эту необходимость? Посилання на коментар Поділитися на інших сайтах More sharing options...
Yegor_81 Опубліковано: 11 лютого 2019 Поділитись Опубліковано: 11 лютого 2019 Как аргументировать эту необходимость? Повторное заземление PEN/нейтрального проводника ВЛ. Нужно это запретить и вырезать все повторки? Посилання на коментар Поділитися на інших сайтах More sharing options...
Woolfer_a Опубліковано: 11 лютого 2019 Поділитись Опубліковано: 11 лютого 2019 Повторное заземление PEN/нейтрального проводника ВЛ. Нужно это запретить и вырезать все повторки? Нет, что вы. Я только ЗА! Просто с РЭСовцами спорить бывает бесполезно, выдадут ТУ со своей схемой и с ней можно согласиться или отказаться, других вариантов нет. На выходных прогулялся по своему кооперативу с целью глянуть на ВЛ. Ужаснулся, накручено жутко, ни о каких повторных заземлениях и речи не идёт. Очевидно что был предусмотрен 5-й проводник (собственно он-то меня и интересовал), но на определённом столбе его просто соединили в параллель с одной и фаз. Посилання на коментар Поділитися на інших сайтах More sharing options...
Yegor_81 Опубліковано: 11 лютого 2019 Поділитись Опубліковано: 11 лютого 2019 Просто с РЭСовцами спорить бывает бесполезно, выдадут ТУ со своей схемой и с ней можно согласиться или отказаться, других вариантов нет. Зачем себе жизнь усложнять? Вызовите электрика, он вам сделает повторку для ВЛ. Посилання на коментар Поділитися на інших сайтах More sharing options...
Woolfer_a Опубліковано: 11 лютого 2019 Поділитись Опубліковано: 11 лютого 2019 Зачем себе жизнь усложнять? Вызовите электрика, он вам сделает повторку для ВЛ. Мой частный случай: На опорах нет никакого заземления, голые ЖБ столбы. Ввод напрямую на опломбированный щиток. Местный электрик делает глупые глаза и недоумевает зачем мне что-то соединять если у меня есть свой отдельный контур заземления (намекает на схему ТТ). У всех соседей аналогичная ТТ. Во времена СССР был другой ввод, было подключено по схеме TN-C-S, к чему это привело я описал в начале темы. Посилання на коментар Поділитися на інших сайтах More sharing options...
Yegor_81 Опубліковано: 11 лютого 2019 Поділитись Опубліковано: 11 лютого 2019 На опорах нет никакого заземления, голые ЖБ столбы. Существуют и другие способы повторки. 1 Посилання на коментар Поділитися на інших сайтах More sharing options...
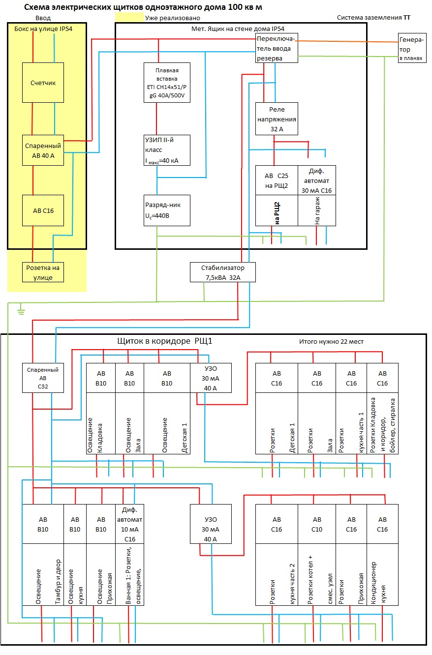
Serg75 Опубліковано: 17 лютого 2019 Автор Поділитись Опубліковано: 17 лютого 2019 Подытожу прошедшие дни моих раздумий и изысканий, учитывая ответы на мои вопросы в других темах. 1. Повторного заземления нейтрали на ближайших ко мне шести опорах я не обнаружил. Но, делать на опоре у себя во дворе повторное все равно не буду. Своя система заземления будет рядом, а соединять повторное со своим уже не хочу. 2. Система заземления остается ТТ. Во вложении переосмысленная схема. Переключатель ввода резерва и две линии под РН вынес в щиток на улицу. Переключателю там самое правильное место - поближе к генератору. Отключающие элементы двух других линий в этом варианте также наиболее близки к потребителям и логичны по расположению. И, как результат, исчезает щиток возле стабилизатора. Все переношу в один РЩ1 - логика поиска неисправности лучше - не нужно думать к какому щитку бежать. Тем более, путь к стабилизатору лежит через ванную комнату. Если там кто-то моется... Есть вопросы. 1. Правильно ли выбраны предохранители для УЗИП и скоммутированы элементы самого УЗИП, учитывая, что заземление ТТ? Ток КЗ предохранителей 120 кА по тех. паспорту. 2. Нужно ли ставить УЗО на линии освещения. На форуме вычитал, что при ТТ нужно ставить на все линии. Буду рад услышать дальнейшую критику. Может еще что подскажите/поправите. Спасибо! Посилання на коментар Поділитися на інших сайтах More sharing options...
Yegor_81 Опубліковано: 18 лютого 2019 Поділитись Опубліковано: 18 лютого 2019 1. Схема подключения узип кривая. При тт узип можно защищать и узо и предохранителями, но сами узипы и схемы их подключения разные. При использовании предохранителей существует 2 схемы подключений и они имеют очень существенную разницу. 2. Узо при тт нужно защищать все линии, включая освещение. 3. По вашей схеме импульс пройдет в дом даже если узип с предохранителями сработают. Посилання на коментар Поділитися на інших сайтах More sharing options...
Yegor_81 Опубліковано: 18 лютого 2019 Поділитись Опубліковано: 18 лютого 2019 Узипы в доме ведь еще будут, раз 2+3 не стали использовать? Посилання на коментар Поділитися на інших сайтах More sharing options...
Serg75 Опубліковано: 18 лютого 2019 Автор Поділитись Опубліковано: 18 лютого 2019 1. Схема подключения узип кривая. При тт узип можно защищать и узо и предохранителями, но сами узипы и схемы их подключения разные. При использовании предохранителей существует 2 схемы подключений и они имеют очень существенную разницу. 2. Узо при тт нужно защищать все линии, включая освещение. 3. По вашей схеме импульс пройдет в дом даже если узип с предохранителями сработают. Подключение УЗИП показал криво - согласен. Еще вчера смотрел, но не мог понять где напортачил. Выложил скорректированную версию. С предохранителями есть приоритет нагрузки и приоритет защиты. Я решил делать приоритет нагрузки.На представленных Вами двух схемах суть одна и та же электрическая схема. Там только V-соединение помогает взаимную индукцию гасить при длинном подключении. И вместо F1 у меня стоит АВ на вводе - на Вашей схеме в скобках написано коммутирующий аппарат. То есть не обязательно предохранитель. Подумаю над УЗО для освещения. Ставить 10 мА или 30? Почему импульс пойдет в нагрузку (какая-то небольшая часть по любому пойдет). При срабатывании УЗИП сопротивление линии Фаза-ноль через УЗИП будет намного ниже линии Фаза-ноль через приборы. Ток разряда потечет именно через УЗИП. УЗИП 3-го класа не планирую,тем более в щитках. Если, можно еще по самим РЩ прокомментировать - может какие пожелания есть в том числе у других форумчан. Посилання на коментар Поділитися на інших сайтах More sharing options...
shneider_vova Опубліковано: 18 лютого 2019 Поділитись Опубліковано: 18 лютого 2019 1) в ТТ вроде как положено ВСЕ линии защищать УЗО. В том числе уличные. У меня идёт ввод в дом, там узип, УЗО, потом уже на улицу 2) я бы рекомендовал линии, на которых наиболее вероятны повреждения и утечки - делать двухполюсным автоматом (не называйте его спаренным ) - тогда проще определить источник проблем 3) на узо 10 ма сидит парилка. Если там будет только свет - ладно. Но если электрокаменка - то надо менять на 30 ма ,а то и выносить на отдельный автомат и отдельное УЗО. Посилання на коментар Поділитися на інших сайтах More sharing options...
Yegor_81 Опубліковано: 18 лютого 2019 Поділитись Опубліковано: 18 лютого 2019 Подумаю над УЗО для освещения. Ставить 10 мА или 30? Хоть на 300мА, если по времени срабатывания уложишся. Добавлено через 2 минуты Я решил делать приоритет нагрузки.На представленных Вами двух схемах суть одна и та же электрическая схема. Там только V-соединение помогает взаимную индукцию гасить при длинном подключении. И вместо F1 у меня стоит АВ на вводе - на Вашей схеме в скобках написано коммутирующий аппарат. То есть не обязательно предохранитель. Разбирайтесь с узипами. Посилання на коментар Поділитися на інших сайтах More sharing options...
Serg75 Опубліковано: 18 лютого 2019 Автор Поділитись Опубліковано: 18 лютого 2019 Хоть на 300мА, если по времени срабатывания уложишся. А какое должно быть время срабатывания и есть ли эта информация в тех. данных УЗО. Я правильно понимаю, что УЗО на освещении сработает только при касании телом человека (если все остальное исправное)? Заземление ведь к светильникам не тянем. Посилання на коментар Поділитися на інших сайтах More sharing options...
Yegor_81 Опубліковано: 18 лютого 2019 Поділитись Опубліковано: 18 лютого 2019 1.А какое должно быть время срабатывания и есть ли эта информация в тех. данных УЗО. 2.Я правильно понимаю, что УЗО на освещении сработает только при касании телом человека (если все остальное исправное)? Заземление ведь к светильникам не тянем. 1.Требуется уложиться в 0,2 с. В тех. данных найдешь значение диф тока для этого времени. 2. Тянем. 1 Посилання на коментар Поділитися на інших сайтах More sharing options...
Serg75 Опубліковано: 19 лютого 2019 Автор Поділитись Опубліковано: 19 лютого 2019 ... Добавлено через 2 минуты Разбирайтесь с узипами. Ниже пример схемы подключения УЗИП в системе ТТ с сайта одной из компаний, занимающихся защитой от перенапряжений. Что я не так изобразил в моей последней схеме? Правильную длину и взаимное расположение проводником не обсуждаем, только схему соединения. Посилання на коментар Поділитися на інших сайтах More sharing options...
Yegor_81 Опубліковано: 19 лютого 2019 Поділитись Опубліковано: 19 лютого 2019 Что я не так изобразил в моей последней схеме? дело не только в схеме подключения, а в обеспечении защиты оборудования вцелом. Посилання на коментар Поділитися на інших сайтах More sharing options...
Serg75 Опубліковано: 19 лютого 2019 Автор Поділитись Опубліковано: 19 лютого 2019 дело не только в схеме подключения, а в обеспечении защиты оборудования вцелом. Если Вас не затруднит, какие еще нужны изменения/добавления в моей схеме для "обеспечении защиты оборудования в целом". Спасибо. P.S. Плавкую вставку перенести из цепи УЗИП в цепь нагрузки - я не против (не принципиально) поскольку обычная бытовуха без критичности к бесперебойности. 3-й класс УЗИП - против, пока что. Посилання на коментар Поділитися на інших сайтах More sharing options...
Yegor_81 Опубліковано: 19 лютого 2019 Поділитись Опубліковано: 19 лютого 2019 Основной смысл в защите от перенапряжений это начиная от ввода и до самого оборудования не допускать опасных напряжений. При этом стойкость оборудования к перенапряжениям разная. Уровень перенапряжений после узипа возрастает по мере удаления, на расстоянии порядка 20 метров после узипа уровень перенапряжения может удвоиться. Это можно решить 2мя способами; 1 от ввода до оборудования через порядка 20 метров, либо в щитах и у самого оборудования ставить разные узип. 2 на вводе уровень перенапряжений максимально снизить и обеспечить срабатывание АВ обесточив дом. Некоторые кулибины решили метод 2 упростить/усовершенствовать и берут варисторы 3 или 4 класса как в пилотах. Используют в щите в качестве расходника. Самая идея имеет право на жизнь, но разрушение варистора с выбросом пламени при чрезмерно высоком импульсе, считаю чревато последствиями если оболочка(щит) не выдержит. Посилання на коментар Поділитися на інших сайтах More sharing options...
Serg75 Опубліковано: 19 лютого 2019 Автор Поділитись Опубліковано: 19 лютого 2019 Основной смысл в защите от перенапряжений это начиная от ввода и до самого оборудования не допускать опасных напряжений. При этом стойкость оборудования к перенапряжениям разная. Уровень перенапряжений после узипа возрастает по мере удаления, на расстоянии порядка 20 метров после узипа уровень перенапряжения может удвоиться. Это можно решить 2мя способами; 1 от ввода до оборудования через порядка 20 метров, либо в щитах и у самого оборудования ставить разные узип. 2 на вводе уровень перенапряжений максимально снизить и обеспечить срабатывание АВ обесточив дом. Некоторые кулибины решили метод 2 упростить/усовершенствовать и берут варисторы 3 или 4 класса как в пилотах. Используют в щите в качестве расходника. Самая идея имеет право на жизнь, но разрушение варистора с выбросом пламени при чрезмерно высоком импульсе, считаю чревато последствиями если оболочка(щит) не выдержит. Простите, но из Ваших слов вижу только две рекомендации: 1. Ставить УЗИП 3-го класса в РЩ. Я написал, что пока не рассматриваю этот вариант. 2. Обеспечить срабатывание АВ. Считаю эту рекомендацию неверной. АВ не успеет отключиться по импульсному току перенапряжения, вызванному грозовым разрядом - он для этого не спроектирован. Он в лучшем случае пропустит все, в худшем спечет контакты и превратиться в перемычку. Как видно из моей схемы, я не упрощаю 2-й класс, а даже ставлю его на улице в мет. ящике для пож. защиты - если уж совсем рядом грохнет. От этого ящика до РЩ1 8 метров и это по проводу, а не по прямой (важно при наводках) - это касательно 3-го класса. Вот для РЩ2 я еще раз подумаю над установкой дополнительного УЗИП - до него метров 10 по прямой. Посилання на коментар Поділитися на інших сайтах More sharing options...
Volt-Amper Опубліковано: 19 лютого 2019 Поділитись Опубліковано: 19 лютого 2019 Есть вопросы. 1. Правильно ли выбраны предохранители для УЗИП и скоммутированы элементы самого УЗИП, учитывая, что заземление ТТ? Ток КЗ предохранителей 120 кА по тех. паспорту. 2. Нужно ли ставить УЗО на линии освещения. На форуме вычитал, что при ТТ нужно ставить на все линии. Буду рад услышать дальнейшую критику. Может еще что подскажите/поправите. Спасибо! 1. В принципе gG 40A сойдет, учитывая что вводный аппарат того же номинала повышать некуда. Может конечно бахнуть, но маловероятно... : ) Кстати, эти вставки у меня есть в наличии (14х51, 40А gG). По элементам УЗИП я нифига с данной схемы не понял. Не могу сказать правильно или не очень. 2. Обязательно. 1 Посилання на коментар Поділитися на інших сайтах More sharing options...
Yegor_81 Опубліковано: 19 лютого 2019 Поділитись Опубліковано: 19 лютого 2019 Простите, но из Ваших слов вижу только две рекомендации: .... Ты все не правильно понял. Пост был посвящен самой концепции защиты, которой у тебя нет. Защита должна быть обеспечена до оборудования, а не до РЩ. Расстояния учитываются по кабелю, а не по прямой как ты надеялся и 20 метров от узип до оборудования это не так и много. Используя узип только в 1 месте, вариантов для обеспечения защиты у тебя не много, читай заново все что писал выше. Для самостоятельного исполнения ты еще пока не то что не готов, ты даже не готовился, тебе еще изучать и изучать. Имхо 1 Посилання на коментар Поділитися на інших сайтах More sharing options...
Serg75 Опубліковано: 20 лютого 2019 Автор Поділитись Опубліковано: 20 лютого 2019 Ты все не правильно понял. Пост был посвящен самой концепции защиты, которой у тебя нет. Защита должна быть обеспечена до оборудования, а не до РЩ. Расстояния учитываются по кабелю, а не по прямой как ты надеялся и 20 метров от узип до оборудования это не так и много. Используя узип только в 1 месте, вариантов для обеспечения защиты у тебя не много, читай заново все что писал выше. Для самостоятельного исполнения ты еще пока не то что не готов, ты даже не готовился, тебе еще изучать и изучать. Имхо Спасибо, Вашу точку зрения касательно концепции защиты понимаю, но для себя концепцией заморачиваться не буду и дальнейшим усовершенствованием защиты от перенапряжения тоже. Для меня достаточно того, что я уже внес в систему. Поэтому прошу комментировать только правильность соединения элементов защиты– это только по УЗИП. ИМХО, процентов 70 владельцев частных домов Украины даже не знают, что есть какая-то аппаратура, предназначенная для защиты от грозовых разрядов в частном секторе. Еще процентов 10-15 знают, но забили на это, учитывая стоимость реализации. Я пытаюсь попасть в оставшуюся часть владельцев, реализовав бюджетную частичную защиту. Буду благодарен за комментарии по наполнению остальной части щитков. А то как-то зацепились за УЗИП и дальше никак. По УЗО на освещение уже понял. Посилання на коментар Поділитися на інших сайтах More sharing options...
Yegor_81 Опубліковано: 20 лютого 2019 Поділитись Опубліковано: 20 лютого 2019 Поэтому прошу комментировать только правильность соединения элементов защиты– это только по УЗИП. Я пытаюсь попасть в оставшуюся часть владельцев, реализовав бюджетную частичную защиту. Узипы бывают с разрядником, бывают без. У них схемы разные и их защищают по разному. Соединение с разрядником верно, но убрал бы тогда предохранитель с N , либо оба. Иначе предохранитель лучше перенести в цепь питания дома и номинал скорее всего увеличить до 63А, чтобы не срабатывал понапрасну. У тебя же вроде с суп-ом проблемы или я путаю? Без суп узип скорее - шоб було. Имхо Посилання на коментар Поділитися на інших сайтах More sharing options...
Serg75 Опубліковано: 20 лютого 2019 Автор Поділитись Опубліковано: 20 лютого 2019 1. В принципе gG 40A сойдет, учитывая что вводный аппарат того же номинала повышать некуда. Может конечно бахнуть, но маловероятно... : ) Кстати, эти вставки у меня есть в наличии (14х51, 40А gG). По элементам УЗИП я нифига с данной схемы не понял. Не могу сказать правильно или не очень. 2. Обязательно. Спасибо за ответ. Материалы планирую закупать не ранее осени этого года, но я для себя уже заметочку поставил, что Вы занимаетесь ETI. По УЗИП Вы наверное посмотрели схему в посте 57. Я в том посте начудил немного со схемой. Здесь выкладываю кусок только УЗИП. Вроде бы теперь все правильно. По поводу может бахнуть думаю окружить элементы схемы УЗИП доп. стенками из оцинковки внутри щитка. Противопожарная доп. защита и может удастся спасти РН, АВ и ПВР, установленные в этом же щитке. Посилання на коментар Поділитися на інших сайтах More sharing options...
Woolfer_a Опубліковано: 21 лютого 2019 Поділитись Опубліковано: 21 лютого 2019 Как уже писали, есть 2 типа подключения УЗИП: с приоритетом защиты и с приоритетом работы. Приоритет защиты - это когда обесточивается всё в случае попадания грозы. Приоритет нагрузки - это когда УЗИП поглощает весь импульс, возможно, выходит из строя, но дом остаётся запитанным. Разница существенная. В первом случае нужен человек, что-б поменял сгоревший предохранитель на дом, но техника с большой долей вероятности останется цела. Во втором случае нужен человек, что-б сразу после срабатывания оценил состояние УЗИП и принимал решение, отключать нагрузку или менять УЗИП. Во втором случае есть вероятность что при поглощении нагрузки сгорит предохранитель на УЗИП и остатки импульса пройдут дальше, либо будет второе попадание грозы, а узип у нас уже отключен после первого. В вашей схеме сейчас нарисован 2-й вариант, это и запутывает других форумчан. Вот схема от производителя CITEL, в ней довольно просто оказаны 2 варианта, путём подбора предохранителей. Только на схеме эти варианты поменяны местами, 1-нагрузка, 2-защита Посилання на коментар Поділитися на інших сайтах More sharing options...
Рекомендовані повідомлення
Створіть акаунт або увійдіть у нього для коментування
Ви маєте бути користувачем, щоб залишити коментар
Створити акаунт
Зареєструйтеся для отримання акаунта. Це просто!
Зареєструвати акаунтУвійти
Вже зареєстровані? Увійдіть тут.
Увійти зараз