dimaaprodos Опубліковано: 17 січня 2010 Поділитись Опубліковано: 17 січня 2010 Пирог стен в доме 0,5 лицевого кирпича + 2 * 4 см пенопласта + 1 черновой кирпич. Площадь дома 140 кв.м., не поштукатурен. На первом этаже 60 кв.м. ТП, а на втором только радиаторы, кроме ванной. Котел настенный дымоходный Vailant AtmoTec 24 кВт + бойлер косвенного нагрева на 150 л. Если я ставлю теплый пол на 45 градусов, то подача в батареи на второй этаж не производиться, все забирает ТП. Если опустить пол на 35 градусов, то подача на второй этаж есть. Так как дом еще не поштукатурен, и нет внутренних дверей, сейчас больще 17 градусов температура не подымается (много щелей). Вопрос с чем может быть связана то, что батареи не греються? Может мощности котла не хватает, или надо поставить циркуляционный насос или я переживаю зря? Обвязку котла выкладываю во вложении. Спасибо за консультацию. Посилання на коментар Поділитися на інших сайтах More sharing options...
murava Опубліковано: 17 січня 2010 Поділитись Опубліковано: 17 січня 2010 Каково функциональное предназначение вентиля под термостатической головкой теплого пола? Он открыт, закрыт полностью... или приоткрыт? Посилання на коментар Поділитися на інших сайтах More sharing options...
Сергей_84 Опубліковано: 17 січня 2010 Поділитись Опубліковано: 17 січня 2010 Каково функциональное предназначение вентиля под термостатической головкой теплого пола? Он открыт, закрыт полностью... или приоткрыт? вроде это типа байпассный вентиль(для регулирования протекания по малому кругу) ....мне кажется в нашем случае он закрыт просто.... Советую приоткрыть или вобще для начала открыть полностью, а далее отрегулировать на баланс вашей системы отопл и системы ТП Посилання на коментар Поділитися на інших сайтах More sharing options...
dimaaprodos Опубліковано: 17 січня 2010 Автор Поділитись Опубліковано: 17 січня 2010 Каково функциональное предназначение вентиля под термостатической головкой теплого пола? Он открыт, закрыт полностью... или приоткрыт? Данный вентиль приоткрыт и по словам сантехников предназначен для "тонкой" регулировки ТП. Попробуем открыть его полностью. Посилання на коментар Поділитися на інших сайтах More sharing options...
murava Опубліковано: 17 січня 2010 Поділитись Опубліковано: 17 січня 2010 (змінено) . Попробуем открыть его полностью. И ляжет все лежмя, особенно радиаторный контур... Нафотайте еще крупный план под котлом и полностью панораму котельной.. Покамест, предварительно ме мнение - обвязка неверна, сантехникам - в школу. Давайте посмотрим что получается: Котельный насос дает нам воду, она доходит до головки с выносным датчиком и заталкивается в полы, если датчик дает команду открыться. Далее насос теплых полов прогоняет водичку через теплый пол, она выходит из гребенки, минует барашковый краник с красной ручкой, попадает в трубопровод обратки и тут - о чудо - под действием силы пендюлей насоса теплого пола влетает в раскрытые объятия обратного стояка радиаторного контура, который открыт для всех и чудно устремляется вверх в противоток насосу подачи ( от того симптом холодных батарей при 45 - все забирает пол, прикрыл пол на 30 - меньше заходит в обратку батарей, напор котельного насоса чуть меньше и все работает, нет противотока). Как лечить: краник "точной настройки" (надо же, тюнинг какой. Вообще-то в этой схеме краник точной настройки - это барашковый с красной ручкой) убрать от обратки, соединить простой трубочкой от тройника перед насосом тп до места перед (!) краником с барашкой. Все пустится, вода тп закольцуется и заработает верно. Тут есть еще пару хомутиков, которые исправятся после вышеуказанной переделки... например: в данном случае обвязки обратная вода, поступающая через "белый краник точной настройки" мешается с обраткой радиаторов, что недопустимо.... ибо например пол работает в режиме 35/30, а радиаторный контур 65/50, то обратка уже буте подсасываться температурой минимум 40.... Я ничо не нахомутал после пива? Таки в школу? Змінено 17 січня 2010 користувачем murava Посилання на коментар Поділитися на інших сайтах More sharing options...
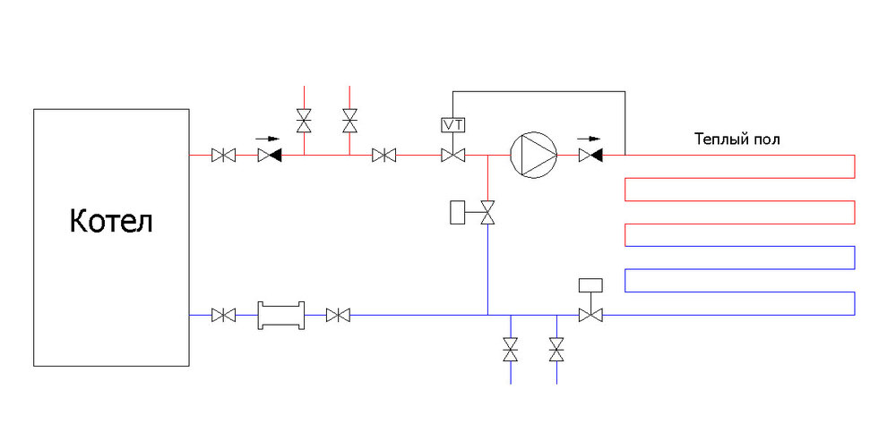
Сергей_84 Опубліковано: 17 січня 2010 Поділитись Опубліковано: 17 січня 2010 Мурава вы не правы....тот вентиль под термоголовкой нужен обязательно, вот из-за него и не работает нормально система....его нужно открыть на максимум и потом прикрывать проверяя работу системы....до момент анормальной работы Вот выкладываю упрощенную схему, как я понял по показаной фотке Посилання на коментар Поділитися на інших сайтах More sharing options...
RMP3000 Опубліковано: 17 січня 2010 Поділитись Опубліковано: 17 січня 2010 мы обычно делаем гидравличную стрелку . и не каких проблем. посмотри на фото . на твой дом нужна меньше стрелка. Посилання на коментар Поділитися на інших сайтах More sharing options...
murava Опубліковано: 17 січня 2010 Поділитись Опубліковано: 17 січня 2010 Вот выкладываю упрощенную схему, как я понял по показаной фотке Схема не корректна. А я - таки прав Там грубое нарушение - подогрев обратки тп обрпткой радиторов. Приглядитесь и подумайте, я эту с виду простую обвязку минут десять курил. 2 Посилання на коментар Поділитися на інших сайтах More sharing options...
murava Опубліковано: 17 січня 2010 Поділитись Опубліковано: 17 січня 2010 мы обычно делаем гидравличную стрелку . и не каких проблем. посмотри на фото . на твой дом нужна меньше стрелка. Браво! А без гидротрансофрмации слабо?! Разумеется, с гидрострелкой вообще все просто: считать не надо Оно заработает по определению Или у Вас все решение - хирургическое : сломать и перестроить ? Посилання на коментар Поділитися на інших сайтах More sharing options...
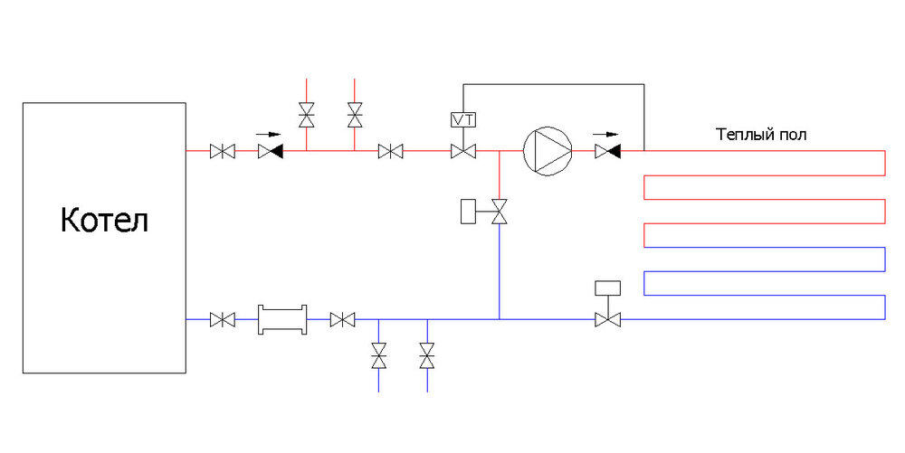
snickers Опубліковано: 17 січня 2010 Поділитись Опубліковано: 17 січня 2010 (змінено) Делать мне тут нечего было ... murava, правильно? ИМХО, правый обратный клапан я бы поставил перед насосом и тройником подмеса, должно заработать. А красный краник выкинуть, вместо него тройник и соединить с белым. Змінено 17 січня 2010 користувачем snickers Посилання на коментар Поділитися на інших сайтах More sharing options...
murava Опубліковано: 17 січня 2010 Поділитись Опубліковано: 17 січня 2010 А чего это Вы нарисовали? Посилання на коментар Поділитися на інших сайтах More sharing options...
snickers Опубліковано: 17 січня 2010 Поділитись Опубліковано: 17 січня 2010 То, что на первом фото. Разве нет? Посилання на коментар Поділитися на інших сайтах More sharing options...
murava Опубліковано: 17 січня 2010 Поділитись Опубліковано: 17 січня 2010 То, что на первом фото. Разве нет? Чуток не так Обратите внимание как и где сходятся обратки. Посилання на коментар Поділитися на інших сайтах More sharing options...
dimaaprodos Опубліковано: 17 січня 2010 Автор Поділитись Опубліковано: 17 січня 2010 И ляжет все лежмя, особенно радиаторный контур... Нафотайте еще крупный план под котлом и полностью панораму котельной.. Покамест, предварительно ме мнение - обвязка неверна, сантехникам - в школу. Давайте посмотрим что получается: Котельный насос дает нам воду, она доходит до головки с выносным датчиком и заталкивается в полы, если датчик дает команду открыться. Далее насос теплых полов прогоняет водичку через теплый пол, она выходит из гребенки, минует барашковый краник с красной ручкой, попадает в трубопровод обратки и тут - о чудо - под действием силы пендюлей насоса теплого пола влетает в раскрытые объятия обратного стояка радиаторного контура, который открыт для всех и чудно устремляется вверх в противоток насосу подачи ( от того симптом холодных батарей при 45 - все забирает пол, прикрыл пол на 30 - меньше заходит в обратку батарей, напор котельного насоса чуть меньше и все работает, нет противотока). Как лечить: краник "точной настройки" (надо же, тюнинг какой. Вообще-то в этой схеме краник точной настройки - это барашковый с красной ручкой) убрать от обратки, соединить простой трубочкой от тройника перед насосом тп до места перед (!) краником с барашкой. Все пустится, вода тп закольцуется и заработает верно. Тут есть еще пару хомутиков, которые исправятся после вышеуказанной переделки... например: в данном случае обвязки обратная вода, поступающая через "белый краник точной настройки" мешается с обраткой радиаторов, что недопустимо.... ибо например пол работает в режиме 35/30, а радиаторный контур 65/50, то обратка уже буте подсасываться температурой минимум 40.... Я ничо не нахомутал после пива? Таки в школу? Спасибо за содействие. Выкладываю все фотки, что есть на данный момент. Посилання на коментар Поділитися на інших сайтах More sharing options...
Сергей_84 Опубліковано: 17 січня 2010 Поділитись Опубліковано: 17 січня 2010 Схема не корректна. А я - таки прав Там грубое нарушение - подогрев обратки тп обрпткой радиторов. Приглядитесь и подумайте, я эту с виду простую обвязку минут десять курил. кстати да...тут я с вами согласен обратка ТП подогревается обраткой радиаторов немного.....но у человека проблема в другом Посилання на коментар Поділитися на інших сайтах More sharing options...
murava Опубліковано: 17 січня 2010 Поділитись Опубліковано: 17 січня 2010 .... Выкладываю все фотки, что есть на данный момент. Судя из фоток, я кажись прав. Сантехникам неувязку и суть стоит пояснить, переделка не особо сложна и абсолютно не затратна во времени. Хотя, человеку свойственно ошибаться, может я чего не так понял в схеме.... Привлеките кого-то со стороны, пусть полазить по обвязке, пощупает ручками и прийдет к разумному решению. Посилання на коментар Поділитися на інших сайтах More sharing options...
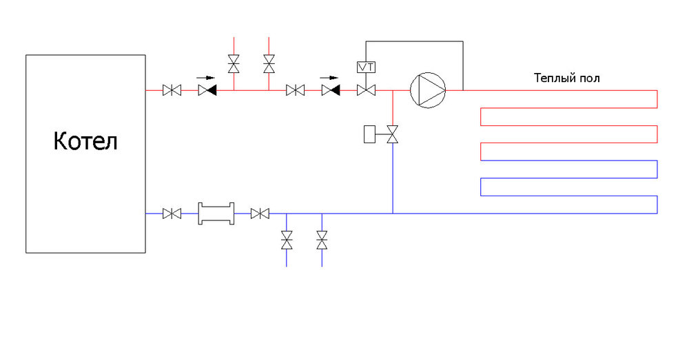
snickers Опубліковано: 17 січня 2010 Поділитись Опубліковано: 17 січня 2010 Виноват, поправился. 1. То, что есть. 2. То, что надо (ИМХО). Посилання на коментар Поділитися на інших сайтах More sharing options...
murava Опубліковано: 17 січня 2010 Поділитись Опубліковано: 17 січня 2010 Виноват, поправился. 1. То, что есть. 2. То, что надо (ИМХО). Вот, уже к истине ближе... второй обратный клапан можно убрать за ненадобностью Посилання на коментар Поділитися на інших сайтах More sharing options...
Korni Опубліковано: 17 січня 2010 Поділитись Опубліковано: 17 січня 2010 ....то подача на второй этаж есть.... А Вы не могли бы на фото указать, где магистраль подачи (радиаторы) на второй этаж? Посилання на коментар Поділитися на інших сайтах More sharing options...
snickers Опубліковано: 17 січня 2010 Поділитись Опубліковано: 17 січня 2010 У меня самого очень похожая конструкция, только насос на обратке пола. Но что-то мне кажется ... клапан этот для чего-то нужен, могут грабли без него какие-нибудь приключится. Посилання на коментар Поділитися на інших сайтах More sharing options...
dimaaprodos Опубліковано: 18 січня 2010 Автор Поділитись Опубліковано: 18 січня 2010 А Вы не могли бы на фото указать, где магистраль подачи (радиаторы) на второй этаж? Вверх две трубы как раз и пошла магистраль радиаторов. Да ситуация похожая, как описывает murava. Если увеличить температуру теплонасителя, то сначала котел "замирает" не подает в магистраль радиаторов, а вот обратка как-раз горячее подачи на радиаторы. Пока не было таких морозов и не сталкивался с этой проблемой, ТП не ставил более 30 градусов, а тут попробывал и получил такую засаду. Сегодня позвоню в контору, которая делала и попрошу схему обвязки котельной. 1 Посилання на коментар Поділитися на інших сайтах More sharing options...
Natala Опубліковано: 18 січня 2010 Поділитись Опубліковано: 18 січня 2010 Добрый Вечер! Интересная история получается... Прям детектив какой-то. у меня еще вопрос появился - в аттаче, что к моему посту, выделенное красной стрелкой устройство - это грязесборник (который с сеточкой)? (очень похоже на такой, который ставят перед фильтрами в квартирах...) если это он - будет ли он работать в том положении в котором он установлен ... ум...головой вверх? С уважением, владимир PS: dimaaprodos, очень интересно (если она показана понятными для непрофессионала знаками) увидеть схему, как оно было по задумке проектировщиков. Посилання на коментар Поділитися на інших сайтах More sharing options...
dimaaprodos Опубліковано: 19 січня 2010 Автор Поділитись Опубліковано: 19 січня 2010 Добрый Вечер! Интересная история получается... Прям детектив какой-то. у меня еще вопрос появился - в аттаче, что к моему посту, выделенное красной стрелкой устройство - это грязесборник (который с сеточкой)? (очень похоже на такой, который ставят перед фильтрами в квартирах...) если это он - будет ли он работать в том положении в котором он установлен ... ум...головой вверх? С уважением, владимир PS: dimaaprodos, очень интересно (если она показана понятными для непрофессионала знаками) увидеть схему, как оно было по задумке проектировщиков. Позвонил сегодня на фирму. Сказали, что надо попробывать уменьшить обороты на насосе. Если не поможет, то приедет прораб и отрегулирует балансировку системы. Если получится подъеду к ним и возьму схемку отопления. Посилання на коментар Поділитися на інших сайтах More sharing options...
Бигдус Опубліковано: 19 січня 2010 Поділитись Опубліковано: 19 січня 2010 Виноват, поправился. 1. То, что есть. 2. То, что надо (ИМХО). Не буду умничать - насос не нравится-его по ближе к отопительному агрегату, обратки-как-то вот...... Мое мнение. Посилання на коментар Поділитися на інших сайтах More sharing options...
murava Опубліковано: 19 січня 2010 Поділитись Опубліковано: 19 січня 2010 ...Сказали, что надо попробывать уменьшить обороты на насосе. Если не поможет, то приедет прораб и отрегулирует балансировку системы. .... И как это поможет: полы станут холоднее. Затем станет холоднее на улице, Вы накрутите больше температуры - и опять играйся с насосом... А потом опять приедет прораб.... Небось, не бесплатно приедет. Я понимаю, что аппендицит можно лечить анальгином, вопрос: как долго? Посилання на коментар Поділитися на інших сайтах More sharing options...
Рекомендовані повідомлення
Створіть акаунт або увійдіть у нього для коментування
Ви маєте бути користувачем, щоб залишити коментар
Створити акаунт
Зареєструйтеся для отримання акаунта. Це просто!
Зареєструвати акаунтУвійти
Вже зареєстровані? Увійдіть тут.
Увійти зараз