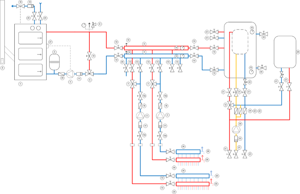
joom Опубліковано: 3 серпня 2010 Поділитись Опубліковано: 3 серпня 2010 Всем привет. Набросал схему котельной для ТТ котла+ТА. Покритикуйте пожалуйста. Скоро производить монтаж. Дом два этажа+гараж. Отапливается все это радиаторами (8 -первый этаж 6-второй). Разводка коллекторная на каждый этаж свой контур. PS. Регулирование планируется трехходовыми вентилями вторичных контуров, погодным регулятором. Но это позже 1 Посилання на коментар Поділитися на інших сайтах More sharing options...
murava Опубліковано: 3 серпня 2010 Поділитись Опубліковано: 3 серпня 2010 Насосы вторичных контуров проще переставить на подачу. Имхо. Посилання на коментар Поділитися на інших сайтах More sharing options...
joom Опубліковано: 3 серпня 2010 Автор Поділитись Опубліковано: 3 серпня 2010 Насосы вторичных контуров проще переставить на подачу. Имхо. Вопросы будут дилентатские. Ибо не монтажник и не проэктировщик. А чем проще? И что это даст? Посилання на коментар Поділитися на інших сайтах More sharing options...
murava Опубліковано: 3 серпня 2010 Поділитись Опубліковано: 3 серпня 2010 Как решится вопрос контроля ситуации, когда дом тепло не отбирает (или отбирает очень медленно), но дрова пока не прогорели? Что за котел? Что за агрегат с цифрой 15, похожий на бойлер, и гу из №28? Посилання на коментар Поділитися на інших сайтах More sharing options...
murava Опубліковано: 3 серпня 2010 Поділитись Опубліковано: 3 серпня 2010 Вопросы будут дилентатские. Ибо не монтажник и не проэктировщик. А кто тогда "набросал" схему? Посилання на коментар Поділитися на інших сайтах More sharing options...
joom Опубліковано: 3 серпня 2010 Автор Поділитись Опубліковано: 3 серпня 2010 А кто тогда "набросал" схему? Да я и набросал. По мотивам atmos и Ко Посилання на коментар Поділитися на інших сайтах More sharing options...
joom Опубліковано: 3 серпня 2010 Автор Поділитись Опубліковано: 3 серпня 2010 Как решится вопрос контроля ситуации, когда дом тепло не отбирает (или отбирает очень медленно), но дрова пока не прогорели? Что за котел? Что за агрегат с цифрой 15, похожий на бойлер, и гу из №28? №15 это термометры. А агрегат ТА, самопальный на 2 тонны, теплообменник -змеевик 3 м2.D В ТА встроен и бойлер для горячей воды на 100 литров. №28 - электрический бойлер для горячей воды на лето. Пока котел горит Насос 3 гоняет воду по кольцу котел-коллектор-ТА. Котел Dakon DOR32D WCL Посилання на коментар Поділитися на інших сайтах More sharing options...
murava Опубліковано: 3 серпня 2010 Поділитись Опубліковано: 3 серпня 2010 Вот с этого момента детальней - опишите логику работы котельной. По порядку... Посилання на коментар Поділитися на інших сайтах More sharing options...
joom Опубліковано: 3 серпня 2010 Автор Поділитись Опубліковано: 3 серпня 2010 Логика работы котельной: -Растапливаем котел, при поднятии температуры в нем выше 40 градус термостат (27) включает насос (3). - Термосмесительный клапан (5) не дает обратке опуститься ниже 65 градусов. - Через котел-коллектор-ТА идет циркуляция воды. В котле нагревается в ТА через змеевик охлаждается. - Во вторичных контурах циркуляция создается насосами (4). Трехходовыми клапанами (7) регулируется температура во вторичных контурах. В дальнейшем планируется регулирование погодным регулятором по суточной программе и внешней температуре. Пока роль трехходового-ограничить температуру во вторичных контурах. Разводка по дому металлопластиковой трубой. ГВС: - Внутри ТА сделан бойлер на 100л который нагревается за счет температуры в ТА. - Также есть электрический бойлер для работы летом, когда кател растапливать нет смысла. - Рециркуляционный насос гоняет воду по таймеру. - Термосмеситель (12) держит температуру горячей воды в пределах 40-62 градуса Посилання на коментар Поділитися на інших сайтах More sharing options...
murava Опубліковано: 3 серпня 2010 Поділитись Опубліковано: 3 серпня 2010 Логика работы котельной: - - Через котел-коллектор-ТА идет циркуляция воды. В котле нагревается в ТА через змеевик охлаждается..... 1. Зачем в таком случае греть ТА, когда одновременно идет отбор и тепла в дом и тепла в ТА? Как обратно получить тепло из ТА и хватит ли площади теплообмена змеевика для эффективного отбора тепла из ТА в систему? 2. Зачем сделано так сложно, если можно после котла поставить ТА, делав участок "котел-ТА" открытой системой (ибо ТА самодельный), а из ТА отбирать воду через змеевик или теплообменник, чуток расчитав габариты оного? 3. Никогда не был приверженцем решения "бак в баке" для ГВС ибо с падением температуры ТА падает и температура ГВС, что некомфортно. Не проще ли поставить отдельный бойлер-косвенник, организовав отдельный нагрев оного как от системы отопления так и от элекрики, выбрав бойлер со вроенным теном (не понадобится второй электрический). 4. По ГВС: рециркуляция в купе со смесительным клапаном на санитарной воде - зло. Прична проста: в бачке +80, но в систему попадает +60, и рециркуляция в бак загоняет +60, что ведет к срабатыванию запроса на нагрев бака (вода же стынет). В результате длительной работы рециркуляции при нагретом баке по конструктивным причинам работы клапана подмеса в рециркуляция останавливается сама по себе Посилання на коментар Поділитися на інших сайтах More sharing options...
joom Опубліковано: 3 серпня 2010 Автор Поділитись Опубліковано: 3 серпня 2010 1. Зачем в таком случае греть ТА, когда одновременно идет отбор и тепла в дом и тепла в ТА? Как обратно получить тепло из ТА и хватит ли площади теплообмена змеевика для эффективного отбора тепла из ТА в систему? Если отбор тепла 5квт (межсезонье) а котел дает 28квт, то куда-то эту разницу необходимо девать. Тепло обратно получается при кольце ТА-коллектор-вторичные контуры, циркуляцию обеспечивают насосы вторичных контуров. Где-то на просторах интернета ходит цифра 1м2 на 10квт мощности. Змеевик будет 2,5 м2. К тому-же эту цифру подтверждают брендовые ТА. 2. Зачем сделано так сложно, если можно после котла поставить ТА, делав участок "котел-ТА" открытой системой (ибо ТА самодельный), а из ТА отбирать воду через змеевик или теплообменник, чуток расчитав габариты оного? - Холодная обратка. - Пока не прогреется 2 тонны воды в доме тепло не будет. - Для ЕЦ бак надо поднимать на высоту котла. Места нету. 3. Никогда не был приверженцем решения "бак в баке" для ГВС ибо с падением температуры ТА падает и температура ГВС, что некомфортно. Не проще ли поставить отдельный бойлер-косвенник, организовав отдельный нагрев оного как от системы отопления так и от элекрики, выбрав бойлер со вроенным теном (не понадобится второй электрический). - С отдельным косвенником не вписываюсь в бюджет и место в котельной. А бак в баке почти на "шару" - ТА в рабочем режиме будет гулять от 95 до 55 градусов. Думаю температура ГВС, в худшем случае, 55 градусов допустима. - Забыл сказать в ТА будет ТЭН. - А электрический уже стоит, не выбрасывать же. в бачке +80, но в систему попадает +60, и рециркуляция в бак загоняет +60, что ведет к срабатыванию запроса на нагрев бака - Если расхода нет то обратка ГВС вернется 60 градусов и в бак не пойдет а пойдет по малому кольцу через подмес смесителя. Посилання на коментар Поділитися на інших сайтах More sharing options...
murava Опубліковано: 3 серпня 2010 Поділитись Опубліковано: 3 серпня 2010 Холодной обратки не будет - клапан подмеса стоит. Погодите час-полтора : и дом начнет греться. В конце концов с помощью автоматики можно создать решение, что пока не нагрелся дом, ТА не греется. По ГВС: рециркуляция встанет намертво, не будет открыт даже выход подмеса холодной воды. Не верите - проверьте опытным путем. Посилання на коментар Поділитися на інших сайтах More sharing options...
joom Опубліковано: 3 серпня 2010 Автор Поділитись Опубліковано: 3 серпня 2010 (змінено) . Не верите - проверьте опытным путем. Почему же, верю. Просто пытаюсь понять. Часть по рециркуляции подсмотрена здесь forcetherm.ru/shema.htm Змінено 3 серпня 2010 користувачем joom Посилання на коментар Поділитися на інших сайтах More sharing options...
joom Опубліковано: 3 серпня 2010 Автор Поділитись Опубліковано: 3 серпня 2010 По ГВС: рециркуляция встанет намертво, не будет открыт даже выход подмеса холодной воды. Не верите - проверьте опытным путем. Смотрел на документы к смесительному клапану. Что Вы можете сказать? Так там вообще только две трубы на бойлер.www.wattsindustries.com/images1/13/pdf/69-0039-61C-62C-UK.pdf Посилання на коментар Поділитися на інших сайтах More sharing options...
murava Опубліковано: 3 серпня 2010 Поділитись Опубліковано: 3 серпня 2010 Да, он входит в цикл подмеса, я не рассмотрел соединение рециркуляции с ХВС. Есть шанс, что работать будет. С обратными клапанами только не напутайте. Посилання на коментар Поділитися на інших сайтах More sharing options...
Котельщик Опубліковано: 4 серпня 2010 Поділитись Опубліковано: 4 серпня 2010 ВАУ какая схема!! Просто мечта монтажника :D Не совсем понятно устройство ТА, можно подробнее, а еще лучше на схемке дорисовать внутренности ТА?? Как подключен этот змеевик на 3м2 Посилання на коментар Поділитися на інших сайтах More sharing options...
joom Опубліковано: 4 серпня 2010 Автор Поділитись Опубліковано: 4 серпня 2010 Просто мечта монтажника :D Если не ирония то сенкс. ТА планируется самодельный. Параллелипипед из стали толщиной 3 мм 1,25мх1мх2.2м. 2.2 -высота. Размер обусловлен размером котельной. ТА открытый. Змеевик 2.5-3м(до конца не определился) будет или медный из мягкой трубы навитой в виде спирали или сваренный из стали регистр (Две квадратные трубы 80х80 а между ними в шахматном порядке труба 32). Со сталью проще сделать выход наружу да и дешевле. Если будет стальной то будет находится снизу ТА на расстоянии 20-30см от дна.Второй теплообменник на 1м2(для солн коллекторов- планы на будущее). Для горячей воды бак сварен герметично, вставлен внутрь основного,обогревается через стенки. Снизу ТА кран для слива, сверху для наполнения, в крышке нечто для выхода-конденсации-возврата пара. Утепление -вата 20см со всех боков. Два термометра погружных - один снизу другой сверху. Многие говорят о том, что теплообменник надо делать и в верхней части и в нижней, хотя в брендовых ТА только снизу (в нижней трети). Вот и посмотрим градиент температуры. Посилання на коментар Поділитися на інших сайтах More sharing options...
Котельщик Опубліковано: 4 серпня 2010 Поділитись Опубліковано: 4 серпня 2010 Ирония по доброму, работа проделана большая, но теперь это все надо упрощать, не ухудшив эксплуатационных характеристик. Первое и самое главное уже сказано 2. Зачем сделано так сложно, если можно после котла поставить ТА, делав участок "котел-ТА" открытой системой (ибо ТА самодельный), а из ТА отбирать воду через змеевик или теплообменник, чуток расчитав габариты оного? для надежности котловой насос может оставаться. Если бы ТА был закрый, напрямую соединенный с системой, тогда схема бы работала как вы задумали. А у вас, за счет работы через змеевик, получается что весь объем ТА используется для нагрева бака ГВС и сброса лишнего тепла от котла. Насосы на вторичные контур лучше повесить на подачу. Кроме того никто не мешает поставить один насос с подключением двух гребенок. Посилання на коментар Поділитися на інших сайтах More sharing options...
murava Опубліковано: 4 серпня 2010 Поділитись Опубліковано: 4 серпня 2010 Странно, что доселе никто не рассмотрел вопрос согласования рабочих точек и выбора насосов "3" и "4" Хотя это и феншуйные мелочи, но могут быть критичными. Имхо. Посилання на коментар Поділитися на інших сайтах More sharing options...
joom Опубліковано: 5 серпня 2010 Автор Поділитись Опубліковано: 5 серпня 2010 Странно, что доселе никто не рассмотрел вопрос согласования рабочих точек и выбора насосов "3" и "4" Хотя это и феншуйные мелочи, но могут быть критичными. Имхо. Таки да, тяжелая артилерия что-то не подтягивается критиковать. По насосам (3)-25/4 (4)-25/6. А что за критичные мелочи и в чем может быть несогласованность, можете пожалуйста объяснить? Посилання на коментар Поділитися на інших сайтах More sharing options...
joom Опубліковано: 5 серпня 2010 Автор Поділитись Опубліковано: 5 серпня 2010 за счет работы через змеевик, получается что весь объем ТА используется для нагрева бака ГВС и сброса лишнего тепла от котла. Почему на обратке - некоторые рекомендуют так, потому что на обратке температура ниже -насосу лучше. Ну ТА и так получается открытый. Для ЕЦ, повторюсь, ТА надо поднимать выше котла, а места нету. Да и потом змеевик все-равно нужен, ибо тепло отбиратся будет через него. Так в чем упрощение? Насосы на вторичные контур лучше повесить на подачу. Кроме того никто не мешает поставить один насос с подключением двух гребенок. Хочется раздельное управление контурами. Т.е второму трехходовику или насосу все равно быть, а экономить на одном насосе\трехходовике как-то неохота. Просто первый этаж - кухня, гостинная, кабинет, столовая и гараж. Второй - жилые комнаты. Так вот, очень соблазнительно на первом этаже ночью снижать температуру пониже, а на втором снижать, но чуть меньше. Днем все наоборот(или вообще не снимать, кому как охота). А ходить два раза в сутки крутить все краны на радиаторах как-то не впечатляет. А экономить тепло нужно(дабы меньше бегать к котлу) Посилання на коментар Поділитися на інших сайтах More sharing options...
Котельщик Опубліковано: 5 серпня 2010 Поділитись Опубліковано: 5 серпня 2010 Странно, что доселе никто не рассмотрел вопрос согласования рабочих точек и выбора насосов "3" и "4" Хотя это и феншуйные мелочи, но могут быть критичными. Имхо. А что его рассматривать, поз.4 надо переставлять на подачу и делать в единственном экземпляре, намного проще будет настроить систему. Если честно, не хочу корректировать то, с чем изначально не согласен, а именно, с подключением ТА как вторичного контура joom Я не говорю про естественную циркуляцию. Мое ИМХО по данной схеме. 1. Обвязка котла без изменений: котловой насос на обратке+трехходовик для подмеса. Котел подключается напрямую в бак, без змеевика. Высота воды в баке выше котла, ничего выливаться не будет. Минус- сначала надо прогреть хотя бы верхнюю часть бака. Плюсы-получается аккумулятор для всех систем дома, а не только для ГВС. Нет ограничения на всю систему по максимальному рабочему давлению котла 2 бара. Есть куда сбросить тепло, в случае отсутствия нагрузки на котел. Ну закипит себе вода в баке, ну будет валить пар из сбросной трубки...зато не будет роста давления в котле. 2. Подключение потребителей выполнять через змеевик, причем расположенный в верхней части (там быстрее прогреется вода и в любом раскладе будет максимальная температура. ТЭН при желание можно разместить в трубке, по принципу новых термосифонных косвенников. 3.Насосы п.4. Максимально рабочая температура для РСов 95 градусов, с трехходовиком и регулированием такой температуры там не будет никогда, просто на подаче надежнее гидравлически схема Разделение на контуры я понял......для себя попытайтесь оценить разницу между: вложенными средствами в устройство отдельных контуров и затратами по электрике на доп насос и цифрой, сэкономленной за счет поэтажного регулирования. Не вижу смысла, уж лучше сразу один контур и погодозависимое регулирование. Естестно все сказано ИМХО Посилання на коментар Поділитися на інших сайтах More sharing options...
joom Опубліковано: 5 серпня 2010 Автор Поділитись Опубліковано: 5 серпня 2010 Плюсы-получается аккумулятор для всех систем дома, а не только для ГВС. Есть куда сбросить тепло, в случае отсутствия нагрузки на котел. Что-то мы друг-друга не поймем. Змеевик идет не через ГВС а через ТА, таким образом нагревая весь ТА и ГВС прицепом. После отключения насоса котла через тот-же змеевик нагревается вода за счет ТА. Таким образом аккумулирование происходит и для ТА идля ГВС. Или не так? А вообще конечно мысль дельная, пытаюсь извлечь плюсы. Пока существенные - -там быстрее прогреется вода и в любом раскладе будет максимальная температура -Нет ограничения на всю систему по максимальному рабочему давлению котла 2 бара Разделение на контуры я понял......для себя попытайтесь оценить разницу между: вложенными средствами в устройство отдельных контуров и затратами по электрике на доп насос и цифрой, сэкономленной за счет поэтажного регулирования. Не вижу смысла, уж лучше сразу один контур и погодозависимое регулирование. Основная цель съэкономить не деньги а продлить время между топками. А погодозависимое и планируется. Посилання на коментар Поділитися на інших сайтах More sharing options...
joom Опубліковано: 5 серпня 2010 Автор Поділитись Опубліковано: 5 серпня 2010 Плюсы-получается аккумулятор для всех систем дома, а не только для ГВС. Есть куда сбросить тепло, в случае отсутствия нагрузки на котел. Что-то мы друг-друга не поймем. Змеевик идет не через ГВС а через ТА, таким образом нагревая весь ТА и ГВС прицепом. После отключения насоса котла через тот-же змеевик нагревается вода за счет ТА. Таким образом аккумулирование происходит и для ТА идля ГВС. Или не так? А вообще конечно мысль дельная, пытаюсь извлечь плюсы. Пока существенные - -там быстрее прогреется вода и в любом раскладе будет максимальная температура -Нет ограничения на всю систему по максимальному рабочему давлению котла 2 бара Разделение на контуры я понял......для себя попытайтесь оценить разницу между: вложенными средствами в устройство отдельных контуров и затратами по электрике на доп насос и цифрой, сэкономленной за счет поэтажного регулирования. Не вижу смысла, уж лучше сразу один контур и погодозависимое регулирование. Основная цель съэкономить не деньги а продлить время между топками. А погодозависимое и планируется. Посилання на коментар Поділитися на інших сайтах More sharing options...
joom Опубліковано: 5 серпня 2010 Автор Поділитись Опубліковано: 5 серпня 2010 с чем изначально не согласен, а именно, с подключением ТА как вторичного контура Естестно все сказано ИМХО Просто если ТА-первичный контур -то ТА получается бооольшущий тормоз системы. А так туда идет только остатки тепла, неиспользованные радиаторами. Тут еще очень просто ошибится со змеевиком, его эффективностью и т.д. В моем варианте это грозит ухудшенным теплообменом только при неработающем котле (запасенное тепло). А чем отличается настройка гидравлики на подающей и обратной линии? Посилання на коментар Поділитися на інших сайтах More sharing options...
Рекомендовані повідомлення
Створіть акаунт або увійдіть у нього для коментування
Ви маєте бути користувачем, щоб залишити коментар
Створити акаунт
Зареєструйтеся для отримання акаунта. Це просто!
Зареєструвати акаунтУвійти
Вже зареєстровані? Увійдіть тут.
Увійти зараз