murava Опубліковано: 18 жовтня 2010 Поділитись Опубліковано: 18 жовтня 2010 Получается нужен один насос который будет гонять по стрелке и отдельно по насосу на каждую ветку? Да, получается так. Насосы считаем просто, пишем в гугель фразу " подбор и расчет циркуляционного насоса" и учимся. Как расчитать какой размер гидросмесителя. У меня есть труба диаметро 100мм (какой длины она должна быть)? Рекомендации есть разные. Одна из них - "правило трех диаметров", которое часто критикуется, но единого мнения все равно нет. Используйте, самое главное - это рабочее решение. 1 Посилання на коментар Поділитися на інших сайтах More sharing options...
Winder Опубліковано: 18 жовтня 2010 Поділитись Опубліковано: 18 жовтня 2010 ЯСНО....пошли в дебри расчетов.... Практически никто из тех кто делает отопление углубленным унализм и просчетом не занимается....У меня нет таких знаний....Приглашать на производственный обьект супер спецов ,нет средств.... Советую проштудировать этот сайт от корки докорки, там всё предельно ясно разжёвано про гидрострелку. И ещё, на кой ляд Вам в цеху ПП трубы? Сделайте всё сталью и дешевле и надёжней 1 Посилання на коментар Поділитися на інших сайтах More sharing options...
-КУЛИБИН- Опубліковано: 18 жовтня 2010 Автор Поділитись Опубліковано: 18 жовтня 2010 Рекомендации есть разные. Одна из них - "правило трех диаметров", которое часто критикуется, но единого мнения все равно нет. Используйте, самое главное - это рабочее решение. Посмотрите я проставил размеры-- ПРАВИЛЬНО? 1.И еще два вопроса какой может быть диаметр в данном случае подающих веток? 2.Есть готовая труба даметром 100мм,критична ли разница 100мм вместо 75мм? Заранее благодарю Посилання на коментар Поділитися на інших сайтах More sharing options...
Winder Опубліковано: 18 жовтня 2010 Поділитись Опубліковано: 18 жовтня 2010 Посмотрите я проставил размеры-- ПРАВИЛЬНО? 1.И еще два вопроса какой может быть диаметр в данном случае подающих веток? 2.Есть готовая труба даметром 100мм,критична ли разница 100мм вместо 75мм? Заранее благодарю Диаметр отводов мал, на подачу Ду40 где-то надо. На фанкойлы 32, на радиаторы 25. 100мм ставте, немного +- некритично. Посилання на коментар Поділитися на інших сайтах More sharing options...
-КУЛИБИН- Опубліковано: 18 жовтня 2010 Автор Поділитись Опубліковано: 18 жовтня 2010 Диаметр отводов мал, на подачу Ду40 где-то надо. На фанкойлы 32, на радиаторы 25. 100мм ставте, немного +- некритично. Ду 40 как я понял єто от котла? Если да тогда не могу понять,если віход у котла 1 дюйм то зачем ставить до гидро стрелки трубу40??? Может Вы неправильно поняли я на схеме указал 25 мм это внутренний диаметр.Там будет металлическая дюймлвая труба. И еще остальные размеры правильно в моих расчетах? Посилання на коментар Поділитися на інших сайтах More sharing options...
Winder Опубліковано: 18 жовтня 2010 Поділитись Опубліковано: 18 жовтня 2010 Ду 40 как я понял єто от котла? Если да тогда не могу понять,если віход у котла 1 дюйм то зачем ставить до гидро стрелки трубу40??? Может Вы неправильно поняли я на схеме указал 25 мм это внутренний диаметр.Там будет металлическая дюймлвая труба. И еще остальные размеры правильно в моих расчетах? При дюймовой трубе скорость воды в ней будет порядка 2,5м/с, при рекомендации 0,7-0,9м/с. В котле она может и нужна, для лучшего теплосъёма, а в трубе нет, т.к. потребует насос бОльшей мощности. Ну, может трубу 47мм и не стоит ставить, но 42мм определённо стоит приварить. Посилання на коментар Поділитися на інших сайтах More sharing options...
Winder Опубліковано: 18 жовтня 2010 Поділитись Опубліковано: 18 жовтня 2010 Если котёл и ГС рядом будут стоять, то можно и Ду 32, но меньше точно не стоит. Правда и экономия выйдет копеечная;) Смысл? Посилання на коментар Поділитися на інших сайтах More sharing options...
murava Опубліковано: 18 жовтня 2010 Поділитись Опубліковано: 18 жовтня 2010 .... 2.Есть готовая труба даметром 100мм,критична ли разница 100мм вместо 75мм? .... Некритично. Больший диаметр приветсвуется. По диаметрам труб: все нужно считать. Теоретечески даже из котла, где 1" выход, можно вполне повести трубопровод и диаметром даже 1\2" и даже 1\4" - однако все упрется в гидравлическое сопротивление метра трассы.... Тоесть, я это к тому, что без расчетов все равно никуда не деться - они должны быть и их нужно делать. Про догмат, что скорость в трассах должна быть не более 1.2 м\с - это таки устоявшийся догмат, который в принципе не есть аксиомой и вполне позволено отходить от этих величин в определенных случаях, однако стоит четко осознавать свои действия и понимать что делаешь.... Посилання на коментар Поділитися на інших сайтах More sharing options...
murava Опубліковано: 18 жовтня 2010 Поділитись Опубліковано: 18 жовтня 2010 Если котёл и ГС рядом будут стоять, то можно и Ду 32, но меньше точно не стоит. Правда и экономия выйдет копеечная;) Смысл? Даже если я это выполню на 1\2" - это будет успешно работать. Посилання на коментар Поділитися на інших сайтах More sharing options...
Winder Опубліковано: 18 жовтня 2010 Поділитись Опубліковано: 18 жовтня 2010 Даже если я это выполню на 1\2" - это будет успешно работать. А теперь прикиньте падение давления на 1п.м. трубы, и озвучте КУЛИБИНУ стоимость такого насоса, если вообще найдете;) Посилання на коментар Поділитися на інших сайтах More sharing options...
murava Опубліковано: 18 жовтня 2010 Поділитись Опубліковано: 18 жовтня 2010 С ГС в паре метров от котла такой фокус прокатит аж бегом.... 2 Посилання на коментар Поділитися на інших сайтах More sharing options...
Сергей 31 Опубліковано: 18 жовтня 2010 Поділитись Опубліковано: 18 жовтня 2010 Подача расходится на две длинные ветки (60м -труба 40мм пластик под пайку и 40м-32 мм) Если да тогда не могу понять,если віход у котла 1 дюйм то зачем ставить до гидро стрелки трубу40??? Думаю, в Вашем случае, экономия не будет экономной. У Вас не тот вариант, обратитесь к специалисту. Посилання на коментар Поділитися на інших сайтах More sharing options...
murava Опубліковано: 18 жовтня 2010 Поділитись Опубліковано: 18 жовтня 2010 ..... У Вас не тот вариант, обратитесь к специалисту. Не, специалист тут не нужен. Точнее, его не хотют.... На него типа нет ресурсов, тут надо лечение по фотографии.. увы... Посилання на коментар Поділитися на інших сайтах More sharing options...
Сергей 31 Опубліковано: 18 жовтня 2010 Поділитись Опубліковано: 18 жовтня 2010 увы... А по мне, так очень даже нормально. Я лоюблю этим заниматься. Сезон переделок уже начался. Искренне желаю автору избежать этой участи. Посилання на коментар Поділитися на інших сайтах More sharing options...
Winder Опубліковано: 18 жовтня 2010 Поділитись Опубліковано: 18 жовтня 2010 С ГС в паре метров от котла такой фокус прокатит аж бегом.... Даже в паре метров зажата окажется. Чтобы отвести 50кВт от котла при дельте 15гр. нужен расход 3м3/ч. При вн. диаметре 12мм, скорость воды будет 7м/с, а падение давления где-то 10м/м. Посилання на коментар Поділитися на інших сайтах More sharing options...
Сергей 31 Опубліковано: 18 жовтня 2010 Поділитись Опубліковано: 18 жовтня 2010 При вн. диаметре 12мм, скорость воды будет 7м/с, а падение давления где-то 10м/м. Забудьте Вы про скорость. Сопративление важно. При таком раскладе выходит: R= 32,215 Па/м. Посилання на коментар Поділитися на інших сайтах More sharing options...
-КУЛИБИН- Опубліковано: 18 жовтня 2010 Автор Поділитись Опубліковано: 18 жовтня 2010 ГОСПОДИ ДА Я УЖЕ ПЕРЕГРЕЛСЯ Один говорит важно другой не важно... Если котел стоит на растоянии метра от ГС какую мне нужно трубу (внутренний деаметр) и какой насос? Я думал дюйм внутренний и насос 32-4,но теперь думаю надо 1,5 дюйма? Поправте ПЛИЗ Подскажите ,чтоб не переделывать если конечно Вы искренне этого хотите Посилання на коментар Поділитися на інших сайтах More sharing options...
Сергей 31 Опубліковано: 18 жовтня 2010 Поділитись Опубліковано: 18 жовтня 2010 ГОСПОДИ ДА Я УЖЕ ПЕРЕГРЕЛСЯ Схему рисуйте, с указанием диаметров, длины участков (от прибора до прибора), мощности отопительных приборов. Сопративление на одном отрезке ничего не дает. Тем более, для подбора насоса. Посилання на коментар Поділитися на інших сайтах More sharing options...
Winder Опубліковано: 18 жовтня 2010 Поділитись Опубліковано: 18 жовтня 2010 Забудьте Вы про скорость. Сопративление важно. При таком раскладе выходит: R= 32,215 Па/м. Ка это забыть, там зависимость от квадрата скорости??? Посилання на коментар Поділитися на інших сайтах More sharing options...
-КУЛИБИН- Опубліковано: 18 жовтня 2010 Автор Поділитись Опубліковано: 18 жовтня 2010 (змінено) Схему рисуйте, с указанием диаметров, длины участков (от прибора до прибора), мощности отопительных приборов. Сопративление на одном отрезке ничего не дает. Тем более, для подбора насоса. ВОТ ИЗВОЛЬТЕ БУДУ БЛАГОДАРЕН НЕ ТОЛЬКО НА СЛОВАХ Змінено 18 жовтня 2010 користувачем -КУЛИБИН- Посилання на коментар Поділитися на інших сайтах More sharing options...
Сергей 31 Опубліковано: 18 жовтня 2010 Поділитись Опубліковано: 18 жовтня 2010 ВОТ ИЗВОЛЬТЕ Я говорил о схеме всей системы. Принцип работы котельной берите тут: Поиском наберите "Дэ Дитрих гидравлика котельных." Посилання на коментар Поділитися на інших сайтах More sharing options...
Сергей 31 Опубліковано: 18 жовтня 2010 Поділитись Опубліковано: 18 жовтня 2010 Ка это забыть, там зависимость от квадрата скорости??? Мы говорим о разных вещах. Вы о конкретном случае, а я о давнишнем споре на форуме. "Что важнее скорость или сопротивление". Молодежь за первое, старики за второе. Посилання на коментар Поділитися на інших сайтах More sharing options...
Winder Опубліковано: 18 жовтня 2010 Поділитись Опубліковано: 18 жовтня 2010 Мы говорим о разных вещах. Вы о конкретном случае, а я о давнишнем споре на форуме. "Что важнее скорость или сопротивление". Молодежь за первое, старики за второе. Типа, что раньше яйцо или курица?:D Дык, увязано ж всё, чё тут спорить - считать надо. Посилання на коментар Поділитися на інших сайтах More sharing options...
Сергей 31 Опубліковано: 18 жовтня 2010 Поділитись Опубліковано: 18 жовтня 2010 Дык, увязано ж всё, чё тут спорить - считать надо. Так в обоих случаях система будет работать. Я со своим тезкой "Сергеем 84" обсуждал этот вопрос. Но каждый остался при своем. Посилання на коментар Поділитися на інших сайтах More sharing options...
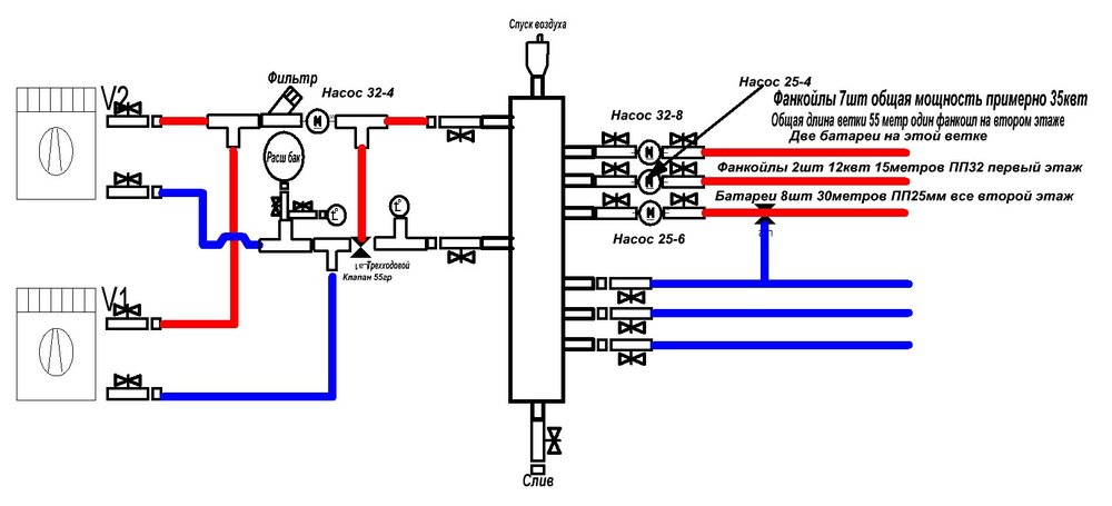
-КУЛИБИН- Опубліковано: 18 жовтня 2010 Автор Поділитись Опубліковано: 18 жовтня 2010 Вот общая схема Посилання на коментар Поділитися на інших сайтах More sharing options...
Рекомендовані повідомлення
Створіть акаунт або увійдіть у нього для коментування
Ви маєте бути користувачем, щоб залишити коментар
Створити акаунт
Зареєструйтеся для отримання акаунта. Це просто!
Зареєструвати акаунтУвійти
Вже зареєстровані? Увійдіть тут.
Увійти зараз