руки_из_попы Опубліковано: 25 січня 2012 Автор Поділитись Опубліковано: 25 січня 2012 руки_из_попы, Вы эту схему брали за основу (приложение)? Если да, то ребята шли уже этим путем в теме www.stroimdom.com.ua/forum/showthread.php?t=11837 Имхо, есть резон распросить их что/кто да как... у меня нет проблем с системой... у меня все работает ... тут главное направлять потоки туда в данную минуту этого требует ситуация, чтобы лишний раз не включать котел... ну например... в баке ГВС температура воды остыла, если в гидробуфере она достаточной температуры чтобы отдать ей тепло.. то бак ГВС греется от буфера.. если нет то нагревается от котла .. ..ВНИМАНИЕ.. ... несмотря на то что мне устанавливали не специалисты сайта " СТРОИМДОМ " ПЕРЕДЕЛЫВАТЬ НИЧЕГО НЕ НАДО ..... тут нужны датчики, трехсторонние краны и блоки для управления насосами и прочяя дребедень ..если что не правильно высказался не придирайтесь... Посилання на коментар Поділитися на інших сайтах More sharing options...
руки_из_попы Опубліковано: 25 січня 2012 Автор Поділитись Опубліковано: 25 січня 2012 руки_из_попы Как человек несколько близкий к строительному проектированию скажу что подобное сравнение я неспроста привел: комп это продукт разработки очень многих и очень дорогих и очень квалифицированых инженеров, Система отопления как и еда делается из полуфабрикатов. При чем эти полуфабрикаты рассчитаны на квалифицированного монтажника и, кстати во многих случаях требуют квалифицированного проектировщика. нет.... квалифицированные специалисты компы придумывают... а собирают их из полуфабрикатов квалифицированные монтажники, хотя сейчас так же как и в сантехнике все сделано.. что любой человек с головой...или как писал мурава обезьяна после обучения.. сможет собрать .... я видел детей 15 лет которые по частям собирают себе комп.. Посилання на коментар Поділитися на інших сайтах More sharing options...
Interso Опубліковано: 25 січня 2012 Поділитись Опубліковано: 25 січня 2012 нет.... квалифицированные специалисты компы придумывают... а собирают их из полуфабрикатов квалифицированные монтажники, хотя сейчас так же как и в сантехнике все сделано.. что любой человек с головой...или как писал мурава обезьяна после обучения.. сможет собрать .... я видел детей 15 лет которые по частям собирают себе комп.. Не ну сборка компа и системы отопления это две большие разницы в том плане если вы этот комп собираете из готовых блоков то его несоставляет труда собрать,так как все блоки предназначены только для своего разёма либо для универсального разёма и там ошибится ну очень тяжело. Но вот если комп собирать с отдельных деталей типа микросхем,транзисторов ,оптронов ,сопротвлений и тд и тп. то этот случай как раз больше подходит к монтажу системы отопления так как надо знать куда какой поставить клапан и как поставить трёхходовой,это тоже что и транзистор если перепутаете колектор базу и эмитер то собраный комп работать небудет либо будет хреново работать. Посилання на коментар Поділитися на інших сайтах More sharing options...
Korni Опубліковано: 25 січня 2012 Поділитись Опубліковано: 25 січня 2012 Признанные специалисты форума "Строимдом" Понятно. Вы бы исполнительную схему смонтированного выложили, а то может там и обсуждать нечего... __________ Посилання на коментар Поділитися на інших сайтах More sharing options...
руки_из_попы Опубліковано: 25 січня 2012 Автор Поділитись Опубліковано: 25 січня 2012 жду схему и выставляю.... Посилання на коментар Поділитися на інших сайтах More sharing options...
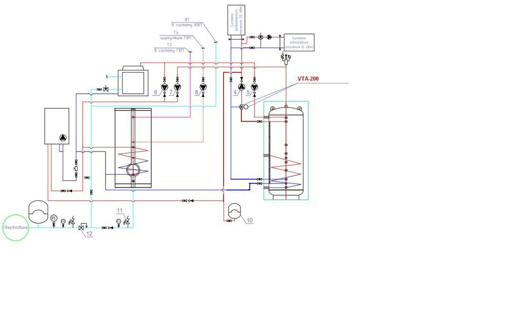
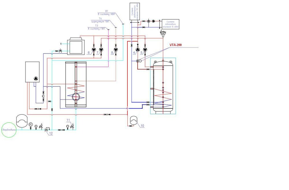
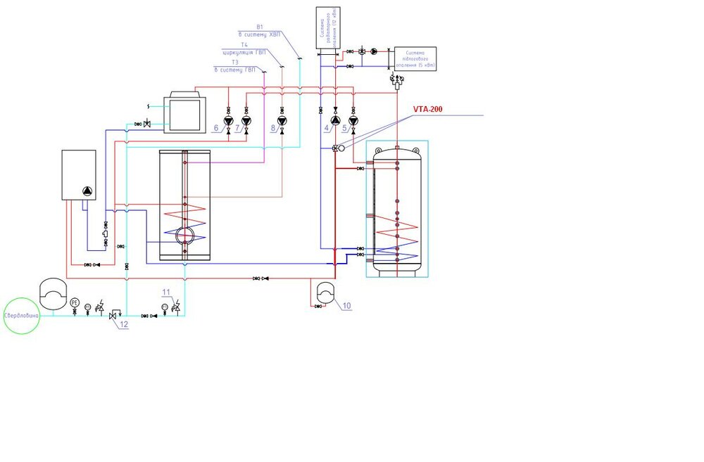
руки_из_попы Опубліковано: 5 лютого 2012 Автор Поділитись Опубліковано: 5 лютого 2012 вот схема ......Nivki_shema_TM.pdf Посилання на коментар Поділитися на інших сайтах More sharing options...
Interso Опубліковано: 6 лютого 2012 Поділитись Опубліковано: 6 лютого 2012 (змінено) вот схема ...... Схема рабочая,вот только немного можна было изменить подачу из газ.котла в ТА и трёхходовик. Камин должен идти со своей автоматикой,ну какбы всё это увязывается. По какой логике будет управлятся радиаторное отопление и отопление ТП ? Короче можно это всё дело автоматизировать без проблем. Змінено 6 лютого 2012 користувачем Interso Посилання на коментар Поділитися на інших сайтах More sharing options...
руки_из_попы Опубліковано: 6 лютого 2012 Автор Поділитись Опубліковано: 6 лютого 2012 логика простая и основана на экономии газа.. вариант -зима.. отопление: если работает камин, то гидроаккумулятор берет тепло от него.. если камин не работает, то гидроаккумулятор греется от котла . ГВС если у гидроаккумулятора температура позволяет берет тепло от туда, если нет греется от котла вариант -лето . ГВС греется от котла или от солнечных батарей(в будущем) Посилання на коментар Поділитися на інших сайтах More sharing options...
Interso Опубліковано: 6 лютого 2012 Поділитись Опубліковано: 6 лютого 2012 (змінено) логика простая и основана на экономии газа.. вариант -зима.. отопление: если работает камин, то гидроаккумулятор берет тепло от него.. если камин не работает, то гидроаккумулятор греется от котла . ГВС если у гидроаккумулятора температура позволяет берет тепло от туда, если нет греется от котла вариант -лето . ГВС греется от котла или от солнечных батарей(в будущем) С этой логикой понятно,но по отоплению дома как будет просто включатся в ручном режиме лето-зима или будет стоять в комнате термостат и следить за температурой,если надо то даст команду на отопление если ненадо то отключит? Тоже самое и с ТП. Змінено 6 лютого 2012 користувачем Interso Посилання на коментар Поділитися на інших сайтах More sharing options...
руки_из_попы Опубліковано: 6 лютого 2012 Автор Поділитись Опубліковано: 6 лютого 2012 С этой логикой понятно,но по отоплению дома как будет просто включатся в ручном режиме лето-зима или будет стоять в комнате термостат и следить за температурой,если надо то даст команду на отопление если ненадо то отключит? Тоже самое и с ТП. зима -лето будет переключаться в ручном режиме... а по поводу остального..нужно уже при встрече обсуждать.. Посилання на коментар Поділитися на інших сайтах More sharing options...
Interso Опубліковано: 6 лютого 2012 Поділитись Опубліковано: 6 лютого 2012 зима -лето будет переключаться в ручном режиме... а по поводу остального..нужно уже при встрече обсуждать.. Это один из вариантов управления.Зима-Лето ненадо трогать система сама розберётся когда ей греть а когда ненадо. Логика такова-Газ котёл включён постоянно и следит за температурой в доме и за температурой в бойлере. За температуру в доме отвечает комнатный термостат,понизилась температура он дал команду на нагрев,достигла заданного значения котёл отключился. Когда вы начинаете пользоватся камином включается насос камина и подаёт горячую воду в ТА а от туда насос ТА подаёт на отопление дома,при этом автоматически происходит отключение газ котла и комнатный термостат начинает управлять камином. ГВС также автоматически переходит на нагрев либо напрямую от камина либо от ТА. ТП также запускается автоматически при достижении температуры подачи в 30С. Рециркуляция ГВС работает по таймеру и температуре обратки. Обвязка котельни немного изменена так как нет смысла греть газ котлом ТА. Также можно подумать и сделать управление с помощью контроллера ВМ8036.Автоматизация котельни.pdf 1 Посилання на коментар Поділитися на інших сайтах More sharing options...
руки_из_попы Опубліковано: 6 лютого 2012 Автор Поділитись Опубліковано: 6 лютого 2012 летом чтобы греть 200 л ГВС ...котлу не обязательно поддерживать 800 л. теплым... проще сразу греть бойлер ГВС ... камин то летом редко включается... но если включится..то ..тогда ГВС от туда берет.. Посилання на коментар Поділитися на інших сайтах More sharing options...
romi9999 Опубліковано: 6 лютого 2012 Поділитись Опубліковано: 6 лютого 2012 летом ...котлу не обязательно поддерживать 800 л. теплым... Стесняюсь спросить, а зимой нафига котлу поддерживать 800 л теплым? Посилання на коментар Поділитися на інших сайтах More sharing options...
Interso Опубліковано: 6 лютого 2012 Поділитись Опубліковано: 6 лютого 2012 летом чтобы греть 200 л ГВС ...котлу не обязательно поддерживать 800 л. теплым... проще сразу греть бойлер ГВС ... камин то летом редко включается... но если включится..то ..тогда ГВС от туда берет.. По вашей схеме газовый котёл будет греть ТА,но это нецелесообразно и я это исправил в своей схеме.Но вот камин должен всегда быть связан с ТА хоть зимой хоть летом так как там может быть очень высокая температура подачи и в избытке.В летний период протопки камина для нагрева бойлера ГВС может быть много, вот ТА и заберёт на себя лишний теплоноситель,но если по истечению некоторого времени понадобится подогреть бойлер ГВС то ТА отдаст накопленный им теплоноситель. Посилання на коментар Поділитися на інших сайтах More sharing options...
leonidov Опубліковано: 20 лютого 2012 Поділитись Опубліковано: 20 лютого 2012 (змінено) Могу вам помочь с вашей проблемой, давно этим занимаюсь. Для котельной есть мною разработаное програмное решение для контроллера 8 работаю в паре с монтажником по гидравлике я на FB пишите вличку. также могу автоматизировать всё что захотите насосную станцию, кондиционер, чиллер, возможно управление через сотовую сеть или веб-интерфейс. В общем все прелести умного дома. Сам с Днера, выезд в любой город бес проблем. Змінено 23 лютого 2012 користувачем Оз 8 Посилання на коментар Поділитися на інших сайтах More sharing options...
руки_из_попы Опубліковано: 23 лютого 2012 Автор Поділитись Опубліковано: 23 лютого 2012 поиск специалиста еще не закончен.. Посилання на коментар Поділитися на інших сайтах More sharing options...
Рекомендовані повідомлення
Створіть акаунт або увійдіть у нього для коментування
Ви маєте бути користувачем, щоб залишити коментар
Створити акаунт
Зареєструйтеся для отримання акаунта. Це просто!
Зареєструвати акаунтУвійти
Вже зареєстровані? Увійдіть тут.
Увійти зараз