toksoft Опубліковано: 22 жовтня 2018 Поділитись Опубліковано: 22 жовтня 2018 Да. InSAn - если вам не сложно,- можете кинуть ссылку на IP GW имени modbus ? На любой,- хочу чуть поглубже вникнуть. Посилання на коментар Поділитися на інших сайтах More sharing options...
InSAn Опубліковано: 22 жовтня 2018 Автор Поділитись Опубліковано: 22 жовтня 2018 можете кинуть ссылку на IP GW имени modbus Не совсем понял вопрос. Описание протокола Modbus TCP/IP? Или Вас интересует шлюз IP -> RS-485? Посилання на коментар Поділитися на інших сайтах More sharing options...
toksoft Опубліковано: 22 жовтня 2018 Поділитись Опубліковано: 22 жовтня 2018 Не совсем понял вопрос. Modbus TCP/IP? Или Вас интересует шлюз IP -> RS-485? IP -> RS-485 Посилання на коментар Поділитися на інших сайтах More sharing options...
InSAn Опубліковано: 22 жовтня 2018 Автор Поділитись Опубліковано: 22 жовтня 2018 Да практически любой PLC, имеющий свой встроенный веб-сервер. Тот же Харьковский Овен, например. Посилання на коментар Поділитися на інших сайтах More sharing options...
InSAn Опубліковано: 26 жовтня 2018 Автор Поділитись Опубліковано: 26 жовтня 2018 Прикинул стоимость деталей (без монтажа). Около 1200 грн. ... Если закупать в Китае - можно ужаться до 800-900 грн. У меня чаще всего используются насосы до 100 Вт, сервопривода поворотные, сервопривода термоэлектрические 1 Вт Если свет, то только через промежуточные реле. Возникла мысль "выпустить" вариант устройства без электро-механического реле, а со слабомощными SSR - AQH3213 (включение в нуле, 600В 1,2А), что позволит подключать насосы до 150Вт напрямую, а мощную нагрузку через контакторы и пускатели. К тому же, использование твердотельного реле AQH3213 вместо электро-механического HF41F позволит снизить стоимость на 100-150 грн. Плюс можно втиснуться в трех-модульный корпус (вместо 4-х модульного в редакции с электро-механическими реле). Посилання на коментар Поділитися на інших сайтах More sharing options...
InSAn Опубліковано: 2 листопада 2018 Автор Поділитись Опубліковано: 2 листопада 2018 Пришла первая партия печатных плат с Китая. Заказывал на Таобао. Менеджер английского не знает - только китайский. Общение - через гугл-транслейт и картинки Результатом остался доволен. 4 Посилання на коментар Поділитися на інших сайтах More sharing options...
Автоматчик Опубліковано: 4 листопада 2018 Поділитись Опубліковано: 4 листопада 2018 Прозевал Вашу тему. Хорошее устройство! Для замены импульсных реле и небольших сценариев самое то. Какая у Вас скорость Modbus? Почему именно на Таобао заказывали платы? Насколько я помню, в этом формате есть реле и на 8А, но только NO, впрочем у Вас переключающие и не используются. Может быть актуальным для управления ледовскими светильниками. У меня дважды сваривались контакты реле на 6А, пока не заменил на восьмиамперное (а светильничек всего 36 Вт). P.S. у меня дома "умный дом" на Modicon Micro. Стало не хватать выходов, расширить не могу, да и скорость Modbus у него перестала устраивать после установки панели управления (Овен СП307). Поэтому начал делать свой блок (благо на работе затишье) на замену Micro. Тему Вам засорять не буду, заведу свою тему. А на Вашу подписался. 1 Посилання на коментар Поділитися на інших сайтах More sharing options...
nuc67 Опубліковано: 10 листопада 2018 Поділитись Опубліковано: 10 листопада 2018 (змінено) Подскажите, пожалуйста, в чем отличие вашего устройства от давно выпускающегося изделия от отечественного мастера vkmodule.com.ua/RS485_modbus/VRC_R8.html Года четыре назад искал подобный девайс, нужно было не менее 15-20 входов/выходов. Остановился по итогу на вот таком controllino.biz/controllino/mega/. Не совсем бюджетно вышло, но хватило и на свет, и на сервопривода батарей, и на две трехскоростных приточно-вытяжных, работает беспроблемно. За последние годы появились китайские клоны Mitsubishi, например www.aliexpress.com/item/PLC-industrial-control-board-FX1N-40MR-with-shell-RS485-MODBUS-RTU-communication-DC24V-24-input-16/32842929198.html, для наших, скажем откровенно, несложных задач, это вполне адекватный и рабочий вариант (проверено). В Украине также можно купить недорогие, но вполне рабочие контроллеры yottacontrol, для таких целей, и даже для чего-то более ответственного, самое оно (проверено). Ну и если совсем по простому, то на Юности бистабильные/импульсные реле можно найти по 200 грн/шт (не китайские). Змінено 10 листопада 2018 користувачем nuc67 1 Посилання на коментар Поділитися на інших сайтах More sharing options...
InSAn Опубліковано: 13 листопада 2018 Автор Поділитись Опубліковано: 13 листопада 2018 Подскажите, пожалуйста, в чем отличие вашего устройства от давно выпускающегося изделия от отечественного мастера vkmodule.com.ua/RS485_modbus/VRC_R8.html Немного раньше в этой теме писал уже, почему мне реализация "там" не нравится. В частности, в упоминаемом Вами модуле дискретные входы реализованы без токовой петли, что на длинных линиях чревато ложными срабатываниями. К тому же 5В для управления входом на длинной линии может оказаться мало (из-за падения напряжения - вход-то ведь не токовый). Еще что меня настораживает "там" - это опторазвязка входов, которая питается от того же источника, что и сам модуль (без развязки). Тогда какой смысл в такой развязке, если линия входа электрически соединена с "внутренностями" модуля? Теперь о выходах реле, которые устанавливаются перемычками (pin header). Меня они сильно "смущают" для использования в заявленных 220В 10А. Ведь диэлектрическая прочность их составляет всего 500VAC (т.е. через них можно пропустить только 2А). А в остальном все неплохо. Теперь об отличиях. У меня дискретные входы по-настоящему развязаны от внутренностей модуля. И управляются токовой петлей (а не напряжением), что позволяет разносить кнопки от модуля на десятки (и даже сотни) метров. В моем устройстве существует дополнительный вход, который позволяет управлять всеми 8 выходами (например, для реализации функции единого выключателя). У меня реализована гальваническая развязка и по линии RS-485 (как заявлено "там"), и дополнительно по питанию модуля, что значительно повышает надежность эксплуатации. У меня реализована индикация состояния входов и выходов. Ну и размер у меня меньше Добавлено через 1 минуту на Юности бистабильные/импульсные реле можно найти по 200 грн/шт (не китайские). Как-то у меня слова "дешево", "Юность" и "не Китай" не укладываются в одно предложение Добавлено через 6 минут Прозевал Вашу тему. Хорошее устройство! Для замены импульсных реле и небольших сценариев самое то.Спасибо, стараюсь Какая у Вас скорость Modbus? По умолчанию - 9600. Настраивается - 2400... 38400. Почему именно на Таобао заказывали платы?Чтобы сэкономить на быстрой доставке (за 10-12 дней). Я там много чего заказываю Насколько я помню, в этом формате есть реле и на 8АНапример? Честно - не в курсе. У меня дважды сваривались контакты реле на 6А Я планирую сделать разновидность модуля для управления индуктивной и конденсаторной нагрузкой. Позже. 1 Посилання на коментар Поділитися на інших сайтах More sharing options...
Автоматчик Опубліковано: 13 листопада 2018 Поділитись Опубліковано: 13 листопада 2018 Например? Честно - не в курсе. Сори, уже спать хотел когда писал, попутал с любимыми RM40, те да, на 8 А. О входах. Мой опыт говорит, что при входах на 24(12) VDC не так важна гальваническая развязка входов от питания, как то, чтобы само питание было отвязано. Т.е. например при питании устройства и входов от 24(12) VDC источник питания должен быть гальванически отвязанным и желательно импульсным. Минус 24 вольта не заземлять!!! Т.е. сеть 24 (12) В ни с чем гальванически не связана. И тогда будет счастье. Второй фактор - ток входа. Хотя бы 4 мА, лучше 6-7 мА. Это при входе 24В. При двенадцативольтовых входах нужно 10 и более мА входного тока - энергия (мощность) помехи должна где-то гаситься! Одной обработкой "дребезга" всё не вытащить. Третий - гистерезис входных цепей. 1 Посилання на коментар Поділитися на інших сайтах More sharing options...
InSAn Опубліковано: 13 листопада 2018 Автор Поділитись Опубліковано: 13 листопада 2018 О входах. Мой опыт говорит, что при входах на 24(12) VDC не так важна гальваническая развязка входов от питания, как то, чтобы само питание было отвязано. Именно так у меня и реализовано (в отличие от упоминаемого выше устройства ВК, где 5В питания микропроцессора подается на кнопки, которые потом зачем-то через оптрон опять идут к МК ). Второй фактор - ток входа. Хотя бы 4 мА, лучше 6-7 мА. Это при входе 24ВУ меня токовая петля 5мА при 24В (в тестах стабильно срабатывало и при 3мА). Третий - гистерезис входных цепей. Это сильно усложняет схему. Да и в случае токовой петли ИМХО не требуется (в токовой петле ток либо есть, либо нет). Посилання на коментар Поділитися на інших сайтах More sharing options...
Автоматчик Опубліковано: 13 листопада 2018 Поділитись Опубліковано: 13 листопада 2018 Это сильно усложняет схему. Да и в случае токовой петли ИМХО не требуется (в токовой петле ток либо есть, либо нет). Я последние 12-15 лет использую на входах оптроны с триггером Шмитта на выходе. Работают отлично в условиях промышленных помех (тысячи модулей). Стоят рядом с пускателями, частотниками и УПП. На одном объекте с десяток модулей стоит в одной сборке с УПП на 500 кВт, больше 5 лет, полет нормальный (тьфу-тьфу-тьфу). Но это не дешевое решение. В шнайдеровских PLC на входе такая цепочка: Потом все входа идут на сдвиговый регистр и опторазвязка. В своем домашнем модуле из соображений что плата не резиновая, дома помех меньше чем в промшкафах и бюджет не бесконечен, делаю так: P.S. Не согласен с Вашим термином "токовая петля" применительно к дискретному входу. Токовая петля это интерфейс. ИМХО, в данном случае правильнее говорить "входной ток". 3 Посилання на коментар Поділитися на інших сайтах More sharing options...
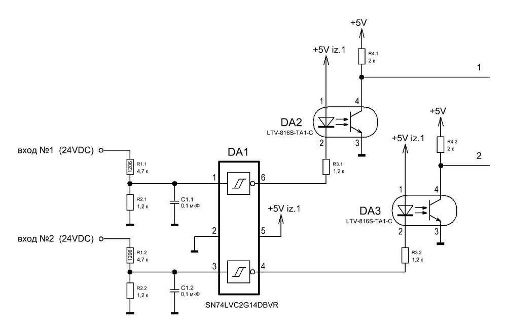
InSAn Опубліковано: 13 листопада 2018 Автор Поділитись Опубліковано: 13 листопада 2018 В своем домашнем модуле из соображений что плата не резиновая, дома помех меньше чем в промшкафах и бюджет не бесконечен, делаю так: [ATTACH]639309[/ATTACH] Аналогичная схема за исключением некоторых моментов: вместо резистора R2 на входе 1.2K использую 680R. Конденсатор C1 выбросил - борьба с помехами программная. Буфер с триггерами не использую (соответственно, резисторы R3 - тоже не нужны). В качестве оптронов - двух-канальные MOCD217. PS: Подтяжка R4 2K - не слишком мала? Зачем тратить лишний ток? ИМХО, вполне хватит и 10K. Добавлено через 3 минуты P.S. Не согласен с Вашим термином "токовая петля" применительно к дискретному входу. Токовая петля это интерфейс. ИМХО, в данном случае правильнее говорить "входной ток". Согласен, выражениеИ управляются токовой петлей (а не напряжением)не совсем верно. Вернее совсем не верно Дискретные входы управляются током (а не напряжением), который передается с помощью токовой петли. 1 Посилання на коментар Поділитися на інших сайтах More sharing options...
Автоматчик Опубліковано: 13 листопада 2018 Поділитись Опубліковано: 13 листопада 2018 PS: Подтяжка R4 2K - не слишком мала? Зачем тратить лишний ток? ИМХО, вполне хватит и 10K. Согласен! Уменьшу. Привычка подгружать везде где можно, для помехоустойчивости. Конденсатор C1 выбросил - борьба с помехами программная. Буфер с триггерами не использую (соответственно, резисторы R3 - тоже не нужны). Конденсатор лишним не бывает (см. выше) :D Это не просто буфер, там триггеры Шмитта с хорошим гистерезисом. 1 Посилання на коментар Поділитися на інших сайтах More sharing options...
InSAn Опубліковано: 20 листопада 2018 Автор Поділитись Опубліковано: 20 листопада 2018 Из нерешенного- если использовать внутреннюю епром, при отключении питания пишется мусор. Решено. Питание через диод с конденсатором. На один вход - подача напряжения до диода. При исчезновении питания вызывается прерывание, где сохраняются все необходимые данные за счет питания с конденсатора. Добавил два конденсатора по 220uF. По расчетам их хватит до 40мс, что позволит записать в EEPROM данные, хранящиеся в оперативной памяти (запись одной ячейки - около 4мс). Записываются только состояния реле (1 ячейка - 8 реле), которые часто меняются - чтобы не было износа EEPROM, состояния реле при каждом изменении не записываются моментально, а хранятся в ROM. Времени резервного питания вполне хватит с излишком и для записи состояний, и для нормального завершения работы. 1 Посилання на коментар Поділитися на інших сайтах More sharing options...
Автоматчик Опубліковано: 20 листопада 2018 Поділитись Опубліковано: 20 листопада 2018 А какой диод взяли по питанию? Какое падение на нем? Посилання на коментар Поділитися на інших сайтах More sharing options...
InSAn Опубліковано: 20 листопада 2018 Автор Поділитись Опубліковано: 20 листопада 2018 А какой диод взяли по питанию? Какое падение на нем? 10BQ015 - 0,32В. Меньше - по стоимости как небольшой космический корабль 1 Посилання на коментар Поділитися на інших сайтах More sharing options...
unreal1975 Опубліковано: 20 листопада 2018 Поділитись Опубліковано: 20 листопада 2018 Решено. Питание через диод с конденсатором. На один вход - подача напряжения до диода. При исчезновении питания вызывается прерывание, где сохраняются все необходимые данные за счет питания с конденсатора. Куда сохраняются? во внутреннюю епром? Добавлено через 35 секунд 10BQ015 - 0,32В. Меньше - по стоимости как небольшой космический корабль Как насчет SS26 ? Посилання на коментар Поділитися на інших сайтах More sharing options...
InSAn Опубліковано: 20 листопада 2018 Автор Поділитись Опубліковано: 20 листопада 2018 Куда сохраняются? во внутреннюю епром?Да, кольцевой буфер на 100 значений. Как насчет SS26 ? Падение напряжения 0,51В Посилання на коментар Поділитися на інших сайтах More sharing options...
unreal1975 Опубліковано: 20 листопада 2018 Поділитись Опубліковано: 20 листопада 2018 Да, кольцевой буфер на 100 значений. Падение напряжения 0,51В Проблема не в том, что не сохраняется RAM, портятся данные именно в EPROM, например константы, которые меняются раз в году. Впрочем, проблемы атмег постепенно перестают волновать- все новые платы заказываю под STM По диоду- перемерял еще раз- 0.3 Посилання на коментар Поділитися на інших сайтах More sharing options...
InSAn Опубліковано: 21 листопада 2018 Автор Поділитись Опубліковано: 21 листопада 2018 Проблема не в том, что не сохраняется RAM, портятся данные именно в EPROM, например константы, которые меняются раз в году.Дынные портятся только в случае, если в момент записи напряжение питания МК падает ниже гранично допустимого. Именно поэтому и реализовал резервное питание для записи в EEPROM и корректного выключения при пропадании питания. По диоду- перемерял еще раз- 0.3 Я больше верю даташиту, в котором указаны рабочие и граничные параметры Посилання на коментар Поділитися на інших сайтах More sharing options...
Petruha Опубліковано: 21 листопада 2018 Поділитись Опубліковано: 21 листопада 2018 Как насчет SS26 ? Ну у 10BQ015 прямое падение все равно меньше будет - он всего на 15В, а SS26 - на 60. При прочих равных больше падение на более высоковольтном Посилання на коментар Поділитися на інших сайтах More sharing options...
jenkins Опубліковано: 21 листопада 2018 Поділитись Опубліковано: 21 листопада 2018 Падение напряжения 0,51В Это при 1А. У Вас сколько? По диоду- перемерял еще раз- 0.3 А это при токе измерения мультиметра наверное Посилання на коментар Поділитися на інших сайтах More sharing options...
unreal1975 Опубліковано: 21 листопада 2018 Поділитись Опубліковано: 21 листопада 2018 Дынные портятся только в случае, если в момент записи напряжение питания МК падает ниже гранично допустимого. Именно поэтому и реализовал резервное питание для записи в EEPROM и корректного выключения при пропадании питания. В моем случае портятся переменные, которые перезаписываются или пользователем или при сбросе настроек Добавлено через 30 секунд А это при токе измерения мультиметра наверное Ток 50-60мА Посилання на коментар Поділитися на інших сайтах More sharing options...
jenkins Опубліковано: 21 листопада 2018 Поділитись Опубліковано: 21 листопада 2018 Ток 50-60мА Все верно, до 100мА столько и должно быть. www.onsemi.com/pub/Collateral/SS26-D.PDF Figure 1 1 Посилання на коментар Поділитися на інших сайтах More sharing options...
Рекомендовані повідомлення
Створіть акаунт або увійдіть у нього для коментування
Ви маєте бути користувачем, щоб залишити коментар
Створити акаунт
Зареєструйтеся для отримання акаунта. Це просто!
Зареєструвати акаунтУвійти
Вже зареєстровані? Увійдіть тут.
Увійти зараз