jenkins Опубліковано: 11 квітня 2016 Поділитись Опубліковано: 11 квітня 2016 Но контакт то есть и PEN проводник, получается на нем может прерваться. А чем все таки плох вариант разделения PEN на столбе, если PE взять с повторного заземления на столбе, а ноль после счетчика ? Вы видели как выглядит то самое "повторное заземление на столбе"? Это кусок проволоки 6мм втыкнутый в землю на пол метра кое как кое где... За 5 лет от него там одно воспоминание останется. Можно ли доверять такому заземлению? Посилання на коментар Поділитися на інших сайтах More sharing options...
Antim Опубліковано: 11 квітня 2016 Поділитись Опубліковано: 11 квітня 2016 Вы видели как выглядит то самое "повторное заземление на столбе"? Видел я это заземление, поэтому хочу рядом со столбом вбить в землю метра два катанки 16мм, соединить ее с повторным заземлением и дальше уже вести в дом. Вопрос правильно ли это в принципе ? Посилання на коментар Поділитися на інших сайтах More sharing options...
Xenotron2 Опубліковано: 11 квітня 2016 Поділитись Опубліковано: 11 квітня 2016 Вы видели как выглядит то самое "повторное заземление на столбе"? Это кусок проволоки 6мм втыкнутый в землю на пол метра кое как кое где... За 5 лет от него там одно воспоминание останется. Можно ли доверять такому заземлению? +1. Электрик моего застройщика так мне прямо и заявил - что заземление на столбе формально есть, но он настоятельно рекомендует на него не надеяться и делать себе нормальное. Видел я это заземление, поэтому хочу рядом со столбом вбить в землю метра два катанки 16мм, соединить ее с повторным заземлением и дальше уже вести в дом. Зачем вам соединять 2 заземления? Используйте "недозаземленный" провод со столба как ноль, а свое заземление - как заземление. Или не хотите вести дополнительный провод в дом? У меня вопрос: как выглядит "автомат защиты от электрической дуги" и в каком месте электрического щита его использовать? Посилання на коментар Поділитися на інших сайтах More sharing options...
Шарманщик Опубліковано: 11 квітня 2016 Поділитись Опубліковано: 11 квітня 2016 Перечитал кучу тем по этому поводу и ,если я правильно понял, то после счетчика делить уже ничего нельзя(даже если сечение кабеля больше 10 мм*2), т.к. проводник перестал быть PEN. Или я не прав ? Глубокая мысль.. остается выяснить кем же тогда станут фазы, после счетчика??????? Ведь если у нас есть проводник с ФИО "PEN", то после захода в счетчик он лишается фамилии и имени, ему остается токма отчество N.... правильно ???? Ежели такие метаморфозы происходят на клемме N, которая просто перемычка... кусок железяки.. полоска металлическая... То что ж тогда с фазами ??? Они не просто туда-сюда, их тама считают и гоняют по трансформаторам всяким... отбирают чой-то... Не.... ничего не делайте - будем разбирать счетчик и смотреть, что у него там такое, что пришедший PEN вдруг выходит "обрезанным" на 60 %.... ахренеть!!!! Посилання на коментар Поділитися на інших сайтах More sharing options...
jenkins Опубліковано: 11 квітня 2016 Поділитись Опубліковано: 11 квітня 2016 Глубокая мысль.. То что ж тогда с фазами ??? До счетчика приходила ФАЗА, после счетчика остается АЗА, стыдно не знать. Посилання на коментар Поділитися на інших сайтах More sharing options...
Шарманщик Опубліковано: 11 квітня 2016 Поділитись Опубліковано: 11 квітня 2016 До счетчика приходила ФАЗА, после счетчика остается АЗА, стыдно не знать. Фигушки... согласно алгоритму - максимум - "ЗА"... но это в городе.... в области и в отдаленных горных района - просто "А" ... Тама всё более сурово... особенно в Челябинске... Посилання на коментар Поділитися на інших сайтах More sharing options...
Energon Опубліковано: 11 квітня 2016 Поділитись Опубліковано: 11 квітня 2016 У меня вопрос: как выглядит "автомат защиты от электрической дуги" и в каком месте электрического щита его использовать?как то так Это для дифавтоматов и для автоматов 1P+N. Это Юрки работа из Мастерсити. 1 Посилання на коментар Поділитися на інших сайтах More sharing options...
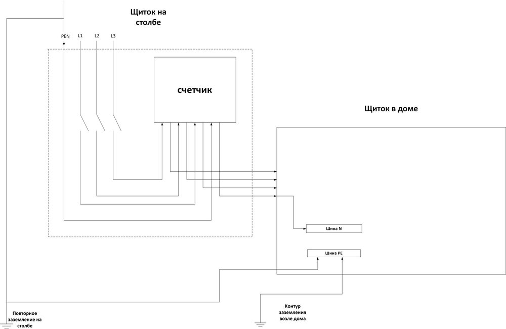
anlug Опубліковано: 11 квітня 2016 Поділитись Опубліковано: 11 квітня 2016 (змінено) Нужно сделать правильно и безопасно. Шину от собственного КОНТУРА заземления, а не повторного заземления столба!!! - привести к дому или главному щиту. Этот контур подключить к шине заземления, на которую подключить PEN проводник от городской сети. Как только сделаете это - шина будет называться ГШЗ - главная шина заземления. Именно на ней, единственный раз и в единственном месте во всем доме соединяются в кучу все железяки дома, включая арматуру, водопровод и пр железяки и даже молниезащита!!! - и получаем СУП - систему уравнивания потенциалов... Внимание!!! с ГШЗ отдельными толстенькими проводниками правильного цвета, делаете отводы РЕ - зелено-желтый и N - голубой цвет и подключаете на две раздельных шины - соответственно шину РЕ и шину N. На эти шины потом подключаете все желто-зеленые проводники - на шину РЕ и голубые (за исключением подключения нагрузок на ДА и УЗО) - на шину N Вот именно так и получите искомую степень защиты. Удачи! То есть если будет на линии обрыв PEN проводника, то все дома после обрыва будут висеть на моем заземлении? Вводной кабель выдержит? Змінено 11 квітня 2016 користувачем anlug 1 Посилання на коментар Поділитися на інших сайтах More sharing options...
Xenotron2 Опубліковано: 11 квітня 2016 Поділитись Опубліковано: 11 квітня 2016 Это для дифавтоматов и для автоматов 1P+N. Это Юрки работа из Мастерсити. Т.е. для схемы с УЗО этого не нужно и оно ничего не даст? Посилання на коментар Поділитися на інших сайтах More sharing options...
Шарманщик Опубліковано: 11 квітня 2016 Поділитись Опубліковано: 11 квітня 2016 То есть если будет на линии обрыв PEN проводника, то все дома после обрыва будут висеть на моем заземлении? Вводной кабель выдержит? Они будут висеть на повторном заземлении каждой опоры, контуре ТП и частично на Вашем контуре, пока их не отключит вводной автомат в щите учета. Как бонус получите отсутствие фазы на всех железяках дома в случае отгорания/обрыва нуля на линии или ТП... Посему - делайте контур честно и правильно, не ищите обходных путей - от фазы, а тем паче - двух, хрен убежишь... и будете здоровы. Читать опусы советчиков в инете можно и нужно, но желательно после того, как появится мало-мальский багаж профильных знаний. Тогда не будет каши в голове от кучи диаметрально-противоположных советов.... Удачи! Добавлено через 1 минуту Т.е. для схемы с УЗО этого не нужно и оно ничего не даст? А что Вы хотели получить от данного "прибора гашения дуги"???? Посилання на коментар Поділитися на інших сайтах More sharing options...
Xenotron2 Опубліковано: 11 квітня 2016 Поділитись Опубліковано: 11 квітня 2016 А что Вы хотели получить от данного "прибора гашения дуги"???? Гашение дуги? А если серьезно, то судя по описанию, оно помогает дополнительно обезопасить элктросистему гася дугу КЗ на ранних стадиях ее появления, не допуская пожара. Посилання на коментар Поділитися на інших сайтах More sharing options...
Шарманщик Опубліковано: 11 квітня 2016 Поділитись Опубліковано: 11 квітня 2016 Гашение дуги? А если серьезно, то судя по описанию, оно помогает дополнительно обезопасить элктросистему гася дугу КЗ на ранних стадиях ее появления, не допуская пожара. Да ладно... для собственного спокойствия посмотрите механику любого автомата у приличного производителя... там с дугой борются очень эффективно... А потом посмотрите на сколько циклов "вкл-выкл" рассчитан автомат... Посилання на коментар Поділитися на інших сайтах More sharing options...
Слава Щ. Опубліковано: 11 квітня 2016 Поділитись Опубліковано: 11 квітня 2016 (змінено) То есть если будет на линии обрыв PEN проводника, то все дома после обрыва будут висеть на моем заземлении? Дуже гарне запитання! Цілком вірно, це є значна проблема. При відгоранні (обриві) нуля на лінії через нульовий провідник вашого ввідного будуть отримувати живлення всі решта споживачів цієї лінії. Це і є головний недолік системи заземлення TN-C-S. Її (TN-C-S) не рекомендується застосовувати при незадовільному стані ПЛ та незадовільному повторному заземленні в інших місцях. При достатній кількості підключень на лінії та незадовільних заземленнях (або їх відсутності у більшості ваших сусідів) є реальна небезпека отримати сотню ампер по своєму ввідному кабелю та шині заземлення, як наслідок їх руйнування, а то й пожежу. Якщо у вас незадовільний стан ПЛ та/або велика її протяжність від ТП, та/або Ви не знаєте наявність та стан заземлення в інших точках вводу: 1. Намагайтесь влаштовувати розчеплення PEN та з'єднання з повторним заземленням на опорі від якої у вас влаштований ввід. (Пам'ятайте, що опора - не ваша власність, тому узгодьте Ваші дії з власником опори). 2. Використовуйте кабель відгалуження перерізом, не меншим ніж переріз самої ПЛ. 3. Використовуйте систему заземлення ТТ (при цьому ще потрібно довести вашій енергорозподільчій компанії незадовільний стан ПЛ). Змінено 11 квітня 2016 користувачем Слава Щ. Посилання на коментар Поділитися на інших сайтах More sharing options...
Vikctor Опубліковано: 11 квітня 2016 Поділитись Опубліковано: 11 квітня 2016 При достатній кількості підключень на лінії та незадовільних заземленнях (або їх відсутності у більшості ваших сусідів) є реальна небезпека отримати сотню ампер по своєму ввідному кабелю та шині заземлення, як наслідок їх руйнування, а то й пожежу. Доводилось читать и иное мнение: Если ноль ВЛ отгорит, то уравнивающие токи аварии распределятся по заземляющим устройствам всех потребителей и по повторным заземлителям ВЛ. В худшем случае (если работает только Ваше заземляющее устройство) величина тока протекающего через него не превысит ~ 40 А, безотносительно к суммарной нагрузке на повреждённой линии (хоть сотни кВт). Посилання на коментар Поділитися на інших сайтах More sharing options...
Antim Опубліковано: 11 квітня 2016 Поділитись Опубліковано: 11 квітня 2016 Посему - делайте контур честно и правильно Какой все таки вариант из приведенных правильный: Посилання на коментар Поділитися на інших сайтах More sharing options...
Слава Щ. Опубліковано: 11 квітня 2016 Поділитись Опубліковано: 11 квітня 2016 ... величина тока протекающего через него не превысит ~ 40 А, безотносительно к суммарной нагрузке на повреждённой линии (хоть сотни кВт) Чому.....? Посилання на коментар Поділитися на інших сайтах More sharing options...
Xenotron2 Опубліковано: 11 квітня 2016 Поділитись Опубліковано: 11 квітня 2016 При достатній кількості підключень на лінії та незадовільних заземленнях (або їх відсутності у більшості ваших сусідів) є реальна небезпека отримати сотню ампер по своєму ввідному кабелю та шині заземлення, як наслідок їх руйнування, а то й пожежу. Зачем тогда объединять ноль и землю на ГЗШ? Добавлено через 2 минуты Какой все таки вариант из приведенных правильный: У меня вариант 1 без связи заземления на столбе и заземления дома. Посилання на коментар Поділитися на інших сайтах More sharing options...
Слава Щ. Опубліковано: 11 квітня 2016 Поділитись Опубліковано: 11 квітня 2016 Зачем тогда объединять ноль и землю на ГЗШ? Якраз все з точністю до навпаки: на ГЗШ нуль (N) і земля (PE) від'єднуються від PEN. Добавлено через 1 минуту У меня вариант 1 без связи заземления на столбе и заземления дома. Значить у Вас ТТ. Посилання на коментар Поділитися на інших сайтах More sharing options...
jenkins Опубліковано: 11 квітня 2016 Поділитись Опубліковано: 11 квітня 2016 Чому.....? потому что величина сопротивления заземления отнюдь не ноль Ом. Но собственно в этом то и проблема - сопротивление заземления не ноль, и при значительном токе в аварийном режиме через это заземление на нем будет потенциал равен сопротивление заземления * на ток. Возьмем озвученную цифру в 40А и среднее значение хорошего бытового заземления 4Ом. Получаем 40*4=160В - ровно столько окажется на корпусах бытовых приборов в случае если ноль отгорит гдето, и все нагрузки будут использовать ваш заземленный ноль как основной. Посилання на коментар Поділитися на інших сайтах More sharing options...
Energon Опубліковано: 12 квітня 2016 Поділитись Опубліковано: 12 квітня 2016 то судя по описанию, оно помогает дополнительно обезопасить элктросистему гася дугу КЗ на ранних стадиях ее появления, не допуская пожара. да, но цена((Если я не ошибаюсь тот щит на Сименсах потянул так на 70.000грн, это только материалы и сама сборка щита без подключения.А учитывая что Сименс у нас еще дороже чем там, то я думаю Вы не обрадуетесь сильно. Посилання на коментар Поділитися на інших сайтах More sharing options...
Шарманщик Опубліковано: 12 квітня 2016 Поділитись Опубліковано: 12 квітня 2016 потому что величина сопротивления заземления отнюдь не ноль Ом. Но собственно в этом то и проблема - сопротивление заземления не ноль, и при значительном токе в аварийном режиме через это заземление на нем будет потенциал равен сопротивление заземления * на ток. Возьмем озвученную цифру в 40А и среднее значение хорошего бытового заземления 4Ом. Получаем 40*4=160В - ровно столько окажется на корпусах бытовых приборов в случае если ноль отгорит гдето, и все нагрузки будут использовать ваш заземленный ноль как основной. Как ???? Вы что, не знаете, что согласно последним исследованиям, ток на нулевом проводнике равен сумме токов на фазных проводах???? И если при однофазном подключении равенство сечений нулевого и фазного проводников выручает, то при трехфазном - это очень опасно... катастрофа просто... Посему - никаких контуров быть не должно и в Парламенте на голосовании стоит вопрос о поголовном переводе страны на 1 фазу... :Yahoo!: Добавлено через 1 минуту да, но цена((Если я не ошибаюсь тот щит на Сименсах потянул так на 70.000грн, это только материалы и сама сборка щита без подключения.А учитывая что Сименс у нас еще дороже чем там, то я думаю Вы не обрадуетесь сильно. Друже, ну что не сделаешь, за-ради гашения этой офигительно опасной дуги... Особенно в квартире... Добавлено через 2 минуты Какой все таки вариант из приведенных правильный: [ATTACH]500932[/ATTACH] Вот он, родимый.... Посилання на коментар Поділитися на інших сайтах More sharing options...
Xenotron2 Опубліковано: 12 квітня 2016 Поділитись Опубліковано: 12 квітня 2016 Якраз все з точністю до навпаки: на ГЗШ нуль (N) і земля (PE) від'єднуються від PEN. Я может что-то не понимаю, но шиной всегда был некий кусок проводящего материала, к которому подключались кабели. По законам электрики все это превращается в единый электрический узел. Каким образом шина может что-то отделить? Если по схеме поменять назначение шин N и PE местами - что-то изменится? Тогда как можно говорить про отключение чего-то от чего-то? Посилання на коментар Поділитися на інших сайтах More sharing options...
StNick Опубліковано: 12 квітня 2016 Поділитись Опубліковано: 12 квітня 2016 Очень внимательно слежу за дискуссией, Хотел бы вклиниться со своим маленьким вопросом, как обеспечить селективность у себя?, пока что вырубает оба автомата! Посилання на коментар Поділитися на інших сайтах More sharing options...
Energon Опубліковано: 12 квітня 2016 Поділитись Опубліковано: 12 квітня 2016 как обеспечить селективность у себя?, так рубильник поставьте в щите ГРЩ да и делов то. А как ИЕК накроется или работать не будет, то поменяете на Хагер)) Посилання на коментар Поділитися на інших сайтах More sharing options...
jenkins Опубліковано: 12 квітня 2016 Поділитись Опубліковано: 12 квітня 2016 Очень внимательно слежу за дискуссией, Хотел бы вклиниться со своим маленьким вопросом, как обеспечить селективность у себя?, пока что вырубает оба автомата! [ATTACH]500977[/ATTACH] Вырубает почему? Если у Вас два автомата на одной линии, то можно один поставить на 32А второй на 40А. В случае плавных перегрузок вырубит только 32А. в случае КЗ вырубит скорее всего оба. Вообще, не стоит обращать внимание что вырубает пару автоматов сразу, лучше не допускать таких ситуаций. А раз уж такая ситуация произошла, то пусть вырубит хоть все автоматы чем ниодного Если есть какие то особо критические (неотключаемые) нагрузки можно провести отдельную линию до первого автомата, и поставить туда отдельный автомат (неотключаемая линия не значит что ее не надо защищать автоматом). Посилання на коментар Поділитися на інших сайтах More sharing options...
Рекомендовані повідомлення
Створіть акаунт або увійдіть у нього для коментування
Ви маєте бути користувачем, щоб залишити коментар
Створити акаунт
Зареєструйтеся для отримання акаунта. Це просто!
Зареєструвати акаунтУвійти
Вже зареєстровані? Увійдіть тут.
Увійти зараз