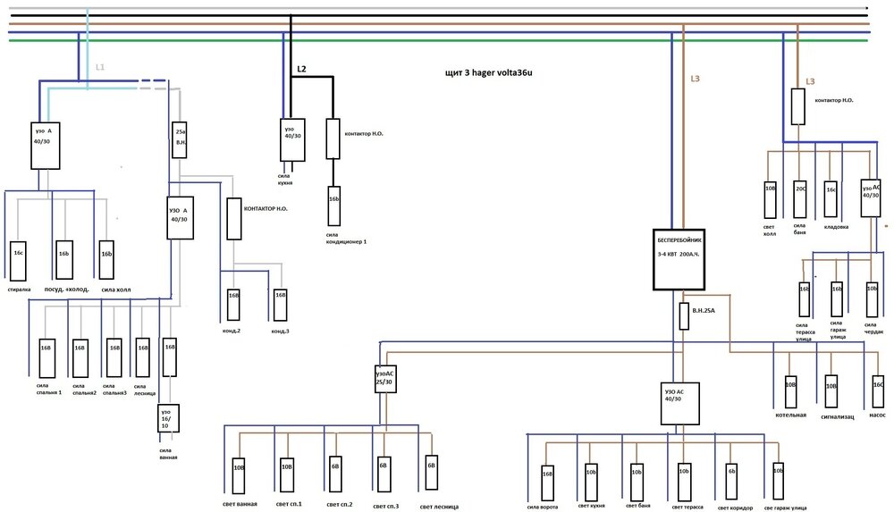
alex6247 Опубліковано: 10 березня 2018 Поділитись Опубліковано: 10 березня 2018 Прошу помощи и совета специалистов. Составляю схему своего дома, сам инженер по электротехнике. Перечитал много *разного* по многим форумам, решил попробовать составить схему щита, проводка в доме уже была сделана, начинал к сожалению не я. Мне достался недострой, с частично разведенной проводкой, часть я провел сам. По ходу разбирался с уже проведенной проводкой и рисовал схему, теперь пришло время окончательно *утвердить* сам щит и комплектующие. Все собираю на комплектации HAGER. На первом этаже два щита VOLTA36U и планируется еще один щиток АВР. Вводной на столбе. Воздушка в дом до щита сип16 3ф 15квт (автомат 25с) Схему рисовал поинтом, заранее прошу прощения за *корявость* Для меня главное не красота а правильность построения... Планирую использование гибридного инвертора на 2-3квт в основном для света и основных потребителей и генератора 5квт с возможностью отсекания контакторами мощных потребителей. Посилання на коментар Поділитися на інших сайтах More sharing options...
kamioy Опубліковано: 10 березня 2018 Поділитись Опубліковано: 10 березня 2018 (змінено) 1. Я бы предложил, если позволяют средства, запитать отопление от отдельного бесперебойника 2. Предусмотрите розетки от бесперебойника в каждом помещении для всяких роутеров, телевизоров, компьютеров, муз.центров и т.п. 3. Не забудьте для бесперебойника сделать байпас, чтобы его можно было исключить из схемы в любой момент. 4. ИБП в идеале должен быть класса он-лайн 5. Не вижу генератора. С ним емкость батарей (а это расходный материал) можно значительно уменьшить. UPDate Упс, увидел генератор Не забудьте механическую блокировку контакторов! Если есть генератор, зачем такие большие батареи? Змінено 10 березня 2018 користувачем kamioy 1 Посилання на коментар Поділитися на інших сайтах More sharing options...
Nickdecker Опубліковано: 10 березня 2018 Поділитись Опубліковано: 10 березня 2018 1. Судя по картинке система заземления ТТ, правильно? 2. Нет реле напряжения на тенах (это котлы?). Мозг управления тенами желательно защитить от перепадов напряжения. Можно поставить одно 4П УЗО на мощные потребители, а не три разных. 3. Три однополюсных АВ перед РН, по мне, бессмысленно. Один 3П автомат поставил бы. 4. В 72 модуля все нарисованное на картинках явно не влазит. 5. АВР на данных контакторах не выйдет безопасным, так как отсутствует возможность выполнения мех. блокировки между ними. 6. Вообще городил бы АВР только на выделенную группу нагрузок (те, что под ИБП). Так же на такую группу поставил бы такой прибор как ПЭФ-301 (319) 1 Посилання на коментар Поділитися на інших сайтах More sharing options...
Energon Опубліковано: 10 березня 2018 Поділитись Опубліковано: 10 березня 2018 6. Вообще городил бы АВР только на выделенную группу нагрузок (те, что под ИБП). Так же на такую группу поставил бы такой прибор как ПЭФ-301 (319) у меня есть в работе такой щит... так там 144 модуля щиток)) Посилання на коментар Поділитися на інших сайтах More sharing options...
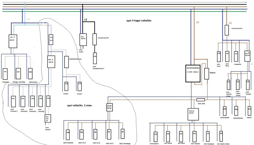
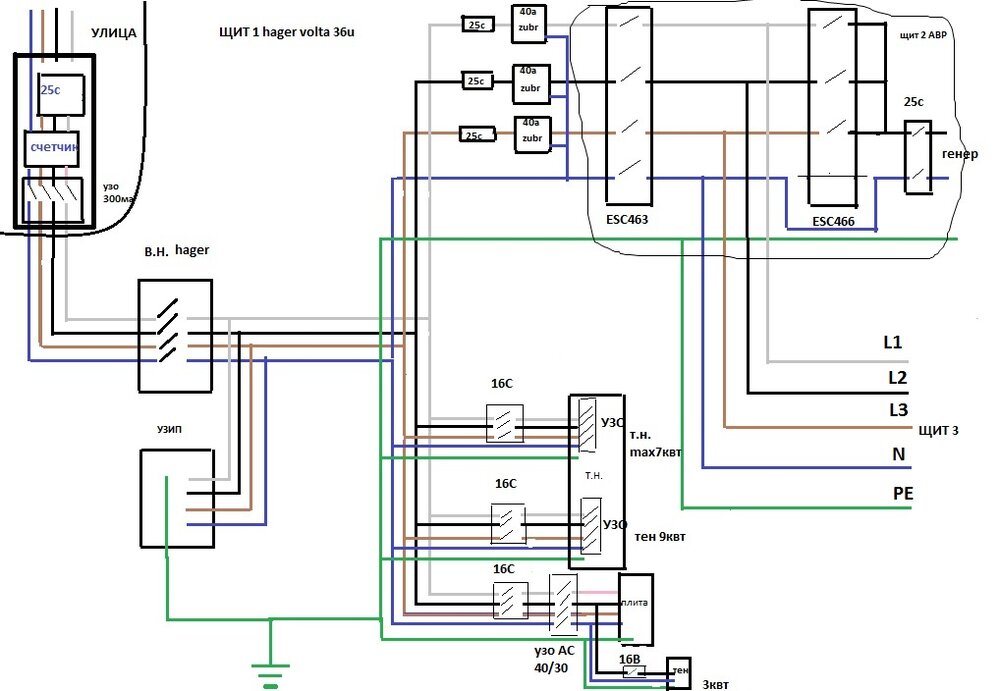
alex6247 Опубліковано: 10 березня 2018 Автор Поділитись Опубліковано: 10 березня 2018 1. Я бы предложил, если позволяют средства, запитать отопление от отдельного бесперебойника 2. Предусмотрите розетки от бесперебойника в каждом помещении для всяких роутеров, телевизоров, компьютеров, муз.центров и т.п. 3. Не забудьте для бесперебойника сделать байпас, чтобы его можно было исключить из схемы в любой момент. 4. ИБП в идеале должен быть класса он-лайн 5. Не вижу генератора. С ним емкость батарей (а это расходный материал) можно значительно уменьшить. UPDate Упс, увидел генератор Не забудьте механическую блокировку контакторов! Если есть генератор, зачем такие большие батареи? Спасибо, попробую по пунктам: 1 Будет стоять тепловой насос, его бесперебойник не потянет, и на всякий случай обычный твердотопливник, вот для него может когда-то пригодиться 2 предусмотрел 3 Это хорошая идея! не подумал сразу. 4 Хороший онлайн дорого... я хотел что-то вроде OPTI SOLAR SP3000 EFECTO 3kVA/2.4kW 24VDC или подобное, еще определяюсь 5 Генератор только в крайних длительных отключениях.Батареи не совсем большие, 2 по 100A 12v это самый минимум для работы ворот, насоса, освещения...на небольшое время. У сигнализации в принципе свой БПП Добавлено через 44 минуты 1. Судя по картинке система заземления ТТ, правильно? Да система TT 2 Это тепловой насос, у его внутри есть два УЗО К нему два отдельных 3ф входа. Один- это сам насос, второй- аварийные тены (в случай проблемы с насосом *мозги* переключаются на тены и работают как обычный электро котел) По этому выделяю две 3ф ветки и два автомата 3 Три на случай *независимости* по фазам... если проблема по перегрузке по одной фазе, выбьет один автомат. А общий на столбе 4 Прошу прощения, на схеме не отделил отдельно щит на 2 этаже. Он на 24 модуля (это спальни лестница и ванная. свет и розетки). И еще отдельно будет щит АВР 5 Заказал у китайцев перключатель с мотор приводом механическая и электрическая блокировка, и если задействовать управление с простой автоматикой:*контроллер АВР* теоретически должно работать. Но это другая тема... 6 по ПЭФ-301 думал вначале, потом понял, что особого смысла не вижу в этом, у меня проблем по напряжению нет, по фазам не проседает Посилання на коментар Поділитися на інших сайтах More sharing options...
engeneer Опубліковано: 10 березня 2018 Поділитись Опубліковано: 10 березня 2018 Планирую использование гибридного инвертора на 2-3квт в основном для света и основных потребителей и генератора 5квт с возможностью отсекания контакторами мощных потребителей.В целом, схема хорошая. Несколько нюансов: - Насколько качественное входное напряжение? Если придется ставить стабилизаторы, АВР на улице - плохо, т.к. генератор должен подключаться ПОСЛЕ стабилизаторов. Придётся либо переделывать схему, либо брать стабилизаторы в уличном исполнении. - Контакторы Hager ESC463 и ESC466 - неправильное решение, одной электрической блокировки недостаточно, чтобы избежать аварийной ситуации при включении света. Либо собирайте полноценный АВР, либо ограничьтесь ручным перекидным рубильником. - В некоторых инверторах (например, US3) есть генераторный вход и контакт на запуск генератора при определенном разряде батарей (в US3 можно запрограммировать). В таком случае контакторы вообще не нужны, достаточно завести силовую и сигнальную линии от генератора к месту установки ИБП. - Не уверен в необходимости УЗО на свет после ИБП. У себя не ставил. - Почему свет в холле не сделан от ИБП? Нет возможности провести линию? Холодильник тоже было бы правильно запитать от ИБП, задуманная мощность позволяет. - Мой совет - если не поздно, сделайте низковольтную разводку от АКБ в разные помещения - это очень удобно для ночников на лестнице, в санузлах, в погребе и пр. Одного кластера светодиодной ленты более чем достаточно для помещения 5-8 кв.м. Посилання на коментар Поділитися на інших сайтах More sharing options...
alex6247 Опубліковано: 10 березня 2018 Автор Поділитись Опубліковано: 10 березня 2018 В целом, схема хорошая. Несколько нюансов: - Насколько качественное входное напряжение? Если придется ставить стабилизаторы, АВР на улице - плохо, т.к. генератор должен подключаться ПОСЛЕ стабилизаторов. Придётся либо переделывать схему, либо брать стабилизаторы в уличном исполнении. - Контакторы Hager ESC463 и ESC466 - неправильное решение, одной электрической блокировки недостаточно, чтобы избежать аварийной ситуации при включении света. Либо собирайте полноценный АВР, либо ограничьтесь ручным перекидным рубильником. - В некоторых инверторах (например, US3) есть генераторный вход и контакт на запуск генератора при определенном разряде батарей (в US3 можно запрограммировать). В таком случае контакторы вообще не нужны, достаточно завести силовую и сигнальную линии от генератора к месту установки ИБП. - Не уверен в необходимости УЗО на свет после ИБП. У себя не ставил. - Почему свет в холле не сделан от ИБП? Нет возможности провести линию? Холодильник тоже было бы правильно запитать от ИБП, задуманная мощность позволяет. - Мой совет - если не поздно, сделайте низковольтную разводку от АКБ в разные помещения - это очень удобно для ночников на лестнице, в санузлах, в погребе и пр. Одного кластера светодиодной ленты более чем достаточно для помещения 5-8 кв.м. -Напряжение пока в норме, недавно меняли ТП, если потом будут проблемы, можно доустановить стабилизаторы. -АВР у меня не на улице, все в одном месте, в котельной, туда завел из подвала силовой и управление генератором, теперь понял, что в основной щит не влазит, надо врезать отдельно (рядом) еще один щит на 24 модуля -контакторы hager - был первый вариант, теперь тоже понимаю, что не достаточно, и решил заказать у китайцев перекидной рубильник с электро приводом. Который в последствии можно использовать с любой электроникой АВР - Узо на свет в принципе можно и не ставить, но срабатывание узо не зависит от того что используется : основное питание или БПП Поставил, как говориться на всякий случай. -Хол у меня обьеденен с кухней, освещение кухни остается под БПП а освещением хола не так ответственно, убрал для экономии. -Отдельную ветку от АКБ провести уже не получиться... Посилання на коментар Поділитися на інших сайтах More sharing options...
alex6247 Опубліковано: 11 березня 2018 Автор Поділитись Опубліковано: 11 березня 2018 Добавил байпас и выделил щиток 2 этажа. У меня вопрос к знатокам по поводу УЗИП . Много начитался по форумам, теперь не знаю, вроде при системе заземления TT вещь необходимая, пусть это будет клас 2 в надежде, что на новом ТП уже есть УЗИП класс 1. Читал, что не рекомендуется ставить УЗИП после УЗО (у меня на столбе планируется 300ма) якобы могут присутсвовать токи утечки. Еще читал, что УЗИП может взорваться, и вызвать пожар. После всего очень не хочется его ставить в один щиток со всеми автоматами. Может его тоже отдельно в свой щиток вывести? На столбе поставить не могу, там нет заземления... Посилання на коментар Поділитися на інших сайтах More sharing options...
kamioy Опубліковано: 11 березня 2018 Поділитись Опубліковано: 11 березня 2018 Добавил байпас Советую коммутировать также и нейтраль. Соответственно, после ИБП нейтраль должна быть своя, даже не смотря на отсутствие гальванической развязки. И еще. Лично я не вижу смысла вешать на ИБП холодильник, если не планируете онлайн. У современного холодильника очень хорошая теплоизоляция. Так что если не открываете его каждые пять минут, холод в нем сохранится долго. 1 Посилання на коментар Поділитися на інших сайтах More sharing options...
igorjk Опубліковано: 11 березня 2018 Поділитись Опубліковано: 11 березня 2018 ...Еще читал, что УЗИП может взорваться, и вызвать пожар. После всего очень не хочется его ставить в один щиток со всеми автоматами. Может его тоже отдельно в свой щиток вывести? На столбе поставить не могу, там нет заземления... Еще ни разу не видел что бы разрядники взрывались (картинки из нета не в счет). 1 Посилання на коментар Поділитися на інших сайтах More sharing options...
alex6247 Опубліковано: 12 березня 2018 Автор Поділитись Опубліковано: 12 березня 2018 Советую коммутировать также и нейтраль. Соответственно, после ИБП нейтраль должна быть своя, даже не смотря на отсутствие гальванической развязки. И еще. Лично я не вижу смысла вешать на ИБП холодильник, если не планируете онлайн. У современного холодильника очень хорошая теплоизоляция. Так что если не открываете его каждые пять минут, холод в нем сохранится долго. Поставлю hager SFL225 У меня в схеме холодильник не запитан от ИБП. Только свет, ворота, насос и котельная... Если электричество надолго выключат, будет использоваться генератор. Добавлено через 4 минуты Еще ни разу не видел что бы разрядники взрывались (картинки из нета не в счет). Хочется верить... Теоретически могут взорваться, по этому я и спрашиваю у практиков. И какой из опыта можете посоветовать? Относительно цена-качество. HAGER- больно цена кусается.. Посилання на коментар Поділитися на інших сайтах More sharing options...
Nickdecker Опубліковано: 12 березня 2018 Поділитись Опубліковано: 12 березня 2018 пусть это будет клас 2 в надежде А молниезащиту будете делать? Класс разрядника от этого зависит. Посилання на коментар Поділитися на інших сайтах More sharing options...
alex6247 Опубліковано: 12 березня 2018 Автор Поділитись Опубліковано: 12 березня 2018 А молниезащиту будете делать? Класс разрядника от этого зависит.Нет. Только заземление, уже есть. Крыша не высокая и обыкновенная черепица (не железная). Посилання на коментар Поділитися на інших сайтах More sharing options...
igorjk Опубліковано: 12 березня 2018 Поділитись Опубліковано: 12 березня 2018 Хочется верить... Теоретически могут взорваться, по этому я и спрашиваю у практиков. И какой из опыта можете посоветовать? Относительно цена-качество. HAGER- больно цена кусается.. Если у HAGER кусается цена, то советовать не стану. А устанавливаю Шнайдеры Акти9, класс 2 прямо в щитах АВРов. Посилання на коментар Поділитися на інших сайтах More sharing options...
alex6247 Опубліковано: 12 березня 2018 Автор Поділитись Опубліковано: 12 березня 2018 Просмотрел разные УЗИП от шнайдера. ACTI 9 у нас практически нет, и ценовая политика еще не сформирована, это новая серия, а что скажите за easy9 ? к примеру EZ9L33720 или EZ9L33745? Посилання на коментар Поділитися на інших сайтах More sharing options...
igorjk Опубліковано: 13 березня 2018 Поділитись Опубліковано: 13 березня 2018 Просмотрел разные УЗИП от шнайдера. ACTI 9 у нас практически нет, и ценовая политика еще не сформирована, это новая серия, а что скажите за easy9 ? к примеру EZ9L33720 или EZ9L33745? Да, Акти 9 это заказная позиция. Я вот комплектацию щитов, что на фото, ждал 2 месяца. За Изи 9 ничего не скажу, не устанавливаю ее нигде по причине того, что это худшее от Шнайдера. И уж если мне дадут право выбора, то между Изи 9 и ИЕКом, я выберу ИЕК. Кстати, на разрядники ИЕК тоже можете обратить внимание. 1 Посилання на коментар Поділитися на інших сайтах More sharing options...
alex6247 Опубліковано: 13 березня 2018 Автор Поділитись Опубліковано: 13 березня 2018 И еще вопрос. Устанавливаете ли Вы отдельно для разрядника свой автомат? И если да, то какой номинал? На фото не совсем понятно. Посилання на коментар Поділитися на інших сайтах More sharing options...
igorjk Опубліковано: 13 березня 2018 Поділитись Опубліковано: 13 березня 2018 И еще вопрос. Устанавливаете ли Вы отдельно для разрядника свой автомат? И если да, то какой номинал? На фото не совсем понятно. Да, устанавливаю. В Шнайдеровской инструкции они прописаны. Достаточно 16А, но вот предельно допустимый ток расцепления 10КА. 1 Посилання на коментар Поділитися на інших сайтах More sharing options...
Рекомендовані повідомлення
Створіть акаунт або увійдіть у нього для коментування
Ви маєте бути користувачем, щоб залишити коментар
Створити акаунт
Зареєструйтеся для отримання акаунта. Це просто!
Зареєструвати акаунтУвійти
Вже зареєстровані? Увійдіть тут.
Увійти зараз