standov Опубліковано: 23 жовтня 2022 Поділитись Опубліковано: 23 жовтня 2022 (змінено) 24 минуты назад, olga wander сказал: ього має вистачити, щоб живити котел 4-6-8 годин. І думаю, що в 10-12 тис можна вписатись. якшо ви хочете живити котел та опалення то треба ставити УПС саме на опалення стаціонарно, при тому шо це взагалі не має бути проблемою бо там вся проводка скоріш за все в доступі. 10-12 зараз думаю це скоріш оптимістично, під 20тис якщо треба умовно на 10 годин можна. 24 минуты назад, olga wander сказал: А що саме складного? І які можливі наслідки? якщо писати асбстрактно не вивчаючи нюанси саме вашого дома то отак з розгону нюансів декілька 1. коли ви так робите ви живите від генератора/упса все що в вас в домі на цій фазі, якщо у вас однофазний ввод то взагалі весь будинок 2. оскількі п1. то ви не можете знати яка в вас потужність буде відбиратися, десь необережно увімкнули фен/чайник/кондей/всешозавгодно(забули шо світла нема) і всьо, або упс в захист став або виїв весь заряд. 3. оскільки п1 то вся відбираєма потужність у вас йде через одну розетку та один провід, якшо там 2.5 квадрати провід і є автомат 16 то ще фіг з ним, а якшо у вас 5квт генератор і на лініі нема окремого автомата чи в вас шлейф кудись пішов після автомата то може бути все що завгодно, в теоріі від пошкодження кабеля в стіні і аж до пожежі. 4. вам треба не забувати перед вмиканням вимикати місто, все що "треба не забувати" буде колись забуте або зроблено тим что про це не в курсі, це 100%, "я буду помніть і вимикать" це не працює ніколи. Це автоматом в кращому випадку призведе до пошкодження генератора/упса і дуже ймовірно всього шо в цей час буде на цій фазі 5. якшо в вас упс який має вхід та вихід (підзаряжає АКБ) то будучи одночасно запитанним в одній розетці а увімкненим в іншу - буде вічним двигуном (закреслено) з вірогідністю 50% створить в мережі коротке замикання через себе, якшо відпрацює автомат раніше то ще фіг з ним. Історія "я буду вимикати його з розетки" не працює, бо п.4 це так перше шо пришло в голову Змінено 23 жовтня 2022 користувачем standov Посилання на коментар Поділитися на інших сайтах More sharing options...
Chatter Опубліковано: 23 жовтня 2022 Поділитись Опубліковано: 23 жовтня 2022 1 час назад, standov сказал: ось мурзілка маркетингова з якогось нашого сайту де цей самий "сквозний ноль" показаний схематично Именно, что мурзилка, и это не "схематично", а произвольные фантазии на тему блочной диаграмы: 2 часа назад, standov сказал: Госссспаді, я про внутрянку він про маркіровку. И рад бы увидеть внутрянку, а не картинки. Посилання на коментар Поділитися на інших сайтах More sharing options...
standov Опубліковано: 23 жовтня 2022 Поділитись Опубліковано: 23 жовтня 2022 (змінено) 8 минут назад, Chatter сказал: на тему блочной диаграмы блочна діаграма взагалі однопроводна і показує тільки фазну частину (бо навіть на вихідних 1 провід "приходить"), шо ви хотіли цим сказати? 8 минут назад, Chatter сказал: И рад бы увидеть внутрянку, а не картинки. я був впечнений шо в свої гілці фотав внутрянку але нажаль, ну не довіряєте словам то вже я змінити не можу, там пошаговий алгоритм шо і як відбувалося ось ще одна мурзілка всі звичайно вруть Змінено 23 жовтня 2022 користувачем standov Посилання на коментар Поділитися на інших сайтах More sharing options...
Chatter Опубліковано: 23 жовтня 2022 Поділитись Опубліковано: 23 жовтня 2022 Только что, standov сказал: лочна діаграма взагалі однопроводна і показує тільки фазну частину Ніт, блочна діаграма, це блочна діаграма, нема там ні фази ні нуля. Подивився я на ваш головняк зі "сквозним нулем"... Іонізацийний датчик полум'я потребує заземлення, бо саме через витік на землю котел дізнається про наявність полум'я. Іграшки з "нулем" можуть мати дуже неприємні наслідки. Посилання на коментар Поділитися на інших сайтах More sharing options...
standov Опубліковано: 23 жовтня 2022 Поділитись Опубліковано: 23 жовтня 2022 2 минуты назад, Chatter сказал: Ніт, блочна діаграма, це блочна діаграма, нема там ні фази ні нуля. там є функціональний провід ) 2 минуты назад, Chatter сказал: Подивився я на ваш головняк зі "сквозним нулем"... Іонізацийний датчик полум'я потребує заземлення, бо саме через витік на землю котел дізнається про наявність полум'я. Іграшки з "нулем" можуть мати дуже неприємні наслідки. фігово дивилися, в мене там не про газкотел було ) Посилання на коментар Поділитися на інших сайтах More sharing options...
standov Опубліковано: 23 жовтня 2022 Поділитись Опубліковано: 23 жовтня 2022 (змінено) 13 минут назад, standov сказал: Іонізацийний датчик полум'я потребує заземлення а це взагалі ересь, бо газкотел "міряє" іонізацію не відносно землі а відносно нуля і в роліку який ви скидали вище дуже чітко показано, людина зануляє штирьок розетки а не землю, а ше досить просто перевірити - берете упс в якому *завжди* земля на вході та виході поеднана (чи ви із цим будете сперечатися?) втикаете його в котел і котел не розжигається, бо чого? (далі домашня робота). А ще питання на засипку, якшо ток іонізації в газкотлі скидується на землю, то питання, беремо датчик іонізації вайланд, струм в розжигу 10ма, чи не буде спрацьовувати наприклад УЗО і яке воно має бути? Змінено 23 жовтня 2022 користувачем standov Посилання на коментар Поділитися на інших сайтах More sharing options...
Chatter Опубліковано: 23 жовтня 2022 Поділитись Опубліковано: 23 жовтня 2022 (змінено) 28 минут назад, standov сказал: ось ще одна мурзілка Ми все ще за побутове обладнання говоримо? 7 минут назад, standov сказал: бо газкотел "міряє" іонізацію не відносно землі а відносно нуля Ну хай так і буде. Змінено 23 жовтня 2022 користувачем Chatter Посилання на коментар Поділитися на інших сайтах More sharing options...
standov Опубліковано: 23 жовтня 2022 Поділитись Опубліковано: 23 жовтня 2022 2 минуты назад, Chatter сказал: Ми все ще за побутове обладнання говоримо? максимально побутове, наприклад мій упс за 6тис гривень який саме для котлів Посилання на коментар Поділитися на інших сайтах More sharing options...
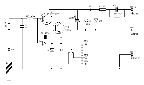
standov Опубліковано: 23 жовтня 2022 Поділитись Опубліковано: 23 жовтня 2022 (змінено) 23 минуты назад, Chatter сказал: Ну хай так і буде. так і?) ваша нижня схема, потенціал датчика відносно землі на базі транзистора струм між нулем та фазою між КЄ а тепер поміняйте на схемі фазу та нуль а землю залишіть, шо буде і чого? (підказую, вони підписані не просто так 😉 ) Змінено 23 жовтня 2022 користувачем standov Посилання на коментар Поділитися на інших сайтах More sharing options...
Chatter Опубліковано: 23 жовтня 2022 Поділитись Опубліковано: 23 жовтня 2022 26 минут назад, standov сказал: шо буде і чого? Нічого, бо це схема постійного струму та працює на одному півперіодові. D9, D10 - це навпівперіодний випрямляч. Посилання на коментар Поділитися на інших сайтах More sharing options...
standov Опубліковано: 23 жовтня 2022 Поділитись Опубліковано: 23 жовтня 2022 (змінено) 11 минут назад, Chatter сказал: Нічого, бо це схема постійного струму та працює на одному півперіодові. і пофіг шо датчік іонізації шунтується на ноль який за котлом на землі і відповідно ніколи базу не відкриє АПД хоча то вже і не дуже важливо бо струму КЄ теж не буде саме тому шо півперіод )) Змінено 23 жовтня 2022 користувачем standov Посилання на коментар Поділитися на інших сайтах More sharing options...
Chatter Опубліковано: 23 жовтня 2022 Поділитись Опубліковано: 23 жовтня 2022 8 минут назад, standov сказал: датчік іонізації шунтується на ноль Шановний, схема постійного струму, яке шунтування, який нуль? Друга схема живится через трансформатор, але вам не цікаво, бо рушить усі маніпуляціі. Посилання на коментар Поділитися на інших сайтах More sharing options...
standov Опубліковано: 23 жовтня 2022 Поділитись Опубліковано: 23 жовтня 2022 3 минуты назад, Chatter сказал: Шановний, схема постійного струму, яке шунтування, який нуль? Друга схема живится через трансформатор, але вам не цікаво, бо рушить усі маніпуляціі. Не постійного а пульсуючого, шунтування саме таке що потенціал датчика буде стікати на ноль і база не відкриється, але навіть якщо-б відкрилася то оскільки ток пульсуючий враховуючи напрямки переходу транзистора та диодів - нічого не буде. Шановний давайте по суті а не ото на особистості ) Посилання на коментар Поділитися на інших сайтах More sharing options...
standov Опубліковано: 23 жовтня 2022 Поділитись Опубліковано: 23 жовтня 2022 не подобається вам шунтування давайте зосередимося тільки на транзисторах, давайте з іншою сторони зайдемо, потенціали землі та нуля штатні а отже умовно-рівні, хай навіть база відкрита, якшо міняємо місцями фазу та нуль а землю не чіпаємо то схема міняється то загальний емітер то загальний колектор, а в вихідному каскаді діоди і шо буде? а буде транзисторний ключ, тільки зі струмом в різні "сторони" але там в нас діод ще є. Але ще в нас база в двох включеннях буде себе вести по різному бо в одному вона буде підтянута майже до нуля. Саме тому на схемі чітко показано де фаза в де ноль, а не просто показано умовні 220 Посилання на коментар Поділитися на інших сайтах More sharing options...
Chatter Опубліковано: 23 жовтня 2022 Поділитись Опубліковано: 23 жовтня 2022 41 минуту назад, standov сказал: давайте по суті По суті, ця схема буде працювати від акумулятора, батарейок, сонячної панелі, або будь якого джерела постійного струму. Посилання на коментар Поділитися на інших сайтах More sharing options...
standov Опубліковано: 23 жовтня 2022 Поділитись Опубліковано: 23 жовтня 2022 45 минут назад, Chatter сказал: Шановний, схема постійного струму, яке шунтування, який нуль? Друга схема живится через трансформатор, але вам не цікаво, бо рушить усі маніпуляціі. ось ще схема з інету від якось котла, вам тут шось кидається в очі? Посилання на коментар Поділитися на інших сайтах More sharing options...
standov Опубліковано: 23 жовтня 2022 Поділитись Опубліковано: 23 жовтня 2022 4 минуты назад, Chatter сказал: По суті, ця схема буде працювати від акумулятора, батарейок, сонячної панелі, або будь якого джерела постійного струму. це історія з серії шо риба то майже птиця, ми обговорювали то шо у нас змінка и одна дірка чесний нуль і шо буде якщо поміняти місцями, і так воно працювати не буде ) Посилання на коментар Поділитися на інших сайтах More sharing options...
Chatter Опубліковано: 23 жовтня 2022 Поділитись Опубліковано: 23 жовтня 2022 15 минут назад, standov сказал: вам тут шось кидається в очі? Так, те що я і казав, потрібна земля, а не нуль. 14 минут назад, standov сказал: есний нуль і шо буде якщо поміняти місцями, і так воно працювати не буде Чи є після діодного містка фаза або нуль, та де вони на схемі? Посилання на коментар Поділитися на інших сайтах More sharing options...
standov Опубліковано: 23 жовтня 2022 Поділитись Опубліковано: 23 жовтня 2022 (змінено) 17 минут назад, Chatter сказал: Так, те що я і казав, потрібна земля, а не нуль. ніт, те шо там підписано нуль та напрямок діодного моста 17 минут назад, Chatter сказал: Чи є після діодного містка фаза або нуль, та де вони на схемі? звичайно є, нуль він "знизу" на пульсаціях, фаза все що не нуль. ви упорно ігноруєте в своїх домислах факт что джерело живлення буває або ізольоване або нє, доки в вас ноль гальванічно зїеднано із чимость на схемі він завжди там буде в якомусь вигляді, так само і фаза. Саме тому я вище писав про розділюючий транс Змінено 23 жовтня 2022 користувачем standov Посилання на коментар Поділитися на інших сайтах More sharing options...
Chatter Опубліковано: 23 жовтня 2022 Поділитись Опубліковано: 23 жовтня 2022 17 минут назад, standov сказал: звичайно є, нуль він "знизу" на пульсаціях, - Товарищ майор, а рация на чем, на транзисторах, или на лампах? - Для особо умных повторяю - РАЦИЯ НА ТАНКЕ! Питань більше не маю. Посилання на коментар Поділитися на інших сайтах More sharing options...
standov Опубліковано: 23 жовтня 2022 Поділитись Опубліковано: 23 жовтня 2022 1 минуту назад, Chatter сказал: - Товарищ майор, а рация на чем, на транзисторах, или на лампах? - Для особо умных повторяю - РАЦИЯ НА ТАНКЕ! Питань більше не маю. ясно понятно ) Посилання на коментар Поділитися на інших сайтах More sharing options...
olga wander Опубліковано: 23 жовтня 2022 Поділитись Опубліковано: 23 жовтня 2022 3 часа назад, standov сказал: якшо ви хочете живити котел та опалення то треба ставити УПС саме на опалення стаціонарно Тобто звязка АКБ + дбж? Чи сюди ще потрібен і інвертор? акб буде заряжатись через дбж? Чи треба зарядка? Дякую Посилання на коментар Поділитися на інших сайтах More sharing options...
mib Опубліковано: 23 жовтня 2022 Поділитись Опубліковано: 23 жовтня 2022 3 минуты назад, olga wander сказал: Тобто звязка АКБ + дбж? Чи сюди ще потрібен і інвертор? акб буде заряжатись через дбж? Чи треба зарядка? Дякую Да вам нужен ибп с возможностью подключения внешних батарей и чистой синусодиодой это по простому комбайн в котором есть и инвертор и зарядка дальше вернуть котлу и насосу вилку их включаете в ибп Ну и ибп в розетку которую делаете на том месте где сейчас подключен насос и котел что бы еще проще понять то ибп будет выглядеть как удлинитель для котла и насоса 1 Посилання на коментар Поділитися на інших сайтах More sharing options...
standov Опубліковано: 23 жовтня 2022 Поділитись Опубліковано: 23 жовтня 2022 +1 Якщо після втикання вилки котел стал в помилку по розжигу то перевертаєте вилку в розетці і повторюєте ))) 1 Посилання на коментар Поділитися на інших сайтах More sharing options...
SPClientOM Опубліковано: 23 жовтня 2022 Поділитись Опубліковано: 23 жовтня 2022 В 22.10.2022 в 13:36, standov сказал: Спробуйте перевернути вилку, якщо не допоможе то ваш інвертор без транзитного нуля і гвзкотел від нього не запрацює перевернул вилку - не помогло. Электропомпа гудит как так и надо, но отщёлкивает кнопка и недовольно горит лампочка. Взвожу кнопку - через несколько секунд обратно отщёлкивает... Посилання на коментар Поділитися на інших сайтах More sharing options...
Рекомендовані повідомлення
Створіть акаунт або увійдіть у нього для коментування
Ви маєте бути користувачем, щоб залишити коментар
Створити акаунт
Зареєструйтеся для отримання акаунта. Це просто!
Зареєструвати акаунтУвійти
Вже зареєстровані? Увійдіть тут.
Увійти зараз