TaurosRMK Опубліковано: 28 квітня 2023 Поділитись Опубліковано: 28 квітня 2023 Дано щит управління вентиляцією, керує всім програмоване реле Овен ПР200. Є 2 вентилятори Вентс ВКМ150, два приводи заслонок Belimo CM230, нагрівач Вентс НК 150-1,2-1. По схемі зроблено так що вентилятор і заслонка на одній команді, тобто вкл/викл одночасно, приток і витяжка розділені. Нагрівач підключений через ТТР, але перед ним стоїть ще контактор, який звязаний з термореле самого нагрівача і також з приточним вентилятором, тобто живлення на нагрівач не подається, якщо не запущений приточний вентилятор, або спрацював термодатчик в нагрівачі. Для комутації вентиляторів і заслонок використовую модульні контактори Промфактор MCF3 25-20 2P з котушкою 230В. Проблема яка присутня - виликий нагрів контакторів в районі котушки, найбільше в зоні контакту А1, до низу температура спадає на градусів 7-10. Раніше ці контактори були змонтовані без відступів між ними і заміри температури показували 65-70С в найгарячішій точці. Потім їх розсунув, відстань між ними приблизно 8мм, нагрів зменшився, максимум 52-55С. Здається температура трохи завелика і може вплинути на ресурс контакторів. Щиток тримаю відкритим, але це майже ніяк не впливає на ситуацію, контактори гарячі. Крім них там майже нічого суттєво не гріється, тай небагато там всього - блок живлення, ПР200, пару автоматів, ТТР і контактори. Нагріваються не зразу, приблизно через 40-45 хвилин роботи, остивають швидко. Прикрутив пару невеликих вентиляторів щоб дули прямо на контактори, все добре доки працюють вентилятори, як тільки виключити, то через пару хвилин контактори знову нагріються. Зрозуміло що вентилятори просто обдувають корпус контакторів, а всередині котушка все рівно гаряча. Із причин нагріву виділяю дві, або контактори такі і цього не уникнути, або проблема в напрузі мережі, яка нижче 245В майже не падає, буває і на 250В тримається. В принципі на нагрів можна закрити очі, якщо знати що це не нашкодить в один прекрасний день. Але все ж таки навантаження через контактор взагалі смішне, вентилятор 100Вт і заслонка пару Вт, і при цьому всьому нормальний такий нагрів. Тому думаю чи є сенс замінити ці контактори на щось інше, чи все рівно нагрів нових компонентів також буде, бо проблема не в них, а саме в 245-250В в мережі? Чи проблема все ж таки в контакторах і вони гріються бо така в них конструкція/збірка, можливо в іншого виробника ситуація була б краща? Чи може це нормальні теператури і не треба морочити голову? Як варіант думаю може замінити на проміжні реле з котушкою 24В, всякі різні Finder, ETI, Relpol. По ідеї нагрівання котушки буде менше, тому що там напруга постійна і та яка потрібно, а не 250В замість 220-230В. Але питання в тому, чи можна комутувати через такі реле вентилятори чи може вони для інших цілей призначені? В основному на таких реле допустима нагрузка 6-8А на контакт, є і більше, але дорожчі, і для вентилятора на 100Вт мало б без проблем підійти. Schrack RT424024 24B DC 8А ETI 002473001 ERM2-024DCL 2p Schneider Electric RXM2AB1BD 2CO 24В Finder 2CO 8A 24В 405290240000 Посилання на коментар Поділитися на інших сайтах More sharing options...
volomoto Опубліковано: 28 квітня 2023 Поділитись Опубліковано: 28 квітня 2023 25 хвилин тому, TaurosRMK сказав: Промфактор MCF3 25-20 2P В них цвяхи викорстовуються в ролі сердечників, тому напргуга тут ні при чому. В нормальних контакторах котушка охолоджується через сердечник, а тут підігрівається Купіть хороший модульний контактор і все буде добре. 1 1 Посилання на коментар Поділитися на інших сайтах More sharing options...
TaurosRMK Опубліковано: 28 квітня 2023 Автор Поділитись Опубліковано: 28 квітня 2023 13 минут назад, volomoto сказал: В них цвяхи викорстовуються в ролі сердечників, тому напргуга тут ні при чому. В нормальних контакторах котушка охолоджується через сердечник, а тут підігрівається Купіть хороший модульний контактор і все буде добре. Цікаво Нормальні контактори ще щось типу Hager чи ABB ? Вони не дешеві... Як варіант, може все ж таки реле з катушками 24В? Чи вони не дуже підійдуть для комутації вентиляторів? Посилання на коментар Поділитися на інших сайтах More sharing options...
volomoto Опубліковано: 3 травня 2023 Поділитись Опубліковано: 3 травня 2023 28.04.2023 в 17:44, TaurosRMK сказав: Цікаво Нормальні контактори ще щось типу Hager чи ABB ? Вони не дешеві... Як варіант, може все ж таки реле з катушками 24В? Чи вони не дуже підійдуть для комутації вентиляторів? В мене на вході стоїть китайський модульний контактор Geya, який працює в парі з реле затримки, щоб ігнорувати початкові імпульси при подачі напруги після вимкнення. Фактично це контактор працює 24/7 і на дотик температура корпусу в районі котушки десь 30-35 градусів. Для вентиляторів контакти мають значення, а котушку ви вибирате таке, якою вам зручніше керувати. 1 Посилання на коментар Поділитися на інших сайтах More sharing options...
Dr.Yura Опубліковано: 4 травня 2023 Поділитись Опубліковано: 4 травня 2023 28.04.2023 в 16:55, TaurosRMK сказав: Дано щит управління вентиляцією, керує всім програмоване реле Овен ПР200. Є 2 вентилятори Вентс ВКМ150, два приводи заслонок Belimo CM230, нагрівач Вентс НК 150-1,2-1. По схемі зроблено так що вентилятор і заслонка на одній команді, тобто вкл/викл одночасно, приток і витяжка розділені. Нагрівач підключений через ТТР, але перед ним стоїть ще контактор, який звязаний з термореле самого нагрівача і також з приточним вентилятором, тобто живлення на нагрівач не подається, якщо не запущений приточний вентилятор, або спрацював термодатчик в нагрівачі. Для комутації вентиляторів і заслонок використовую модульні контактори Промфактор MCF3 25-20 2P з котушкою 230В. Проблема яка присутня - виликий нагрів контакторів в районі котушки, найбільше в зоні контакту А1, до низу температура спадає на градусів 7-10. Раніше ці контактори були змонтовані без відступів між ними і заміри температури показували 65-70С в найгарячішій точці. Потім їх розсунув, відстань між ними приблизно 8мм, нагрів зменшився, максимум 52-55С. Здається температура трохи завелика і може вплинути на ресурс контакторів. Щиток тримаю відкритим, але це майже ніяк не впливає на ситуацію, контактори гарячі. Крім них там майже нічого суттєво не гріється, тай небагато там всього - блок живлення, ПР200, пару автоматів, ТТР і контактори. Нагріваються не зразу, приблизно через 40-45 хвилин роботи, остивають швидко. Прикрутив пару невеликих вентиляторів щоб дули прямо на контактори, все добре доки працюють вентилятори, як тільки виключити, то через пару хвилин контактори знову нагріються. Зрозуміло що вентилятори просто обдувають корпус контакторів, а всередині котушка все рівно гаряча. Із причин нагріву виділяю дві, або контактори такі і цього не уникнути, або проблема в напрузі мережі, яка нижче 245В майже не падає, буває і на 250В тримається. В принципі на нагрів можна закрити очі, якщо знати що це не нашкодить в один прекрасний день. Але все ж таки навантаження через контактор взагалі смішне, вентилятор 100Вт і заслонка пару Вт, і при цьому всьому нормальний такий нагрів. Тому думаю чи є сенс замінити ці контактори на щось інше, чи все рівно нагрів нових компонентів також буде, бо проблема не в них, а саме в 245-250В в мережі? Чи проблема все ж таки в контакторах і вони гріються бо така в них конструкція/збірка, можливо в іншого виробника ситуація була б краща? Чи може це нормальні теператури і не треба морочити голову? Як варіант думаю може замінити на проміжні реле з котушкою 24В, всякі різні Finder, ETI, Relpol. По ідеї нагрівання котушки буде менше, тому що там напруга постійна і та яка потрібно, а не 250В замість 220-230В. Але питання в тому, чи можна комутувати через такі реле вентилятори чи може вони для інших цілей призначені? В основному на таких реле допустима нагрузка 6-8А на контакт, є і більше, але дорожчі, і для вентилятора на 100Вт мало б без проблем підійти. Schrack RT424024 24B DC 8А ETI 002473001 ERM2-024DCL 2p Schneider Electric RXM2AB1BD 2CO 24В Finder 2CO 8A 24В 405290240000 я купив самий дешевий це був АСКО на 32А, для тену в бойлері 3,5кВт, контактором керувало реле температури digitop tk-6, працювало нормально і напруга в квартирі якраз 245+ вольт, бувало що інколи контактор "жужав" то рідко таке було, легенький удар по ньому це виправляло. не гірлось. працювало так кілька років поки від старості в бойлері не потік бак. вроді такий Модульний контактор Аско-Укрем MK-N 2P 32A 2NO (A0040030031) Посилання на коментар Поділитися на інших сайтах More sharing options...
TaurosRMK Опубліковано: 4 травня 2023 Автор Поділитись Опубліковано: 4 травня 2023 13 минут назад, Dr.Yura сказал: Модульний контактор Аско-Укрем MK-N 2P 32A 2NO (A0040030031) Даний контактор займає 2 модулі, можливо всередині більше місця і котушка не так передає тепло на корпус. У мене контактор шириною 1 модуль, напевно там всередині тісно и все гріється. Ну і не виключаю того, що написав @volomoto, економ матеріали, тому і гріється. Хоча що Аско, що Промфактор, напевно одне і те ж, тільки з різними логотипами. Посилання на коментар Поділитися на інших сайтах More sharing options...
Dr.Yura Опубліковано: 4 травня 2023 Поділитись Опубліковано: 4 травня 2023 59 хвилин тому, TaurosRMK сказав: Даний контактор займає 2 модулі, можливо всередині більше місця і котушка не так передає тепло на корпус. У мене контактор шириною 1 модуль, напевно там всередині тісно и все гріється. Ну і не виключаю того, що написав @volomoto, економ матеріали, тому і гріється. Хоча що Аско, що Промфактор, напевно одне і те ж, тільки з різними логотипами. я спеціально вибирав на 2 модулі. Вам треба на 2 модулі чи 1? вірніше терба 2 провідники комутувати чи 1? Посилання на коментар Поділитися на інших сайтах More sharing options...
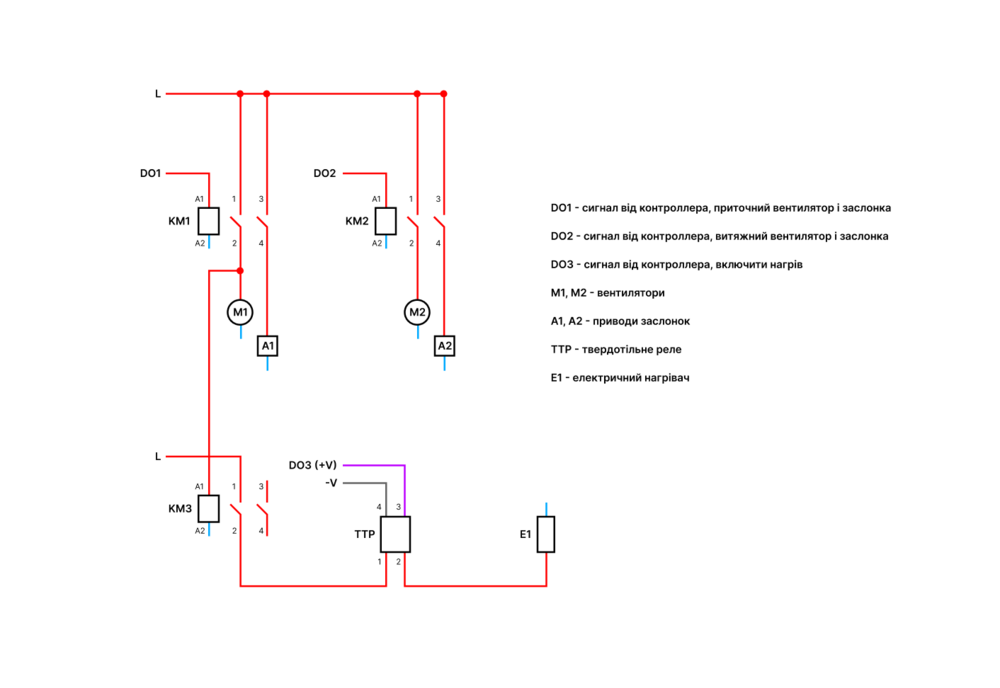
TaurosRMK Опубліковано: 4 травня 2023 Автор Поділитись Опубліковано: 4 травня 2023 13 минут назад, Dr.Yura сказал: Вам треба на 2 модулі чи 1? вірніше терба 2 провідники комутувати чи 1? В даному випадку різниця між контакторами тільки в номіналі і ширині корпусу. Ті що в мене також мають 2 пари контактів, тільки у вас вони на 32А, а в мене на 25А, але сам контактор займає ширину в 2 рази меншу ніж ваш. Взагалі яка ситуація... В мене на один контактор підключено два прилади - вентилятор і заслонка. Відповідно на один контакт вентилятор, на інший заслонка. Додатково на контакторі приточного вентилятора ще підключена котушка контактора нагрівача. Схематично показав на картинці. Посилання на коментар Поділитися на інших сайтах More sharing options...
igorrius Опубліковано: 5 травня 2023 Поділитись Опубліковано: 5 травня 2023 В 28.04.2023 в 16:55, TaurosRMK сказал: Тому думаю чи є сенс замінити ці контактори на щось інше, чи все рівно нагрів нових компонентів також буде, пользуйте пока старые, как накроются- тогда уже замените их 1 Посилання на коментар Поділитися на інших сайтах More sharing options...
TaurosRMK Опубліковано: 5 травня 2023 Автор Поділитись Опубліковано: 5 травня 2023 13 часов назад, igorrius сказал: пользуйте пока старые, как накроются- тогда уже замените их Та це зрозуміло, але питання в тому як вони накриються, просто перестане спрацьовувати котушка чи поплавится там все і наробить біди? Посилання на коментар Поділитися на інших сайтах More sharing options...
igorrius Опубліковано: 8 травня 2023 Поділитись Опубліковано: 8 травня 2023 (змінено) В 05.05.2023 в 22:35, TaurosRMK сказал: Та це зрозуміло, але питання в тому як вони накриються, просто перестане спрацьовувати котушка чи поплавится там все і наробить біди? скорее всего катушка сгорит , пластик подплавится Змінено 8 травня 2023 користувачем igorrius Посилання на коментар Поділитися на інших сайтах More sharing options...
igorrius Опубліковано: 8 травня 2023 Поділитись Опубліковано: 8 травня 2023 возможно , можно уменьшить ток , добавив например резистор , чтобы достаточно было для удержания контактов , но и чтоб меньше грелось Посилання на коментар Поділитися на інших сайтах More sharing options...
TaurosRMK Опубліковано: 22 травня 2023 Автор Поділитись Опубліковано: 22 травня 2023 Може хтось підкаже, в порівнянні з такими модульними контакторами, реле спрацьовують тихіше чи так само? При переключенні контакторів їх трохи чути, якщо бокс закритий, то глухий звук, так ніби гумовим молотком по дереву стукнути, а якщо відкритий то трохи тихіше, більше чути просто клацання конатктів. Знаходив електромагнітні реле ETI, Relpol, Schrack та інших виробників, які можуть комутувати потужність моторів ~350Вт, для моїх вентиляторів по 100Вт цього достатньо. Хочеться знати чи тихіші вони при спрацюванні. Звичайно зараз напишуть що є безшумні конатктори Hager, але... Посилання на коментар Поділитися на інших сайтах More sharing options...
igorrius Опубліковано: 23 травня 2023 Поділитись Опубліковано: 23 травня 2023 12 часов назад, TaurosRMK сказал: Звичайно зараз напишуть що є безшумні конатктори Hager, але.. если не ошибаюсь- бесшумнее будут так называемые твердотелые реле. не смотрели в их сторону ? Посилання на коментар Поділитися на інших сайтах More sharing options...
volomoto Опубліковано: 23 травня 2023 Поділитись Опубліковано: 23 травня 2023 (змінено) 14 годин тому, TaurosRMK сказав: Може хтось підкаже, в порівнянні з такими модульними контакторами, реле спрацьовують тихіше чи так само? Значно тихіше. В мене є 10 А реле від Omron, то їх майже не чути. Є легеньке "клац", якщо стояти поруч із боксом, а якщо відійти трохи далі то майже не помітно. Змінено 23 травня 2023 користувачем volomoto 2 Посилання на коментар Поділитися на інших сайтах More sharing options...
TaurosRMK Опубліковано: 23 травня 2023 Автор Поділитись Опубліковано: 23 травня 2023 2 часа назад, igorrius сказал: если не ошибаюсь- бесшумнее будут так называемые твердотелые реле. не смотрели в их сторону ? Я не сильно в цьому розбираюся, але здається ТТР використовують в основному для нагрузок по типу нагрівачів і тд (різні тени). В мене якраз на нагрів таке реле стоїть. А от для моторів і тд вони не дуже підходять. Посилання на коментар Поділитися на інших сайтах More sharing options...
volomoto Опубліковано: 23 травня 2023 Поділитись Опубліковано: 23 травня 2023 1 година тому, TaurosRMK сказав: А от для моторів і тд вони не дуже підходять. Вони підходять і для моторів, але це стрільба з гармати по горобцях. ТТР має сенс там, де потрібно часто щось комутувати, від чого у звичайного реле швидко б вигоріли контакти. 1 Посилання на коментар Поділитися на інших сайтах More sharing options...
Рекомендовані повідомлення
Створіть акаунт або увійдіть у нього для коментування
Ви маєте бути користувачем, щоб залишити коментар
Створити акаунт
Зареєструйтеся для отримання акаунта. Це просто!
Зареєструвати акаунтУвійти
Вже зареєстровані? Увійдіть тут.
Увійти зараз