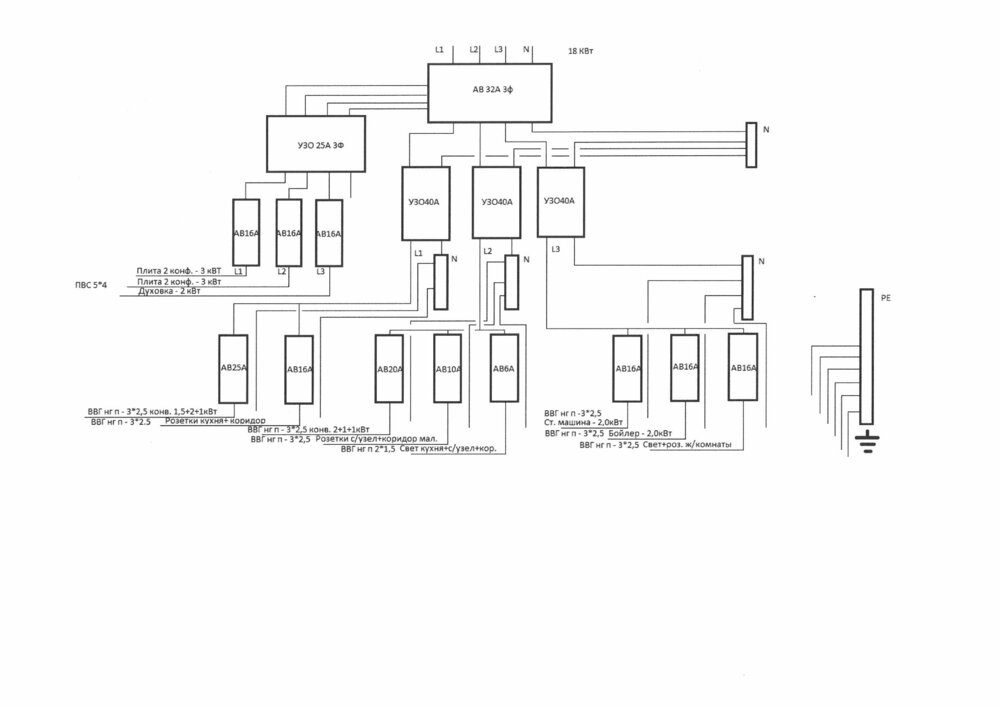
Vl@d Опубліковано: 31 липня 2017 Поділитись Опубліковано: 31 липня 2017 Занимаюсь реконструкцией небольшого дома. Домик не очень старый, но на весь было три лампочки и одна розетка. Сейчас занимаюсь подключением 3 фаз 18 кВт, т.к. газа нет. От щитка на опоре буде идти две подземных линии, одна на дом, другая на хоз. блок. Подключение на этапе "оплатил, предоставил проект внутреннего электроснабжения для РЭСа". Жду положенных 10 раб. дней. Потихоньку нарисовал схему щитка в доме. Прошу помощи в оценке. Посилання на коментар Поділитися на інших сайтах More sharing options...
profeMaster Опубліковано: 31 липня 2017 Поділитись Опубліковано: 31 липня 2017 неплохо! в какой программе делали рисунок? замечу только, что конвекторы и розетки 16 А под один автомат 25 (20) А ставить не очень. 1 Посилання на коментар Поділитися на інших сайтах More sharing options...
ЭлектроМеханиК Опубліковано: 31 липня 2017 Поділитись Опубліковано: 31 липня 2017 неплохо! в какой программе делали рисунок? замечу только, что конвекторы и розетки 16 А под один автомат 25 (20) А ставить не очень. В офисном пакете LibreOffice есть помимо текстового и табличного редактора пакеты Draw и Impress в них шикарно рисовать схемы. В чем рисовали сверху - не знаю. 1 Посилання на коментар Поділитися на інших сайтах More sharing options...
igorjk Опубліковано: 31 липня 2017 Поділитись Опубліковано: 31 липня 2017 Занимаюсь реконструкцией небольшого дома... Прошу помощи в оценке. Замените АВ 25А (кухонное оборудование) на 16А, и на каждый потребитель установите свое УЗО. Это если оставлять вашу схему. Или...существующее 3ф УЗО вверх, а потребителей на отдельные АВ 16А,. Хотя многие сейчас могут кричать, типа, нарисуйте схему замещения, и т.п. но при возникновении КЗ со стороны потребителя, ток все равно пройдет через контакты УЗО. Тем более что у вас все остальное "раскидано" так же! 1 Посилання на коментар Поділитися на інших сайтах More sharing options...
Vl@d Опубліковано: 31 липня 2017 Автор Поділитись Опубліковано: 31 липня 2017 Рисовал в Paint . В щитке будет предусмотрено место под три Зубра. Пока устанавливать не буду, т. к. зимой помещения будут отапливаться периодически, и то не все. 1 Посилання на коментар Поділитися на інших сайтах More sharing options...
Nickdecker Опубліковано: 31 липня 2017 Поділитись Опубліковано: 31 липня 2017 и на каждый потребитель установите свое УЗО. Это если оставлять вашу схему. Я бы так не делал и другим не советовал. На конвекторы АВ 16А, не 20А, не 25А. Если мощность превышает 3,5кВт - значит еще один АВ на 16А добавляется. На кухню ставиться 40А УЗО (по аналоги с тремя остальными), а после него АВ 16А 3шт. 1 Посилання на коментар Поділитися на інших сайтах More sharing options...
normal Опубліковано: 31 липня 2017 Поділитись Опубліковано: 31 липня 2017 Номинал автомата выбирается исходя из наименьшего сечения медного кабеля в групповой линии (на 1.5 не больше 10A, на 2.5 - 16A, на 4 - 25A и т.д.), при одном автомате 16A на розетки и свет - освещение тоже должно быть выполнено через 2.5, укажите сечения кабелей на плане 1 Посилання на коментар Поділитися на інших сайтах More sharing options...
igorjk Опубліковано: 31 липня 2017 Поділитись Опубліковано: 31 липня 2017 Я бы так не делал и другим не советовал. На конвекторы АВ 16А, не 20А, не 25А. Если мощность превышает 3,5кВт - значит еще один АВ на 16А добавляется. На кухню ставиться 40А УЗО (по аналоги с тремя остальными), а после него АВ 16А 3шт. А как насчет конвесторов 4,5 кила, тоже 16А? А вот почему не делал бы, и не советовал? Обоснуйте, плиз. Посилання на коментар Поділитися на інших сайтах More sharing options...
Nickdecker Опубліковано: 31 липня 2017 Поділитись Опубліковано: 31 липня 2017 А как насчет конвесторов 4,5 кила, тоже 16А? Нет конечно для единичного электропотребителя. Глупый вопрос. А вот почему не делал бы, и не советовал? Обоснуйте, плиз. Дороже, больше места, больше непонятных рычажков для простого обывателя, выбивается с общей логики схемы. Посилання на коментар Поділитися на інших сайтах More sharing options...
igorjk Опубліковано: 31 липня 2017 Поділитись Опубліковано: 31 липня 2017 (змінено) Номинал автомата выбирается исходя из наименьшего сечения медного кабеля в групповой линии (на 1.5 не больше 10A, на 2.5 - 16A, на 4 - 25A и т.д.), при одном автомате 16A на розетки и свет - освещение тоже должно быть выполнено через 2.5, укажите сечения кабелей на плане Ув. normal, АЗ никогда не подбирается по сечению кабеля!!! Кабель 1.5 кв, проложенный к розетке в метре от щита, и с АЗ 16А будет себя прекрасно чувствовать! Есть алгоритм подбора сечения кабелей (проводов): есть потребляемая мощность (в пиках нагрузок), под нее подбирается АЗ, и лишь под него сечение кабеля (провода), с учетом длинны линии. И только так, а не иначе!!! Змінено 31 липня 2017 користувачем igorjk Посилання на коментар Поділитися на інших сайтах More sharing options...
Dr.Yura Опубліковано: 31 липня 2017 Поділитись Опубліковано: 31 липня 2017 А как насчет конвесторов 4,5 кила, тоже 16А? А вот почему не делал бы, и не советовал? Обоснуйте, плиз. конвектори на 4,5кВт підключаються мабуть не стандартною побутовою вилкою 10-16А ? Посилання на коментар Поділитися на інших сайтах More sharing options...
igorjk Опубліковано: 31 липня 2017 Поділитись Опубліковано: 31 липня 2017 . ...Дороже, больше места, больше непонятных рычажков для простого обывателя, выбивается с общей логики схемы. Ну что с рычажками, соглашусь! А вот дороже... так это же инженерия, она делается раз, и, в большинстве случаев, на всю жизнь! Там я еще привел альтернативный вариант, я бы сделал именно так! Теперь обосную я: при возникновении утечки в любом из потребителей начнет вышибать УЗО. Её поиск будет затруднен (при организации 3ф защиты), а так - отключили автомат, если не вышибает, значит попали, ищем неисправность, если нет, отключаем следующий... Посилання на коментар Поділитися на інших сайтах More sharing options...
Nickdecker Опубліковано: 31 липня 2017 Поділитись Опубліковано: 31 липня 2017 Теперь обосную я: при возникновении утечки в любом из потребителей начнет вышибать УЗО. Её поиск будет затруднен (при организации 3ф защиты), а так - отключили автомат, если не вышибает, значит попали, ищем неисправность, если нет, отключаем следующий... То есть вы обосновали свой второй вариант, который я повторил? Ну ладно. Посилання на коментар Поділитися на інших сайтах More sharing options...
igorjk Опубліковано: 31 липня 2017 Поділитись Опубліковано: 31 липня 2017 То есть вы обосновали свой второй вариант, который я повторил? Ну ладно. Коллега, кто раньше встал, того и тапки! Не ищите во мне не конкурента, не соперника! Я, ни в коей случае, им не стараюсь быть! Посилання на коментар Поділитися на інших сайтах More sharing options...
InSAn Опубліковано: 1 серпня 2017 Поділитись Опубліковано: 1 серпня 2017 ...и никто не заметил, что розетки мокрых помещений сидят на том же УЗО, что и свет на кухне. Посилання на коментар Поділитися на інших сайтах More sharing options...
Vl@d Опубліковано: 1 серпня 2017 Автор Поділитись Опубліковано: 1 серпня 2017 (змінено) ...и никто не заметил, что розетки мокрых помещений сидят на том же УЗО, что и свет на кухне.А чем это грозит? Слегка доработал схему. На схеме для варочной поверхности ПВС 5х4. Есть ПВС 4х2,5+1х2,5. Его можно применить? Змінено 1 серпня 2017 користувачем Vl@d Посилання на коментар Поділитися на інших сайтах More sharing options...
profeMaster Опубліковано: 1 серпня 2017 Поділитись Опубліковано: 1 серпня 2017 На схеме для варочной поверхности ПВС 5х4. Есть ПВС 4х2,5+1х2,5. Его можно применить? по схеме это 3 кВт на фазу: 3000 / 230 = 13 А. Можно. Посилання на коментар Поділитися на інших сайтах More sharing options...
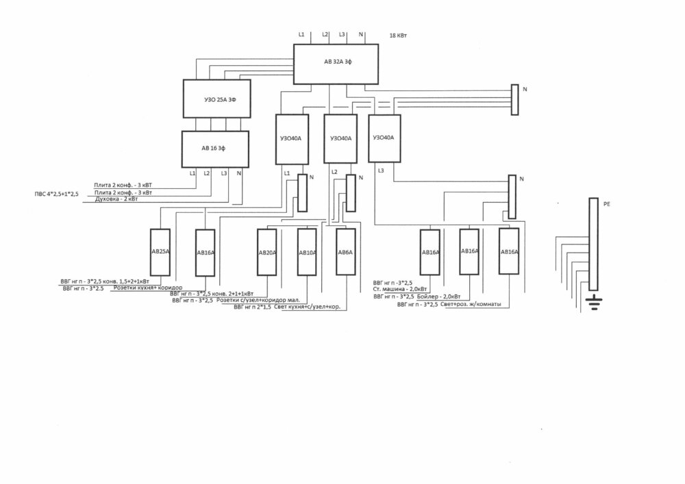
Vl@d Опубліковано: 1 серпня 2017 Автор Поділитись Опубліковано: 1 серпня 2017 Все таки вернусь к схеме кухня АВ 3ф+УЗО 3ф, т.к. рассматриваю вар. поверхность и духовку как один потребитель. Таким образом будет возможность провести подключение одним проводом с общим N и PE. Кидайте тапками. Посилання на коментар Поділитися на інших сайтах More sharing options...
profeMaster Опубліковано: 1 серпня 2017 Поділитись Опубліковано: 1 серпня 2017 кидаю тапок - автоматы 25 / 20 А никуда не делись. посоветую 3-х фазное узо взять по номиналу вводного автомата - 32 А, чтобы не гадать, чем его защищать. Посилання на коментар Поділитися на інших сайтах More sharing options...
Vl@d Опубліковано: 1 серпня 2017 Автор Поділитись Опубліковано: 1 серпня 2017 Вы предлагаете разделить линии конвекторов на отдельные (на каждый конветор)? Посилання на коментар Поділитися на інших сайтах More sharing options...
profeMaster Опубліковано: 1 серпня 2017 Поділитись Опубліковано: 1 серпня 2017 вижу на схеме провода 2.5 мм2 и автомат 25 А. Дальше сильно не вникал. Посилання на коментар Поділитися на інших сайтах More sharing options...
igorjk Опубліковано: 1 серпня 2017 Поділитись Опубліковано: 1 серпня 2017 Все таки вернусь к схеме кухня АВ 3ф+УЗО 3ф, т.к. рассматриваю вар. поверхность и духовку как один потребитель. Таким образом будет возможность провести подключение одним проводом с общим N и PE. Кидайте тапками. А что вам мешает подключить кабель (к примеру ВВГ 4 Х **) к трем АВ 16А, прямо в щите, и увести его на кухню, а уже там разбросать по группам. Не, ну дело ваше, вы спросили, я ответил! Посилання на коментар Поділитися на інших сайтах More sharing options...
Vl@d Опубліковано: 1 серпня 2017 Автор Поділитись Опубліковано: 1 серпня 2017 Мешает то, что после УЗО N разных потребителей не должны обьединятся. И зачем тогда придумали трехфазные АВ и УЗО, если можно обойтись однофазными? Рассматриваю плиту + духовку как один трехфазный потребитель. Посилання на коментар Поділитися на інших сайтах More sharing options...
igorjk Опубліковано: 1 серпня 2017 Поділитись Опубліковано: 1 серпня 2017 Мешает то, что после УЗО N разных потребителей не должны обьединятся. И зачем тогда придумали трехфазные АВ и УЗО, если можно обойтись однофазными? Рассматриваю плиту + духовку как один трехфазный потребитель. Это я писал ранее: Или...существующее 3ф УЗО вверх, а потребителей на отдельные АВ 16А,. Хотя многие сейчас могут кричать, типа, нарисуйте схему замещения, и т.п. но при возникновении КЗ со стороны потребителя, ток все равно пройдет через контакты УЗО. Тем более что у вас все остальное "раскидано" так же! Это тот же вариант, что и с конвекторами. Там же нейтрали объединены! И кто вам сказал такое, что в одной группе (имеется ввиду, после одного УЗО) нейтрали объединять нельзя? Не нужно путать с нейтралями разных УЗО, их действительно не объединяют, ато работать не будет, от слова ваасче! А трехфазные АВ и УЗО придумали для трехфазных потребителей, где нагрузка распределена равномерно! Это уже умельцы их тычут куда не попадя 1 Посилання на коментар Поділитися на інших сайтах More sharing options...
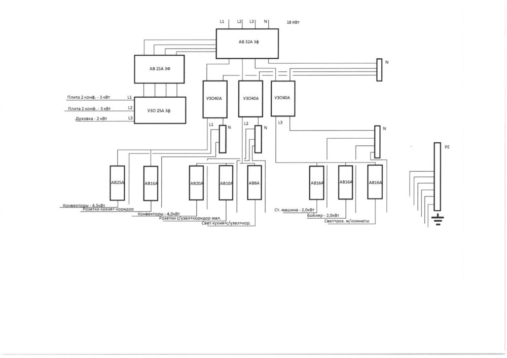
Vl@d Опубліковано: 1 серпня 2017 Автор Поділитись Опубліковано: 1 серпня 2017 вижу на схеме провода 2.5 мм2 и автомат 25 А. Дальше сильно не вникал. Ну по нагрузке 4,0 кВт не стыковки не вижу: 4000/220=18,18А - медь 2,5 мм проходит. 4500/220=20,45А - тут слегка за пределом. Конвекторы куплены только 2,0 1,5 можно один купить 0,5. А трехфазные АВ и УЗО придумали для трехфазных потребителей, где нагрузка распределена равномерно!А в чем для УЗО опасность неравномерной нагрузки? А вот такой вариант где кухонное УЗО 40А 3Ф под защитой вх. АВ32А. Посилання на коментар Поділитися на інших сайтах More sharing options...
Рекомендовані повідомлення
Створіть акаунт або увійдіть у нього для коментування
Ви маєте бути користувачем, щоб залишити коментар
Створити акаунт
Зареєструйтеся для отримання акаунта. Це просто!
Зареєструвати акаунтУвійти
Вже зареєстровані? Увійдіть тут.
Увійти зараз