whisker Опубліковано: 14 вересня 2020 Поділитись Опубліковано: 14 вересня 2020 Внутреннее сопротивление на то и внутреннее, что не моделируется внешним резистором. А чем, простите? Последовательная цепь из АКБ и его Rвн. не то иное, как эквивалентная схема. Красным спецом выделил, чтобы было видно что это элемент модели. ... Вольтметр надо подключать на конструкцию из резистора с аккумулятором, а не в обход резистора. Но тогда вся ваша теория рушится. Да ну! В схеме аж три вольтметра, Meter 5 так и подключен - это то что видит оператор. А два других в реале подключить невозможно, но на то и моделька, что такое позволяет. А все три амперметра можно подключить реально. Кстати, на практике не единожды такое наблюдал - сильно разные токи в цепи каждой батареи. Посилання на коментар Поділитися на інших сайтах More sharing options...
MaksymS Опубліковано: 14 вересня 2020 Поділитись Опубліковано: 14 вересня 2020 Последовательная цепь из АКБ и его Rвн. не то иное, как эквивалентная схема. Да. Так и меряйте напряжение на эквивалентной схеме, а не влезли внутрь схемы и что-то там пытаетесь намерять. Красным спецом выделил, чтобы было видно что это элемент модели. Ну так и вольтметр к модели подключите, а не внутрь модели. Что сложного-то? А, ну да, теория рассыпется. Meter 5 так и подключен - это то что видит оператор ОДИН! А вторые два тоже надо подключить к эквивалентной схеме каждого аккумулятора вцелом. Но тогда ваша теория рассыпется, поэтому вы этого не сделаете. А два других в реале подключить невозможно, но на то и моделька, что такое позволяет. У вас моделька подключения аккумуляторов через резисторы, а не эквивалент аккумулятора с внутренним сопротивлением. Переключите все вольтметры на эквивалентную схему аккумулятора и увидите где вы были неправы. Ток может быть разным, да. Напряжение... подключите правильно вольтметры и увидите. Посилання на коментар Поділитися на інших сайтах More sharing options...
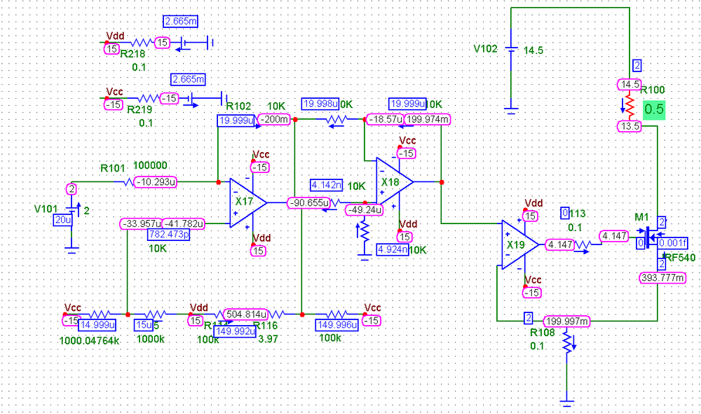
whisker Опубліковано: 14 вересня 2020 Поділитись Опубліковано: 14 вересня 2020 (змінено) Небольшое уточнение аккумуляторы при моделировании было бы точнее имитировать емкостью сколько-то там фарад (смотря какой аккумулятор). Пофигу, какой аккумулятор. Мы и так знаем, что акб большей емкости заряжаются большим током, или дольше. в модели условно два одинаковых. Да и особо динамика заряда не интересует, не хватало еще всякие экспоненты анализировать, тогда совсем утонем. Во-вторых, емкость - пассивный элемент, все равно надо добавлять источник напряжения. Источник же заряда — лучше сделать источником тока, нагруженным на некий «идеальный стабилитрон», а не источником напряжения. Вот схема. Точнее две с разной нагрузкой. Выкинул аккумы, вкинул нагрузочное сопротивление. При нагрузке 0,5 Ома и при нагрузке 5 Ом, ток в цепи нагрузки стоит как вкопанный и равен 2А. Чистейший источник тока! На замороченную левую часть не обращайте внимания. Хотелось чтобы численное значение напряжения в вольтах было равно току в нагрузке в амперах. Змінено 14 вересня 2020 користувачем whisker Посилання на коментар Поділитися на інших сайтах More sharing options...
whisker Опубліковано: 14 вересня 2020 Поділитись Опубліковано: 14 вересня 2020 Да. Так и меряйте напряжение на эквивалентной схеме, а не влезли внутрь схемы и что-то там пытаетесь намерять. Я для того и использую моделирование, чтобы увидеть то, что недоступно при реальном макетировании. А модель позволяет измерять напряжения между любыми двумя точками. За более чем 30 лет работы считаю возможность моделирования шикарнейшим инструментом, который позволяет проверить схему перед тем, как ее паять. Так что, меряю там, где считаю нужным. ОДИН! А вторые два тоже надо подключить к эквивалентной схеме каждого аккумулятора вцелом. Но тогда ваша теория рассыпется, поэтому вы этого не сделаете. Да? И я получу три вольтметра, соединенные параллельно. А для измерения напряжения между двумя точками достаточно одного. У вас моделька подключения аккумуляторов через резисторы, а не эквивалент аккумулятора с внутренним сопротивлением. Переключите все вольтметры на эквивалентную схему аккумулятора и увидите где вы были неправы. Моя эквивалентная модель - источник напряжения, соединенный последовательно с низкоомным резистором. Эквивалентную схему аккумулятора (ваш вариант) - в студию! Иначе не вижу смысла дальше вести дискуссию. Посилання на коментар Поділитися на інших сайтах More sharing options...
MaksymS Опубліковано: 14 вересня 2020 Поділитись Опубліковано: 14 вересня 2020 Я для того и использую моделирование, чтобы увидеть то, что недоступно при реальном макетировании. Вы меряете то чего нет в реальной жизни. А модель позволяет измерять напряжения между любыми двумя точками. Несуществующими при правильном подключении. Так что, меряю там, где считаю нужным. Иначе ваша теория рассыпется. Принято. И я получу три вольтметра, соединенные параллельно. ДА! ПАРАЛЛЕЛЬНОЕ СОЕДИНЕНИЕ! АЛЛИЛУЙЯ! Неужели удалось? Неужели они покажут одинаковое напряжение? Да ну не, не может быть. У нас же разные аккумуляторы, как это возможно-то при параллельном соединении? Эквивалентную схему аккумулятора (ваш вариант) - в студию! Меня вполне устраивает ваш - аккумулятор с резистором. Только это единое целое в одном корпусе и его параметры надо измерять в целом, а не кусками, которые вам выгодны чтобы смоделировать неизвестно что и зачем. Посилання на коментар Поділитися на інших сайтах More sharing options...
whisker Опубліковано: 14 вересня 2020 Поділитись Опубліковано: 14 вересня 2020 Вы меряете то чего нет в реальной жизни. Раз Вас устраивает моя модель - источник напряжения с последовательно соединенным резистором, то здесь можно измерить аж три напряжения: напряжение батареи без без учета падения на внутреннем сопротивлении, падение напряжения на внутреннем сопротивлении и их суммарное напряжение. Вы хотите сказать, что нет напряжения батареи, без учета падения на внутреннем сопротивлении? Иначе ваша теория рассыпется. Принято. Та падажжите! Причем здесь моя теория? Есть эквивалентная схема. Ее вполне реально раскатать на листке бумаги и расписать на основе законов Ома и Кирхгофа. Будет много формул. Но математический аппарат моделирующей программы хорошо и быстро это делает визуально. Насколько мне известно, в инженерных кругах схемы и модели - весомый аргумент. Меня вполне устраивает ваш - аккумулятор с резистором. Только это единое целое в одном корпусе и его параметры надо измерять в целом, а не кусками, ... Операционный усилитель в виде микросхемы - тоже единое целое. Его тоже измерять в целом прикажете? А там десятки транзисторов, резисторов. Как это все анализировать? ..., которые вам выгодны чтобы смоделировать неизвестно что и зачем. Мне известно, что и зачем я моделирую. Если Вам нет - увы. Про выгоду вообще мимо кассы. В чем моя выгода? Ветка ушла в другое русло, топикстартеру, это похоже уже не интересно, поэтому откланиваюсь. Честно говоря, больше всех меня удивил Иголкин, гуру по источникам питания с комментарием про источник тока и напряжения. В первых четырех схемах каскад операционник, эмиттерный повторитель с токоизмерительным резистором, заведенный в обратную связь - классическая схема источника тока. Радиоинженеру не увидеть такой явный признак, по меньшей мере странно. Ладно, спишем на лень и тяжелый понедельник. Спасибо за внимание. Посилання на коментар Поділитися на інших сайтах More sharing options...
standov Опубліковано: 14 вересня 2020 Автор Поділитись Опубліковано: 14 вересня 2020 без учета падения на внутреннем сопротивлении? нет батареи без внутреннего сопротивления. Электролит в тч внутреннее сопротивление, как только вы пытаетесь мерять напряжение без учета электролита вы меряете напряжение чего угодно только не на аккумуляторе Посилання на коментар Поділитися на інших сайтах More sharing options...
MaksymS Опубліковано: 14 вересня 2020 Поділитись Опубліковано: 14 вересня 2020 Вы хотите сказать, что нет напряжения батареи, без учета падения на внутреннем сопротивлении? Есть напряжение батареи на ХХ. Есть эквивалентная схема. Так и меряйте эквивалентную схему. Давайте я подключу вольтметр на резистор и отключу нагрузку и зарядку и буду утверждать что аккум разряжен в ноль, потому что напряжение ноль. А что - имею право, я воткнул вольтметр в кусок эквивалента и там показало ноль. Вывод - аккумулятор давно труп и подлежит утилизации, т.к. его ЭДС на ХХ равна 0 В. Но математический аппарат моделирующей программы хорошо и быстро это делает визуально. Математический аппарат прикрученный к некорректной схеме выдаст некорректный результат. Вы получили один некорректный результат, я вам выше привел другой некорректный результат абсолютно верных математических и физических формул. Операционный усилитель в виде микросхемы - тоже единое целое. Его тоже измерять в целом прикажете? А кто-то при моделировании измеряет напряжение на резисторе R3 транзистора Т4 внутренней схемы ОУ, которая на модели-то выглядит как треугольник с 3-5 выводами всего? Ну в здравом уме и трезвом рассудке. Принимают ОУ за "черный ящик" с заданными параметрами и ничего внутри этого ящика отдельно не меряют. Так и эквивалент аккумулятора это "черный ящик", внутри которого не нужно ничего фрагментарно измерять, ибо выйдет на выходе бред. А там десятки транзисторов, резисторов. Как это все анализировать? Если ОУ используется в какой-то схеме - анализируется его поведение как цельного элемента, а не что там на базе Т7 происходит внутри "черного ящика", особенно когда внутренней схемы ОУ в принципе нету обнародованной. Честно говоря, больше всех меня удивил Иголкин, гуру по источникам питания Потому что он тоже видит элементарную логическую ошибку в ваших схемах. Посилання на коментар Поділитися на інших сайтах More sharing options...
whisker Опубліковано: 14 вересня 2020 Поділитись Опубліковано: 14 вересня 2020 Есть напряжение батареи на ХХ. И что это меняет? Ну измерим на хх, измерим на разных нагрузках, путем таких манипуляций определим его внутреннее сопротивление. На второй батарее сделаем то же самое. Увидим некую разницу, существенную или нет, неважно, но она есть. Дальше все равно придется анализировать поведение с учетом разных значений R вн. Давайте я подключу вольтметр на резистор и отключу нагрузку и зарядку и буду утверждать что аккум разряжен в ноль, потому что напряжение ноль. А что - имею право, я воткнул вольтметр в кусок эквивалента и там показало ноль. Вывод - аккумулятор давно труп и подлежит утилизации, т.к. его ЭДС на ХХ равна 0 В. А давайте не делать из меня идиота. Если отключена нагрузка, источник напряжения висит в воздухе, ток в цепи не течет I= 0 . Если мерять напругу на резисторе, то коню понятно, что будет ноль. U = 0* Rвн =0. А мерять напругу только на резисторе, и что-то утверждать про ЭДС вообще за гранью понимания. Если бы подобными аргументами оперировал повар или юрист, я бы отнесся снисходительно. Но я же полагаю, что общаюсь с инженерами? Не? В модели же токи текут, поэтому падения напряжения можно измерять вполне обоснованно. Математический аппарат прикрученный к некорректной схеме выдаст некорректный результат. Вы получили один некорректный результат, я вам выше привел другой некорректный результат абсолютно верных математических и физических формул. Хорошо. Пусть это долбаное внутреннее сопротивление сидит в каждой батарее и они практически равны. И вот я в модель для анализа добавляю дополнительно два разных резистора, чтобы показать, что внутренние сопротивления отличаются и влияют на токи в цепях. Сути это не меняет. В контурах текут разные токи. Кстати, вариант с привнесенным сопротивлением легко воплотить даже на лабораторном стенде, без моделей, если так хочется. Собственно, и моделька делалась для того, чтобы по-быстрому увидеть, что два акб с разными внутренними сопротивлениями, включенные параллельно заряжаются не синхронно, не более того. А вредно это или нет, пусть каждый решает сам. Посилання на коментар Поділитися на інших сайтах More sharing options...
iiigolkin Опубліковано: 14 вересня 2020 Поділитись Опубліковано: 14 вересня 2020 Насколько мне известно, в инженерных кругах схемы и модели - весомый аргумент. Не раньше, чем согласуете сами модельки с оппонентами. Вам не кажется, что важно имитировать процесс заряда емкостью, но если кому-то показалось важно — то раз ваша модель более упрощенная, придется принять более сложную, и более адекватную. Ну это если б народ втянулся, но всем пох. Честно говоря, больше всех меня удивил Иголкин, гуру по источникам питания с комментарием про источник тока и напряжения. В первых четырех схемах каскад операционник, эмиттерный повторитель с токоизмерительным резистором, заведенный в обратную связь - классическая схема источника тока. Радиоинженеру не увидеть такой явный признак, по меньшей мере странно. Ладно, спишем на лень и тяжелый понедельник. Спасибо за внимание. Не помню, чтоб я об этом отписывался. Проверьте, впрочем — перечитать несложно, пара страниц всего. Как только увидел, что аккумуляторы у вас источниками напряжения моделируются — интерес не возник, я просто не стал рассматривать подробно, мы ж заряд рассматривали вроде бы, а где он тут моделируется? Отсюда и отсутствие интереса... И на случай, если что-то похожее еще захочется смоделировать — позвольте рекомендовать простенькую программку IC (sidelinesoft.com/ic/). Компоненты там идеальные, можно не всё (термодатчик на диоде/транзисторе не смоделируешь) — но для Вашего случая было бы удобно. Если захочется, конечно. Прелесть в том, что каждый может сам себе тоже скачать, установки не требует, и модельку загрузить и запустить, не изучая ничего нарочно — слишком просто пользоваться, чтоб нужно было изучать. Добавлено через 18 минут Собственно, и моделька делалась для того, чтобы по-быстрому увидеть, что два акб с разными внутренними сопротивлениями, включенные параллельно заряжаются не синхронно, не более того. А вредно это или нет, пусть каждый решает сам. в модельке они не «заряжались», то есть сам процесс именно заряда не был смоделирован. не то чтоб это опровергало или подтверждало чью-то логику, Вашу или ваших оппонентов — просто не продвинуло спор особенно, аргументом осталось то что и было до того, модель не помогла пока что. Немного помогу: проблема разных параллельных аккумуляторов в том, что если их износ сильно отличается — может статься неоптимальный график заряда у более сильного в какие-то моменты. Не уверен, но это нужно моделировать просто. То есть ток рассчитанный на два аккумулятора, по 0,1С на каждый — может достаться одному, к примеру, в количестве 0,15С в какой-то момент. При начале заряда это все равно (допустимый ток у полностью разряженного сильно больше), в конце, может быть, может как-то влиять... Так что если хотите все же доказать проблемность параллельного включения — на Вашем месте я б в эту сторону копал. Только не забывайте — идеальный балансир это как раз такой, что может обеспечить полный переток всей энергии заряда/разряда, то есть работать даже если один акк полностью сдох, в обрыве. А это как раз полная имитация параллельного включения с точки зрения самих акков. Еще бы лучше балансир по каждой банке конечно — это святой грааль для всех кто со свинцом работает. И в целом можно сказать, что цель — включить последовательно чтоб напряжение получить побольше, но со всеми остальными свойствами параллельного включения, касательно заряда/разряда. Короче, чем больше влияет балансир — тем ближе к параллельности. Посилання на коментар Поділитися на інших сайтах More sharing options...
MaksymS Опубліковано: 14 вересня 2020 Поділитись Опубліковано: 14 вересня 2020 Ну измерим на хх Получим напряжение без учета внутреннего сопротивления. Если отключена нагрузка, источник напряжения висит в воздухе, ток в цепи не течет I= 0 . Если мерять напругу на резисторе, то коню понятно, что будет ноль. U = 0* Rвн =0. А почему? Я же меряю аккумулятор с внутренним сопротивлением. А там вдруг - 0 В. Как так? Вы сами начали мерять кусок модели. Но померяли тот кусок который выгоден вам. А я померял который выгоден мне . Имею право, чтобы доказать вам, что вы меряете непойми что. А мерять напругу только на резисторе, и что-то утверждать про ЭДС вообще за гранью понимания. Ой, да ладно. Не хуже чем вы меряете типа напряжение на параллельных аккумуляторах зачем-то подключенных через резисторы. Где логика? Это за гранью понимания. Точнее понимание понятно - чтобы исказить результаты и доказать что параллелить акумуляторы вам не нравится. Но я же полагаю, что общаюсь с инженерами? Не? Так и что я неправильно написал? Вы померяли что вам выгодно, я померял что мне выгодно. Каждый остался при своем. Мерять в целом модель аккумулятора вы же не собираетесь? Вот и я пока буду мерять напряжение на резисторе при отсутствии тока в цепи. А че, имею право! Кусок модели взял и померял, подумаешь. В модели же токи текут, поэтому падения напряжения можно измерять вполне обоснованно. Ну вы пока не обосновали, почему считаете измерение куска модели аккумулятора равнозначным проведению измерений на живых аккумуляторах. внутренние сопротивления отличаются и влияют на токи в цепях На токи - влияют. Мораль - зарядный ток не должен превышать максимальный зарядный ток для одной батареи из параллельной сборки, для 100% безопасности при огромном разбросе параметров батарей. два акб с разными внутренними сопротивлениями, включенные параллельно заряжаются не синхронно По "принятой" емкости, току или напряжению? Вот как раз по напряжению они заряжаются строго синхронно. По остальным параметрам - нет. А в вашей схеме откуда-то взялся разброс напряжений при параллельном соединении. Посилання на коментар Поділитися на інших сайтах More sharing options...
Seva1964 Опубліковано: 14 вересня 2020 Поділитись Опубліковано: 14 вересня 2020 Только не забывайте — идеальный балансир это как раз такой, что может обеспечить полный переток всей энергии заряда/разряда, то есть работать даже если один акк полностью сдох, в обрыве. --- Мне представляется, что идеальный балансир это такой, который может обеспечить одинаковые потенциалы двух последовательных химических источников тока второго рода во всём диапазоне разрядных и зарядных токов. Другими словами, ну его в баню, такое устройство, которое может обеспечить полный переток всей энергии из живой батареи в сдохшую. Да ещё и так быстро (как это уже умеют самые лучшие "активники"), что пользователь сборки и глазом не успеет моргнуть 1 Посилання на коментар Поділитися на інших сайтах More sharing options...
iiigolkin Опубліковано: 14 вересня 2020 Поділитись Опубліковано: 14 вересня 2020 --- Мне представляется, что идеальный балансир это такой, который может обеспечить одинаковые потенциалы двух последовательных химических источников тока второго рода во всём диапазоне разрядных и зарядных токов. Другими словами, ну его в баню, такое устройство, которое может обеспечить полный переток всей энергии из живой батареи в сдохшую. Да ещё и так быстро (как это уже умеют самые лучшие "активники"), что пользователь сборки и глазом не успеет моргнуть да, если сдохшая проводит ток — лучше туда не перетекать. если же обрыв — другое дело, тогда будет именно что одинаковые потенциалы во всем диапазоне и так далее, несмотря что у одного последовательного акк. емкость С, а у второго 0. думаю, что правильный идеальный балансир должен отличать, куда перекачивает — то ли нагрузку помогает убитому звену питать, то ли питает само убитое звено, утечку его компенсируя. 1 Посилання на коментар Поділитися на інших сайтах More sharing options...
whisker Опубліковано: 14 вересня 2020 Поділитись Опубліковано: 14 вересня 2020 Не раньше, чем согласуете сами модельки с оппонентами. Дык к модели вопросов не было - оппонент не предложил своей и согласился с предложенной. Схему источника тока выложил. На фотошоп никто не жаловался, ибо легко могу выложить файл модели. Шонитак? Вам не кажется, что важно имитировать процесс заряда емкостью, но если кому-то показалось важно — то раз ваша модель более упрощенная, придется принять более сложную, и более адекватную. Ну это если б народ втянулся, но всем пох. Зачем? Не так сейчас интерес процесс заряда в динамике. Вообще заряд это штука достаточно статичная, можно долго пялиться на вольтметр и амперметр и видеть никак не меняющиеся значения. Собственно, хотел отобразить такие моменты. Так что анализ по постоянному току вполне достаточен. Не помню, чтоб я об этом отписывался. Проверьте, впрочем — перечитать несложно, пара страниц всего. Как только увидел, что аккумуляторы у вас источниками напряжения моделируются — интерес не возник, я просто не стал рассматривать подробно, мы ж заряд рассматривали вроде бы, а где он тут моделируется? Отсюда и отсутствие интереса... Та ладно, проехали. В литературе эквивалентная схема батарей рисуется собственно батарейкой с последовательным резистором. Не стал изобретать велосипед. Что есть акб - та же батарея, только с рекуперацией. в модельке они не «заряжались», то есть сам процесс именно заряда не был смоделирован. Если ток течет В аккумулятор, то, очевидно, что он заряжается. Если ток течет ИЗ аккумулятора, то очевидно, что он разряжается. Направления токов видны на скринах. Получим напряжение без учета внутреннего сопротивления. Чисто математически - нет. "Нагрузкой" аккумулятора является входное сопротивление вольтметра. Поэтому ток течет через сам акб, его внутреннее сопротивление и вольтметр. Поэтому некое падение напряжения на Rвн все же есть. Другое дело, что входное вольтметра - мегаомы, ток мизерный, падение на внутреннем тем более, так что им можно пренебречь. Но это не предмет спора. А почему? Я же меряю аккумулятор с внутренним сопротивлением. А там вдруг - 0 В. Как так? Вы сами начали мерять кусок модели. Но померяли тот кусок который выгоден вам. А я померял который выгоден мне . Имею право, чтобы доказать вам, что вы меряете непойми что. Подождите, Вы меряете "аккумулятор", а цитата гласит, что таки напряжение на резисторе, в цепи где не течет ток: Сообщение от MaksymS Давайте я подключу вольтметр на резистор и отключу нагрузку и зарядку и буду утверждать что аккум разряжен в ноль, потому что напряжение ноль..... Я же меряю напряжение на клеммах АКБ минус падение напряжение на его Rвн. Мне интересна чистая напруга, без примесей. Так и что я неправильно написал? Вы померяли что вам выгодно, я померял что мне выгодно. Каждый остался при своем. Мерять в целом модель аккумулятора вы же не собираетесь? Вот и я пока буду мерять напряжение на резисторе при отсутствии тока в цепи. А че, имею право! Кусок модели взял и померял, подумаешь. Ну вы пока не обосновали, почему считаете измерение куска модели аккумулятора равнозначным проведению измерений на живых аккумуляторах. То есть ВЫ меряете что-попало ради того, чтобы мне насолить? Так это какая-то софистика. Торгуетесь, выгодно- не выгодно. Да мне плевать, пусть как хотят так и используют. Просто хотел показать, что различие во внутренних сопротивлениях существенно влияет на токи в цепях при таком подключении. Специально для вас перерисовал модель, внедрив дополнительные сопротивления, а "Ваши" оставил внутри, не трогая их. К счастью или к сожалению, симулятор все равно проставил потенциалы во всех точках. Поэтому это напряжение все равно измерено или вычислено. Посилання на коментар Поділитися на інших сайтах More sharing options...
MaksymS Опубліковано: 14 вересня 2020 Поділитись Опубліковано: 14 вересня 2020 Подождите, Вы меряете "аккумулятор", а цитата гласит, что таки напряжение на резисторе, в цепи где не течет ток: Кусок модели аккумулятора. Как и вы. Но другой кусок . Я же меряю напряжение на клеммах АКБ минус падение напряжение на его Rвн. Я же меряю напряжение на клеммах АКБ минус падение напряжение на его Rвн. Зачем? Чтобы мне насолить тем что никогда не будет в жизни? То есть ВЫ меряете что-попало ради того, чтобы мне насолить? Чтобы вы поняли что ваши замеры не могут ничего показать адекватного. Просто хотел показать, что различие во внутренних сопротивлениях существенно влияет на токи в цепях при таком подключении. А показали что разные напряжения почему-то. С токами я и не спорил. Специально для вас перерисовал модель, внедрив дополнительные сопротивления Предпочитаю подключать аккумуляторы проводами достаточного сечения, чтобы не возникало сильного падения напряжения. А при заряде так и вовсе четырехпроводку использую когда есть настроение. Посилання на коментар Поділитися на інших сайтах More sharing options...
iiigolkin Опубліковано: 14 вересня 2020 Поділитись Опубліковано: 14 вересня 2020 Зачем? Не так сейчас интерес процесс заряда в динамике. Вообще заряд это штука достаточно статичная, можно долго пялиться на вольтметр и амперметр и видеть никак не меняющиеся значения. Собственно, хотел отобразить такие моменты. Так что анализ по постоянному току вполне достаточен. речь идет не о заряде а о процессе зарядки по названию и определению он не статичен вы выбрали некую произвольную рабочую точку которую анализировали но не факт, что попали бы в эту точку если б адекватно моделировали процесс и ради Б-га, если мы все еще о процессе зарядки — то не нужно ставить в модель акков источник напряжения, а можно только емкость (на самом деле это несколько емкостей, со своими утечками и внутренними сопротивлениями, есть и нелинейные элементы в той модели, но взять хотя бы доминирующую емкость, то есть его «С», утечку рассчитать на 3 месяца разряда, а внутреннее сопротивление, которое на самом деле меняется от разряженного до заряженного — взять постоянным... что тоже не очень корректно, но ХЗ что тут уже делать для точности... разве предположить только, что меняться будет по одному закону...) например — если два параллельных аккумулятора разрядились медленно то их напряжения уравнялись. Вы начинаете заряжать с одинаковых напряжений, пусть две разные емкости с разными внутренними сопротивлениями, но соединенные параллельно — разве не хочется посмотреть поточнее, как это будет? ну например: у кого меньше внутреннее сопротивление — у того емкость больше. и наоборот. тогда постоянные времени могут оказаться и равны, верно? но тогда и напряжения на емкостях будут изменяться синхронно, не правда ли? чтоб не задавать кучу подобных вопросов — когда речь идет о динамическом процессе, то в динамике и нужно моделировать, благо в компьютере процессы, что идут сутками — и то можно просмотреть за секунды, а график все одно на экран поместится... 1 Посилання на коментар Поділитися на інших сайтах More sharing options...
Seva1964 Опубліковано: 15 вересня 2020 Поділитись Опубліковано: 15 вересня 2020 речь идет не о заряде а о процессе зарядки --- Мне кажется, что вы доказываете друг другу справедливость формулы С=С1+С2 для параллельного соединения. И уже практически доказали Посилання на коментар Поділитися на інших сайтах More sharing options...
standov Опубліковано: 15 вересня 2020 Автор Поділитись Опубліковано: 15 вересня 2020 И про бизнес - микроватт в почту не отвечает, в телефон не отвечает ) Придется брать что подороже, какие есть еще варианты приятных активных балансиров? UPD попробую H11 - есть призрачная надежда что там по блутусу какой-то простой протокол и получится его расковырять до интерграции в смартхоум Посилання на коментар Поділитися на інших сайтах More sharing options...
Dalet Опубліковано: 15 вересня 2020 Поділитись Опубліковано: 15 вересня 2020 И про бизнес - микроватт в почту не отвечает, в телефон не отвечает ) Придется брать что подороже, какие есть еще варианты приятных активных балансиров? тока не нужно ругаться что иногда блютуз подвисает, он там совсем молодой, первая поставка, еще напильником дотачивают. Посилання на коментар Поділитися на інших сайтах More sharing options...
standov Опубліковано: 15 вересня 2020 Автор Поділитись Опубліковано: 15 вересня 2020 тока не нужно ругаться что иногда блютуз подвисает начинается ))) Посилання на коментар Поділитися на інших сайтах More sharing options...
Dalet Опубліковано: 15 вересня 2020 Поділитись Опубліковано: 15 вересня 2020 начинается ))) а шо Вы думали, шо так все просто, тут вон гуру не могут в формулах разобраться, а вы от китайцев хотите чтобы все было как по маслу. Э нет, "винда" она и в китае "винда". ХЗ. вроде работает, а иногда куда-то уходит))). Может через годик, допилят Посилання на коментар Поділитися на інших сайтах More sharing options...
standov Опубліковано: 15 вересня 2020 Автор Поділитись Опубліковано: 15 вересня 2020 а шо Вы думали, шо так все просто, тут вон гуру не могут в формулах разобраться, а вы от китайцев хотите чтобы все было как по маслу. Э нет, "винда" она и в китае "винда". ХЗ. вроде работает, а иногда куда-то уходит))). Может через годик, допилят вот шо просто точно не думал )) будем посмотреть, сервер автоматизации у меня линуксовый, думаю там еще веселее будет Посилання на коментар Поділитися на інших сайтах More sharing options...
Dalet Опубліковано: 15 вересня 2020 Поділитись Опубліковано: 15 вересня 2020 вот шо просто точно не думал )) будем посмотреть, сервер автоматизации у меня линуксовый, думаю там еще веселее будет Ну мож у меня так потому что три штуки висит и они друг другу мешают Посилання на коментар Поділитися на інших сайтах More sharing options...
iiigolkin Опубліковано: 15 вересня 2020 Поділитись Опубліковано: 15 вересня 2020 а шо Вы думали, шо так все просто, тут вон гуру не могут в формулах разобраться а не надо начинать разбираться в формулах когда не нужны формулы и все очевидно это способ запутаться и других запутать Посилання на коментар Поділитися на інших сайтах More sharing options...
Seva1964 Опубліковано: 15 вересня 2020 Поділитись Опубліковано: 15 вересня 2020 И про бизнес - микроватт в почту не отвечает, в телефон не отвечает ) --- Похоже, наши от всей души его поддержали и поощрили. А то, понимаешь, делают в Украине всего на 6А аж за $10, когда есть же китайские на целый Ампер и всего лишь по $37. Да ещё и с вот этим вот, крайне необходимым голубым зубом, да UPD попробую H11 - есть призрачная надежда что там по блутусу какой-то простой протокол и получится его расковырять до интерграции в смартхоум --- А старшая версия, на 48В, позволяет подключить сначала две новые батареи к инвертору, и потом последовательно воткнуть ещё две старые. Тогда есть возможность полностью использовать ресурс изношенных АКБ, но придётся существенно ограничить зарядный ток и мощность полезной нагрузки. Посилання на коментар Поділитися на інших сайтах More sharing options...
Рекомендовані повідомлення
Створіть акаунт або увійдіть у нього для коментування
Ви маєте бути користувачем, щоб залишити коментар
Створити акаунт
Зареєструйтеся для отримання акаунта. Це просто!
Зареєструвати акаунтУвійти
Вже зареєстровані? Увійдіть тут.
Увійти зараз