Dmode Опубліковано: 5 лютого 2015 Поділитись Опубліковано: 5 лютого 2015 Автоматическим. Идея простая - первый контактор переключается между фазой 2 (нормально замкнутый контакт) и выходом РН фазы 1 (нормально разомкнутый), а второй между выходом первого (нормально замкнутый контакт) и фазой 3 (нормально разомкнутый контакт). Питание на катушку второго контактора подается от РН фазы 3. Т.о. если РН его отключит, то нагрузка переключится на первый контактор, если же с фазой 3 все ок, то питание будет идти от нее. В свою очередь питание на катушку первого контактора подается от РН фазы 2. Т.е. пока РН фазы 2 включено (т.е. на этой фазе все ок) нагрузка будет питаться от второй фазы, если же РН по фазе два отключится, то нагрузка будет переброшена на выход РН по фазе 1. Могу схемку вечерком набросать. Интересная идея. Но новатек наверное будет дешевле чем по контактору на каждую фазу. 1 Посилання на коментар Поділитися на інших сайтах More sharing options...
StNick Опубліковано: 5 лютого 2015 Поділитись Опубліковано: 5 лютого 2015 Судя по Вашим таблицам жилу 4мм2 автомат 16А легко защитит. И чем толще кабель тем легче он это будет делать 1 Посилання на коментар Поділитися на інших сайтах More sharing options...
Vikctor Опубліковано: 5 лютого 2015 Автор Поділитись Опубліковано: 5 лютого 2015 Ну самый прямой путь это сгруппировать комнаты. Я у себя на втором этаже тот же свет сгруппировал в четырех комнатах попарно и вместо 4х АВ получил два. Согласен, можно так сделать. Просто экономия получится никакая. Однополюсный АВ10А тип В стоит около 60грн. ИМХО, нарисуйте все по максимуму, а потом подумайте где можно "ужаться" с минимальными потерями в комфорте/надежности и удобства в ремонте. Да я пытаюсь сейчас резать, но пока вижу лишь три 2р АВ перед 1ф Зубрами. Можно объединить освещение и розетку чердака на один АВ10А. Может я той розеткой и пользоваться никогда не буду. Но опять же экономия смешная получается. Экономия может получиться на УЗО, но это уже экономия на безопасности, а мне такой вариант не нравится. Сократив кол-во УЗО, я рискую получить периодические отключения больших групп. Потеряю в комфорте. Можно отказаться от селективного УЗО в водном щите (экономия уже поприличнее), но как представлю, что из-за этой экономии когда-нибудь придётся менять вводный кабель на обжитом уже участке... Подумаю ещё насчёт разрядника. Как-то пока противоречивые отзывы о них у электриков. Могу схемку вечерком набросать. Если несложно, то набросайте когда время будет. Прочёв Ваше описание, понял окончательно, что электриком мне не стать...Это впрочем не помешает мне обойтись без профуслуг в доме. Просто когда профи выдумывает и реализует сложные схемы, мне придётся прибегнуть к простым, но возможно более затратным. Вариант Новатека, предложенный Dmode, мне реализовать легче. Могу лишь добавить, чтобы использовать один и тот же кабель для питания хоз. блока и подачи питания от генератора обратно в дом Вам нужно: 1. Чтобы Вы могли отключить ввод от сети. 2. Чтобы Вы могли подключить генератор к линии в хоз блоке. И то и то легко реализуемо, но в профильной ветке мне тоже посоветовали 2 отдельных кабеля. Придётся пихать в ПНД гильзу кроме 5 жильного ещё и 3 жильный кабель. Для генератора думаю обычного ВВГ 3*2,5мм2 хватит. Я бы у себя так не делал. Убедительно, сделаю как положено. А про повышенный расход бензина не понял. Не обращайте внимание. Физика не была моим любимым предметом в школе. Мне больше нравится решение когда есть возможность запитать все, и при необходимости, не нужные в данный момент линии, можно лекго отключить. Я просто не был уверен, что можно безболезненно отрубить ненужные фазы при работе генератора, раз уж он раздаёт эл-энергию и на них. Посилання на коментар Поділитися на інших сайтах More sharing options...
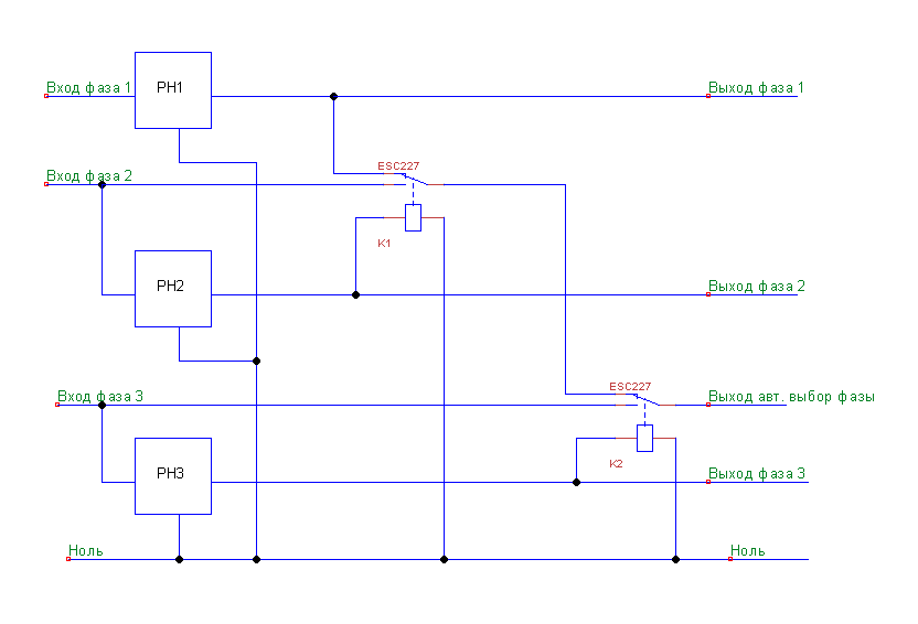
sov1178 Опубліковано: 5 лютого 2015 Поділитись Опубліковано: 5 лютого 2015 Но новатек наверное будет дешевле чем по контактору на каждую фазу. Если брать контакторы Хагер ESC227 то выходит по 257грн/шт., новатек 700грн. Т.е. экономия есть (200грн), но революции не вышло. Если несложно, то набросайте когда время будет. Как-то так: Придётся пихать в ПНД гильзу кроме 5 жильного ещё и 3 жильный кабель. Для генератора думаю обычного ВВГ 3*2,5мм2 хватит. Возможно если взять 3х жильный кабель плоский это будет легче сделать. 2.5мм2 для генератора маловато, я бы меньше 4мм2 не ставил - тут ведь не только максимальный ток который выдерживает кабель важен, а еще и падение напряжения на нем (обычно линия к генератору довольно длинная выходит). Смотрите, пусть до генератора идет 40м кабеля, при сечении 2.5мм2 общее сопротивление жил будет 2 * 40м * 7.41Ом/км / 1000м = 0.6Ом. Пусть нагрузка 3кВт, ток в линии будет около 15А, падение напряжения 15А * 0.6Ом = 9В. Вроде как и не много, но и не мало - с 4мм2 было бы однозначно красивее, да и вдруг генератор захочется 5кВт? 2 Посилання на коментар Поділитися на інших сайтах More sharing options...
Vikctor Опубліковано: 5 лютого 2015 Автор Поділитись Опубліковано: 5 лютого 2015 Если брать контакторы Хагер ESC227 то выходит по 257грн/шт., новатек 700грн. Т.е. экономия есть (200грн), но революции не вышло. Спасибо за наглядную схему. Экономить 200грн ради такой сложной коммутации не буду. Хирург сказал в морг Dmode сказал новатек, значит новатек. пусть до генератора идет 40м кабеля На вскидку не более 20м, но с аргументами согласен. Будет от генератора 3*4мм2. 1 Посилання на коментар Поділитися на інших сайтах More sharing options...
AlexNaymk Опубліковано: 5 лютого 2015 Поділитись Опубліковано: 5 лютого 2015 дешевле в макдональдс съездить:D, ну или куда-то в кафешку/ресторашку. Я бы дополз до мангала во дворе :D 1 Посилання на коментар Поділитися на інших сайтах More sharing options...
S1LENCE Опубліковано: 6 лютого 2015 Поділитись Опубліковано: 6 лютого 2015 Віктор, а можна ще одне питання по каналізації? З"єднання труб - Ви просто вставляли одну трубу в іншу чи садили на клей? Сантехнічний скотч - він так і називається? Не можу в епіцентрі такий знайти... Посилання на коментар Поділитися на інших сайтах More sharing options...
Vikctor Опубліковано: 6 лютого 2015 Автор Поділитись Опубліковано: 6 лютого 2015 З"єднання труб - Ви просто вставляли одну трубу в іншу чи садили на клей? Вставляв одну в іншу, але це було не просто. Навіть рясно змастив гумки проф. мастилом, доводилося прикладати чималі зусилля, щоб вставити їх на потрібну глибину. Клей і навіть силікон не повинні використовуватися. По-перше у труб (особливо довгих) повинна залишатися можливість для зрушень в місцях з'єднання, по-друге це безнапірні траси і гумових ущільнювачів в місцях з'єднання більш ніж достатньо. Скотч використовував за рекомендацією Korni. Це недорого, але додає механічної міцності з'єднанням. Наскільки я розумію - це чиста перестраховка, але на фото його робіт сделанно саме так. Сантехнічний скотч - він так і називається? Не можу в епіцентрі такий знайти... Korni рекомендував фольгований армований. У Епікі такі точно є, але вдвічі дорожче, ніж в інтернет магазині. Проблема в тому, що ніхто не бажав продати 8шт 40м мотків. Всім подавай замовлення машинними нормами. У мене збереглися телефони київських продавців, які не страждають на гігантизм, але не знаю - чи працюють досі. 0500714910, 0674484209 2 Посилання на коментар Поділитися на інших сайтах More sharing options...
Игореха Опубліковано: 6 лютого 2015 Поділитись Опубліковано: 6 лютого 2015 Ну лично я в прошлом году интересовался в двух эпиках этим скотчем. Его там не было, так же как и технического вазелина. Посилання на коментар Поділитися на інших сайтах More sharing options...
Vikctor Опубліковано: 6 лютого 2015 Автор Поділитись Опубліковано: 6 лютого 2015 Ну лично я в прошлом году интересовался в двух эпиках этим скотчем. Его там не было, так же как и технического вазелина. Обманул. Скотч видел и вижу сейчас в Олди, а вазелин (французский Geberit по 250мл) осенью видел в Новой линии. Посилання на коментар Поділитися на інших сайтах More sharing options...
sov1178 Опубліковано: 6 лютого 2015 Поділитись Опубліковано: 6 лютого 2015 а вазелин (французский Geberit по 250мл) У нас в Эпике он всегда был, причем даже в разных упаковках. Посилання на коментар Поділитися на інших сайтах More sharing options...
trik Опубліковано: 6 лютого 2015 Поділитись Опубліковано: 6 лютого 2015 Обманул. Скотч видел и вижу сейчас в Олди, а вазелин (французский Geberit по 250мл) осенью видел в Новой линии. Шмат сала не замінить французький вазелін? 3 Посилання на коментар Поділитися на інших сайтах More sharing options...
blacktigra Опубліковано: 6 лютого 2015 Поділитись Опубліковано: 6 лютого 2015 Шмат сала не замінить французький вазелін? Только если копченое. :D Я смазывал моющим средством для посуды. 1 Посилання на коментар Поділитися на інших сайтах More sharing options...
Vikctor Опубліковано: 6 лютого 2015 Автор Поділитись Опубліковано: 6 лютого 2015 (змінено) У нас в Эпике он всегда был, причем даже в разных упаковках. У нас тоже раньше был, а сейчас не вижу. А в Новой линии есть и сейчас. И там ещё есть редкий зверь (больше нигде не видел) - пастообразная смесь для паковки (вместо фуги или пакли.) Шмат сала не замінить французький вазелін? Не пробовал, да я и не искал сложных путей в стройке сознательно. Вижу, что многие добавляют в бетонную смесь Фэри, а я ей посуду мою. В смесь же предпочитаю пластификаторы добавлять, причём из мерных ёмкостей, а не на глаз. Я смазывал моющим средством для посуды. Я заметил, что натянуть (одеть) несмазанные трубы со сверхусилием возможно, а вот снять через время - без шансов. Не уверен, что моющее сохраняет свои свойства длительно. Змінено 6 лютого 2015 користувачем Vikctor 4 Посилання на коментар Поділитися на інших сайтах More sharing options...
Vikctor Опубліковано: 8 лютого 2015 Автор Поділитись Опубліковано: 8 лютого 2015 Резал всё жёстко, по-максимуму. Итого в ГРЩ в топочной по-минимуму 83 места, а ведь ещё не учтены клеммники для коммутации. Думаю нужно рассчитывать на 100 мест для возможности роста и непредвиденных моментов. Значит в максимального размера шкаф на 72 места от Hager мои хотелки не влазят. Придётся либо покупать два на 48 модулей (благо их можно соединить), либо заморочиться с наборным от АВВ, как ваяет Dmode. Второй вариант наверное дороже, да и дверку нужно придумывать. Пока в запланированную стоимость автоматики влажу легко. По моим прикидкам всё наполнение ГРЩ вместе со щитами около 15тыс.грн. (без скидок.) Ещё 2-3тыс. уйдёт на шинки соединительные и для N/PE проводников, клеммники, установочные кабели ПВ-3 4-6мм2, наконечники НШВИ и НШВИ-2, держатели проводов, маркеры для кабелей и т.п. При нанешнем курсе в ранее обозначенную штуку для щита влезет даже какой-никакой UPS. Правда с последним девайсом придётся повозиться с выбором. Пробовал ненадолго углубиться в это дело, пока не встретил высказывание видимо отчаявшегося уже в выборе форумчанина: "да я себе жену легче выбирал!!!" Ну и собственно откорректированная (надеюсь окончательно) схема: s7.postimg.org/sywfs3rcb/image.png' alt='image.png'> [/url][/img] %5Burl=http%3A//postimage.org/%5D%5Bimg%5Dhttps://s16.postimg.org/5xmlerox1/image.png [/img] 3 Посилання на коментар Поділитися на інших сайтах More sharing options...
Dima75230 Опубліковано: 8 лютого 2015 Поділитись Опубліковано: 8 лютого 2015 Ну лично я в прошлом году интересовался в двух эпиках этим скотчем. Его там не было, так же как и технического вазелина. Полно его в Эпике, и всегда там был. Просто он находится не в сантехническом отделе, а каждый год мигрирует по другим разным. Там где герметики и клеи, потом там где кровельные и водосточные материалы, потом был там где дымоходы. Его ищё называют алюминиевый армированный. Про то, что его ещё кличут сантехническим узнал в этой ветке. Лично я им обматываю теплоизоляцию дымоходов. Посилання на коментар Поділитися на інших сайтах More sharing options...
Игореха Опубліковано: 8 лютого 2015 Поділитись Опубліковано: 8 лютого 2015 Полно его в Эпике, и всегда там был. ХЗ. Я спрашивал непосредственно у персонала. ПС Во многих Эпках ассортимент немного отличается. Возможно есть в тех, в которых смотрели вы. Я бываю только в двух ближайших к себе. Посилання на коментар Поділитися на інших сайтах More sharing options...
Vikctor Опубліковано: 8 лютого 2015 Автор Поділитись Опубліковано: 8 лютого 2015 Его ищё называют алюминиевый армированный. Про то, что его ещё кличут сантехническим узнал в этой ветке. Лично я им обматываю теплоизоляцию дымоходов. Вот заставили же вспоминать этот скотч. Порылся по сусекам памяти и почты и всё вспомнил. Я не покупал фольгированный (алюминиевый или как ещё) потому что решил, что это неоправдано дорого и не нужет такой для канальи. Выбрал армированный полипропиленовый повышенной толщины. Прилипающая способность у него была потрясная. Разорвать руками без ножа - не реально. i.piccy.info/i9/36e97a2df125868681f698e0ac543431/1423399074/161800/803593/skotch_santekhnycheskyi_800.jpg' alt='skotch_santekhnycheskyi_800.jpg'>[/img] 4 Посилання на коментар Поділитися на інших сайтах More sharing options...
Riser Опубліковано: 12 лютого 2015 Поділитись Опубліковано: 12 лютого 2015 Нет рубильника на вводе. Конечно можно вместо этого использовать АВ, но это не есть хорошо. УЗО 16/10 на розетки душа и ванной без защиты по току. Или ток ограничить на АВ или увеличить ток УЗО до 25 А по АВ выше. Селективное УЗО 63А при вводном автомате в 40А Связка УЗО и АВ на индукционку заменить на ДА плюс УЗО выбрано 63А при АВ только 16А. Холодильник и микроволновка без УЗО. Лучше поставить ДА в таком случае. АВ 16А на замок калитки явно завышен. Необходимо проверить по типу замка. Скорее всего можно объединить с линией домофон. Две линии подарка и охрана объединить в одну. ОПС это один девайс с разными датчиками. Нет смысла ставить ОПС под UPS так как у него свой бесперебойник. Все влажные помещения я бы выводил в отдельную группу и ставил под УЗО 10мА. UPS при этой схеме - явно надо ограничить хотелки. 1,5 кВт явно недостаточно. Онлайн UPS при больших мощностях это роскош. АКБ умирают намного быстрее. Лучше офф-лайн с малым временем переключения. Подключение бесперебойника должно быть через перекидной рубильник. Генератор подключен через перекидной рубильник. Эта схема не дает использовать АВР. Только ручное вкл/выкл. Так же перед включением генератора в сеть вам надо будет отключать второстепенную нагрузку. Или мощность ДГ должна соответствовать суммарной нагрузке дома. К тому же я бы включал его после UPS 1 Посилання на коментар Поділитися на інших сайтах More sharing options...
goga777 Опубліковано: 12 лютого 2015 Поділитись Опубліковано: 12 лютого 2015 (змінено) Ну и собственно откорректированная (надеюсь окончательно) схемаУЗИП в топку....все верно пара тройка коммутационных импульсов в месяц - это как минимум (не молния) без проблем доберутся до каждого конечного прибора. Но также хочу вас успокоить, данные импульсы не убьют их моментально, просто их ресурс уменьшится на 30-35% Змінено 12 лютого 2015 користувачем goga777 Посилання на коментар Поділитися на інших сайтах More sharing options...
Vikctor Опубліковано: 12 лютого 2015 Автор Поділитись Опубліковано: 12 лютого 2015 Нет рубильника на вводе. Конечно можно вместо этого использовать АВ, но это не есть хорошо. В последней, опубликованной здесь схеме нету даже АВ на вводе. Думал отключать всю нагрузку ГРЩ при необходимости селективным УЗО. Но недавно узнал почему так делать нельзя: У автомата есть дугогасительные контакты и дугогасительные камеры - им можно выключать цепи под нагрузкой. У УЗО обычно нет защиты от дуги - при отключении индуктивной нагрузки контакты могут повредиться. Тестирование УЗО проводится со снятой нагрузкой. Так что АВ на вводе придётся вернуть. Читал недавно высказывание этого же форумчанина (с прикреплённой таблицей из каталога по-моему Шнайдер), что АВ рассчитан на включение/выключение в кол-ве 10-20тыс. раз. Мне достаточно. УЗО 16/10 на розетки душа и ванной без защиты по току. Или ток ограничить на АВ или увеличить ток УЗО до 25 А по АВ выше. Увы, но в Украинском каталоге Хагер нет УЗО с характеристиками 25А/10мА. Поэтому либо устанавливать АВДТ с подобной хар-кой (ради 3 потребителей не хочется), либо поставить УЗО 16А/10мА в цепи после соседнего на схеме УЗО 40А/30мА. Либо просто не заморачиваться во влажных помещениях с 10мА УЗО. Тем более что это скорее тенденция для продвинутых электриков, стремящихся к повышенной безопасности, чем реальная необходимость. Никакими НПА ток утечки УЗО 10мА для мокрых помещений не предписан. Селективное УЗО 63А при вводном автомате в 40А Неоднократно читал, что ограничение по току для УЗО явно не самая главная характеристика. И опять же неоднократно читал, что УЗО должно быть на ступень выше по сравнению с вышестоящим АВ. Самым продвинутым застройщикам электрики вообще предлагают ставить все УЗО на 63А. Связка УЗО и АВ на индукционку заменить на ДА плюс УЗО Почему? Масло маслянное получается. Холодильник и микроволновка без УЗО. Лучше поставить ДА в таком случае. Холодильник и морозилка без УЗО. У них один кабель. Ставить их под УЗО или АВДТ не буду. Выбор осознанный и основан на рекомендациях процетированного выше форумского гуру электрики. Микроволновка под УЗО. АВ 16А на замок калитки явно завышен. Необходимо проверить по типу замка. Скорее всего можно объединить с линией домофон. Спасибо за рекомендацию. Здесь я и сам не был уверен. АВ подбирал скорее по сечению кабеля. Две линии подарка и охрана объединить в одну. ОПС это один девайс с разными датчиками. Нет смысла ставить ОПС под UPS так как у него свой бесперебойник. Полностью согласен. Как раз накануне читал об этом. Может ещё подскажете какой обычно номинал АВ используется для ОПС? Нигде пока не нашёл рекомендаций. Все влажные помещения я бы выводил в отдельную группу и ставил под УЗО 10мА. Всё что "включается" в санузле/ванной и так на схеме в отдельной группе и под УЗО 10мА. Освещение с выключателями снаружи влажных помещений по идее в этом не нуждается. UPS при этой схеме - явно надо ограничить хотелки. 1,5 кВт явно недостаточно. На нём весь свет для возможности выбора - какой и где включать при необходимости, котёл с насосами, ОПС (понял уже что нужно вывести), электрический замок калитки. Пару розеток тоже есть, но пользоваться ими под УПСом не планирую. Они скорее на линии УПСа, чтобы запитать эту линию от генератора при длительных отключениях. Онлайн UPS при больших мощностях это роскош. АКБ умирают намного быстрее. Лучше офф-лайн с малым временем переключения. Я уже понимаю что выбор типа и вида УПСа предстоит нелёгкий. Приличный офф-лайн тоже не 3 копейки стоит. Единственная радость, что аккумуляторы можно попроще выбрать. Я вообще к таким ценам на УПС не готов и думаю, что легко обойдусь и без него. Сейчас в квартире как-то обходимся. Подключение бесперебойника должно быть через перекидной рубильник. Тогда это совсем не удобно и можно с таким же успехом включать генератор. Генератор подключен через перекидной рубильник. Эта схема не дает использовать АВР. Только ручное вкл/выкл. АВР не планируется никогда. Генератор, если появится, то включаться будет лишь в самых чрезвычайных ситуациях. У меня вообще при изучении электрики создаётся впечатление, что дома себе строит самая изнеженная часть социума. Для меня ИБП, генератор, рециркуляция (это уже из ОВК) вовсе не являются необходимым набором опций хорошего дома. А например терраса, баня, мастерская, камин, свои сад, газон, парковка - для меня весомые преимущества дома перед квартирой. А с этой автономностью... Киевляне строят дома в том числе в красивых местах вдали от цивилизации и стремятся обезопасить от гарантированных траблов с частыми отключениями эл-ва. А профи электрики привили такую необходимость и остальным застройщикам, у которых может вообще раз в год эл-во пропадает... Так же перед включением генератора в сеть вам надо будет отключать второстепенную нагрузку. Да конечно. По двум другим фазам достаточно отключить лишь по одному двухфазному АВ перед Зубрами. А также четырёхполюсное АВ на вводе в ГРЩ. Тут возникают другие вопросы для реализации возможности использования генератора. Как при отсутствии АВР узнать, что эл-во в сети подали и пора глушить генератор? Не бегать же с электрической отвёрткой к разобранному щитку и переодически мониторить фазы... Кроме того ставит в тупик такое высказывание специалиста: Обычно, при подключении генератора ноль не разрывается - один из выходов генератора жестко садится на городской ноль, второй при этом автоматически становится фазой. Этому вопросу была посвящена большая дискуссия на форуме, практики предлагали именно такой вариант Заменить первый АВ в ГРЩ на трёхполюсный не проблема. Но тогда получается нужно выбрасывать селективное УЗО из схемы (оно же рвёт ноль) и вероятно использовать не 4, а 3-полюсный переключатель ввода резерва? Таким образом ноль от вводного кабеля сразу идёт на главную нулевую шину и минуя переключатель ввода резерва на генератор. Правильно понимаю? К тому же я бы включал его после UPS Не получится после УПС. Теоретически при том подключении генератора, что на схеме я смогу запитать при необходимости абсолютно любого потребителя, а если после УПСа, то только ограниченное кол-во (даже без холодильника/морозилки). И опять же с непрерывным нулём так глубоко на схеме врядли получится запитать генератор. Вобщем жду рекомендаций от всех желающих высказаться с тем чтобы добить уже схему и составить спецификацию. Добавлено через 5 минут УЗИП в топку....все верно Вот так и знал, что заметите.))) Пока решение не окончательное. Мне просто не удавалось наглядно и понятно прорисовать пучёк проводов на схеме, а выбросил разрядник и всё получилось. Его присутствие в щите зависит от того, какую систему заземления мне удастся реализовать. Dmode выкладывал в теме о своём щите ссылки на обсуждение на форумхаусе УЗИП при системе ТТ. Мнения специалистов ооочень неоднозначное. Многие считают отсутствие разрядника меньшим злом, чем присутствие. Если удастся реализовать TN-C-S, то УЗИПу быть. 1 Посилання на коментар Поділитися на інших сайтах More sharing options...
goga777 Опубліковано: 12 лютого 2015 Поділитись Опубліковано: 12 лютого 2015 итают отсутствие разрядника меньшим злом, чем присутствие. Если удастся реализовать TN-C-S, то УЗИПу быть. Мнения специалистов ооочень неоднозначное значит такие специалисты, в данный момент принимаются европейские EN которые регламентируют обязательное применение УЗИП Посилання на коментар Поділитися на інших сайтах More sharing options...
sov1178 Опубліковано: 12 лютого 2015 Поділитись Опубліковано: 12 лютого 2015 УЗО выбрано 63А при АВ только 16А. Селективное УЗО 63А при вводном автомате в 40А Вот если бы наоборот, то да, а в чем здесь проблема? UPS при этой схеме - явно надо ограничить хотелки. 1,5 кВт явно недостаточно. Там почти все освещение - поставить светодиодные лампочки и нагрузка будет мизерной. Единственный момент розетки, которые сидят на УПСе - их нужно будет как-то обозначить, чтобы не включать туда большую нагрузку. У меня подобная схема, розетки я подключу через перекидной рубильник, чтобы можно было подать на них напряжение от УПСа при необходимости, а остальное время использовать их, как полноценные обычные розетки. Добавлено через 2 минуты Холодильник и микроволновка без УЗО. Они защищены селективным УЗО на входе. Связка УЗО и АВ на индукционку заменить на ДА плюс УЗО Зачем УЗО после ДА? Добавлено через 9 минут Заменить первый АВ в ГРЩ на трёхполюсный не проблема. Но тогда получается нужно выбрасывать селективное УЗО из схемы (оно же рвёт ноль) и вероятно использовать не 4, а 3-полюсный переключатель ввода резерва? Таким образом ноль от вводного кабеля сразу идёт на главную нулевую шину и минуя переключатель ввода резерва на генератор. Правильно понимаю? Можно в Вашей схеме ноль генератора посадить на землю и он будет нулем без других изменений . Переключатель в любом случае лучше взять 4х полюсный - лишний контакт всегда можно не использовать, а вот вдруг что-то поменять захотите придется заменять переключатель. Думал отключать всю нагрузку ГРЩ при необходимости селективным УЗО. ... Так что АВ на вводе придётся вернуть. Как вариант "жесткой экономии", добавить один автомат на третью фазу (два по 25А у Вас уже есть) и отключать нагрузку ими, потом можно все оставшиеся цепи в щите обесточить УЗО. Один автомат (в роли рубильника) на входе конечно удобнее. 1 Посилання на коментар Поділитися на інших сайтах More sharing options...
ligio Опубліковано: 12 лютого 2015 Поділитись Опубліковано: 12 лютого 2015 Зачем УЗО после ДА? не хватает АВ ИМХО перебор схема очень жирная, некоторые линии можно оъединить, а некоторые опасные зоны типа розеток на улице- через узо будут гасить насос и ворота тоже не порядочек. Посилання на коментар Поділитися на інших сайтах More sharing options...
Vikctor Опубліковано: 12 лютого 2015 Автор Поділитись Опубліковано: 12 лютого 2015 значит такие специалисты Они там конкретные ситуации рисуюти звучат убедительно. в данный момент принимаются европейские EN которые регламентируют обязательное применение УЗИП Когда примут, то и я буду выполнять всё согласно предписаниям. Вот допустим не менее полезная штучка, обязательная для установки в северной Америке и Австралии. У нас кстати тоже уже продаётся, но (ссылка устарела). Ведь полезная вещь? Но я никого не знаю, кто бы установил. Они защищены селективным УЗО на входе. ...и заземлены на корпус посредством такой опции, по умолчанию реализуемой производителями в их вилках. Можно в Вашей схеме ноль генератора посадить на землю и он будет нулем без других изменений Да, но подобная возможность для меня труднее в реализации, если я правильно понимаю цитату профи: Если не использовать городской ноль, его нужно сформировать из земли - подключить один из выводов станции на землю через низкоомный резистор или через лампочку. При такой схеме на рубильнике надо рвать четыре провода городской сети. Переключатель в любом случае лучше взять 4х полюсный - лишний контакт всегда можно не использовать, а вот вдруг что-то поменять захотите придется заменять переключатель. Вот в чём Вам не откажешь - в логике. Ведь действительно всё так просто. А я было в рассуждениях зашёл в тупик. Как вариант "жесткой экономии", добавить один автомат на третью фазу (два по 25А у Вас уже есть) и отключать нагрузку ими, потом можно все оставшиеся цепи в щите обесточить УЗО. Один автомат (в роли рубильника) на входе конечно удобнее. 3/4р АВ не настолько дорогие, чтобы тут жёстко экономить. Я просто было подумал, что он в схеме лишний, но вовремя прочёл, что это совсем не так. Добавлено через 9 минут ИМХО перебор схема очень жирная, некоторые линии можно оъединить Схема на мой взгляд без излишеств. Уже и так многое зарезал. Зачем объединять несколько кабелей на одном АВ для меня не понятно. Даже с учётом растущих цен, 1р АВ очень недорогая безделушка. некоторые опасные зоны типа розеток на улице- через узо будут гасить насос и ворота тоже не порядочек. Розетки на улице в нормальном режиме ни чего гасить не будут - их АВ в щите будут включаться только при необходимости что-то запитать во дворе. Кроме прочего нет во дворе никаких электроустановок, беспрерывность работы которых была бы жизненно необходима. Главное что они запитаны отдельно от домашних потребителей. 2 Посилання на коментар Поділитися на інших сайтах More sharing options...
Рекомендовані повідомлення
Створіть акаунт або увійдіть у нього для коментування
Ви маєте бути користувачем, щоб залишити коментар
Створити акаунт
Зареєструйтеся для отримання акаунта. Це просто!
Зареєструвати акаунтУвійти
Вже зареєстровані? Увійдіть тут.
Увійти зараз