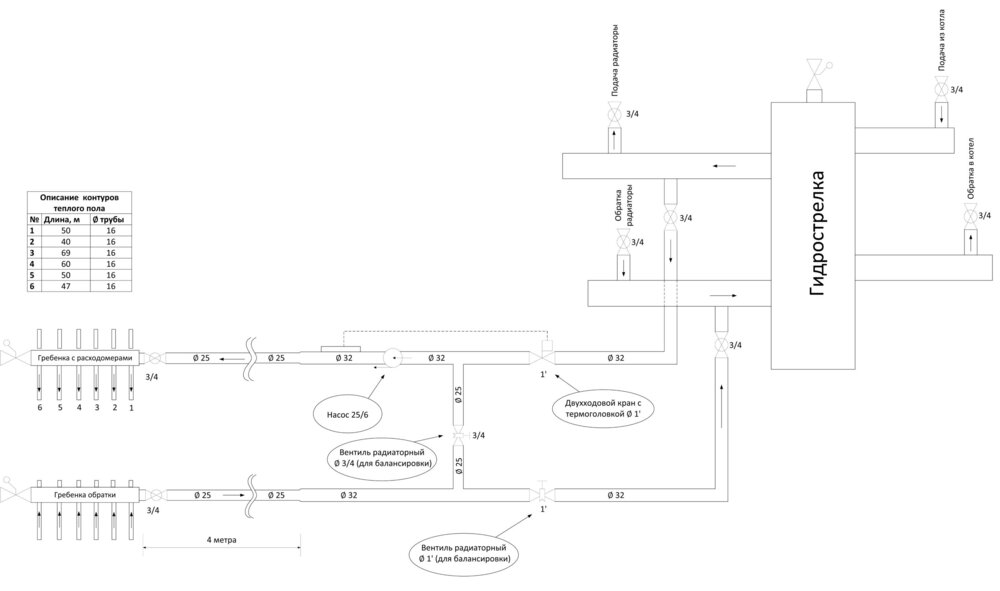
vadimck Опубліковано: 30 вересня 2014 Поділитись Опубліковано: 30 вересня 2014 (змінено) Добрый день всем. Собираю узел подмеса теплого пола в котельной и у меня возникли некоторые вопросы. Работоспособна ли такая схема подключения теплых половТеплый пол.pdf? Покритикуйте пожалуйста. Нельзя ли заменить клапан подмеса 1' на 3/4? Если это сделать, как это повлияет на работу узла ? Хватит ли насоса 25/6 для прокачки моих полов? Какой клапан подмеса лучще взять? Где лучше приобрести ? Заранее благодарен. Змінено 30 вересня 2014 користувачем vadimck Посилання на коментар Поділитися на інших сайтах More sharing options...
Дмитрий Бабенко Опубліковано: 30 вересня 2014 Поділитись Опубліковано: 30 вересня 2014 ну вот зачем, ЗАЧЕМ, в каждой схеме засунуты эти никому не нужные гидрострелки. ЗАЧЕМ? вам некуда девать деньги? таки принесите их мне. благодарностей не надо. могу дать номер банковской карты. радиаторные вентиля, двухходовой? вы регулируя возле них жить будете? в топку. трехходовой на ТП с датчиком регулирования. можно погодозависимым. радиаторы напрямую. ВСЁ. можете кидать в меня сколько хотите тапок и считать меня горным. мощности не те, чтобы изголяться. тут по площади около 200 м2 всего. Посилання на коментар Поділитися на інших сайтах More sharing options...
vadimck Опубліковано: 30 вересня 2014 Автор Поділитись Опубліковано: 30 вересня 2014 Гидрострелка стоит для подключения твердотопливного котла. С гидрострелкой насосы работают без напряга, сочетаються любые с любыми. Что произойдет если трехходовик заклинит в одном положении? теплоноситель с Т 70 градусов пойдет в пол. Дорогой трехходовик может заклинит с меньшей вероятностью, но 200 -300 $ есть куда вложить и без теплых полов. Вы советуете легкий путь получить ПРОСТЕЙШУЮ систему отопления. Но легкий путь не всегда правильный. У меня 2 зоны радиаторного обогрева работающие не зависимо друг от друга, каждая со своей температурой теплоносителя, своим насосом и своим режимом работы + 2 котла - газовый и твердотопливный каждый со своей температурой теплоносителя, своим насосом и своим режимом работы. Посилання на коментар Поділитися на інших сайтах More sharing options...
Дмитрий Бабенко Опубліковано: 30 вересня 2014 Поділитись Опубліковано: 30 вересня 2014 буфера я так понял нет? Посилання на коментар Поділитися на інших сайтах More sharing options...
vadimck Опубліковано: 30 вересня 2014 Автор Поділитись Опубліковано: 30 вересня 2014 Пока нет. Но в перспективе может быть. Посилання на коментар Поділитися на інших сайтах More sharing options...
Interso Опубліковано: 1 жовтня 2014 Поділитись Опубліковано: 1 жовтня 2014 Добрый день всем. Собираю узел подмеса теплого пола в котельной и у меня возникли некоторые вопросы. Работоспособна ли такая схема подключения теплых полов[ATTACH]387324[/ATTACH]? Покритикуйте пожалуйста. Нельзя ли заменить клапан подмеса 1' на 3/4? Если это сделать, как это повлияет на работу узла ? Хватит ли насоса 25/6 для прокачки моих полов? Какой клапан подмеса лучще взять? Где лучше приобрести ? Заранее благодарен. Узел подмеса ТП работоспособный. Сам клапан подбирают по его пропускной способности. Вот такой зонный клапан лучше любого радиаторного. vodoprovod.ua/cat/?product=5474&category_link=36 А это к нему термоголовка с выносным зондом . vodoprovod.ua/cat/?product=6846&category_link=84 А это для почитать. vodoprovod.ua/doc/R557RF.pdf Посилання на коментар Поділитися на інших сайтах More sharing options...
vadimck Опубліковано: 1 жовтня 2014 Автор Поділитись Опубліковано: 1 жовтня 2014 Спасибо. Ушел читать. Посилання на коментар Поділитися на інших сайтах More sharing options...
DaniMax Опубліковано: 3 січня 2018 Поділитись Опубліковано: 3 січня 2018 Клапан термостатический повышенной пропускной способности VALTEC. Умовна пропускна здатність м3/год [/size]2,970 (1/2-прям.) 4,480 (1/2-кут.) 3,820 (3/4-прям.) 5,420 (3/4-кут Никогда даже не задумывался , что на угловых пропускная способность чуть ли не в два раза выше чем на прямых. Вопрос к спецам. Так и есть на самом деле? Посилання на коментар Поділитися на інших сайтах More sharing options...
urikon4@mail.ru Опубліковано: 5 січня 2018 Поділитись Опубліковано: 5 січня 2018 добрий день що неправильно в колекторі теплої підлоги, багато часу прогівається, з трійника тягне обратку, можливо замість нього поставити HERZ CALIS-TS 20 трехходовый термостатический распределительный клапан з термоголовкою. Ссылка на источник: voltar.com.ua/shop/trehhodovyi-termostaticheskii-raspredelitelnyi-klapan-herz-calis-ts-20.html Посилання на коментар Поділитися на інших сайтах More sharing options...
Скромный прораб Опубліковано: 5 січня 2018 Поділитись Опубліковано: 5 січня 2018 добрий день що неправильно в колекторі теплої підлоги, багато часу прогівається Для начала датчик термоголовки установите на верхний коллектор. Что значит долго? Сколько? Чем определяете? Сколько на подаче, обратке? Когда включили? Какой и сколько утеплитель под стяжкой.... Посилання на коментар Поділитися на інших сайтах More sharing options...
urikon4@mail.ru Опубліковано: 5 січня 2018 Поділитись Опубліковано: 5 січня 2018 Для начала датчик термоголовки установите на верхний коллектор. Что значит долго? Сколько? Чем определяете? Сколько на подаче, обратке? Когда включили? Какой и сколько утеплитель под стяжкой.... на подачі 60 , тягне з обратки холодну воду вимішує на верхній колектор 30 градуіів, то коли воно прогріє? Посилання на коментар Поділитися на інших сайтах More sharing options...
murava Опубліковано: 5 січня 2018 Поділитись Опубліковано: 5 січня 2018 на подачі 60 , тягне з обратки холодну воду вимішує на верхній колектор 30 градуіів, то коли воно прогріє? Если это первый пуск, обождите минимум сутки. Посилання на коментар Поділитися на інших сайтах More sharing options...
Скромный прораб Опубліковано: 5 січня 2018 Поділитись Опубліковано: 5 січня 2018 на подачі 60 , тягне з обратки холодну воду вимішує на верхній колектор 30 градуіів, то коли воно прогріє? Переставте датчик. И какая то нездоровая температура на подаче в пол, даже для первого включения... Посилання на коментар Поділитися на інших сайтах More sharing options...
SON Опубліковано: 5 січня 2018 Поділитись Опубліковано: 5 січня 2018 Переставте датчик. И шо будет? ТГ начнет раньше затыкаться, температура подачи в контура ТП еще больше упадет. ТО urikon4@mail.ru, у Вас тупо занижен диаметр труб подачи/обратки, соотв. не хватает "острой" (горячей) воды на узел подмеса. Посилання на коментар Поділитися на інших сайтах More sharing options...
Скромный прораб Опубліковано: 5 січня 2018 Поділитись Опубліковано: 5 січня 2018 И шо будет? ТГ начнет раньше затыкаться, температура подачи в контура ТП еще больше упадет. ТО urikon4@mail.ru, у Вас тупо занижен диаметр труб подачи/обратки, соотв. не хватает "острой" (горячей) воды на узел подмеса. Шо, шо...Работать будет))) Ну или ТАМ дураки: Посилання на коментар Поділитися на інших сайтах More sharing options...
SON Опубліковано: 5 січня 2018 Поділитись Опубліковано: 5 січня 2018 Шо, шо...Работать будет))) Ну или ТАМ дураки: Ну когда посчитаете необходимую дырку (ДУ) подводящих труб на узел подмеса, тогда продолжим. В 20 ППР дырка 12 мм, при стандартной скорости 0,5м/с это всего навсего 4,5 кВт. На 9 контуров. Сами поделите? Посилання на коментар Поділитися на інших сайтах More sharing options...
Скромный прораб Опубліковано: 5 січня 2018 Поділитись Опубліковано: 5 січня 2018 Ну когда посчитаете необходимую дырку (ДУ) подводящих труб на узел подмеса, тогда продолжим. Ну написал же, выше - для начала! А за дырку, насос... потом, там пока вообще темный лес))) Посилання на коментар Поділитися на інших сайтах More sharing options...
SON Опубліковано: 5 січня 2018 Поділитись Опубліковано: 5 січня 2018 Ну написал же, выше - для начала! Ну еще раз напишу, ничего кардинально не изменится. Фиолетово где будет стоять зонд, при рабочей схеме чуть поменяется температура настройки ТГ. Посилання на коментар Поділитися на інших сайтах More sharing options...
Скромный прораб Опубліковано: 5 січня 2018 Поділитись Опубліковано: 5 січня 2018 Ну еще раз напишу, ничего кардинально не изменится. Фиолетово где будет стоять зонд, при рабочей схеме чуть поменяется температура настройки ТГ. Осталось понять откуда информация про 20 ППР, я не вижу(((, ссылка на 1" трехходовую "ненужность" (в данном варианте) А так да, писать можно все, что угодно, монитор все выдержит. Посилання на коментар Поділитися на інших сайтах More sharing options...
SON Опубліковано: 5 січня 2018 Поділитись Опубліковано: 5 січня 2018 Осталось понять откуда информация про 20 ППР, я не вижу Фото в 9 сообщении. ссылка на 1" трехходовую "ненужность" (в данном варианте) В данном варианте "ненужности" попросту нет, там стоит двухходовой клапан. Товарисч ошибся со ссылкой, но суть от этого не меняется. Посилання на коментар Поділитися на інших сайтах More sharing options...
Interso Опубліковано: 5 січня 2018 Поділитись Опубліковано: 5 січня 2018 добрий день що неправильно в колекторі теплої підлоги, багато часу прогівається, з трійника тягне обратку, можливо замість нього поставити HERZ CALIS-TS 20 трехходовый термостатический распределительный клапан з термоголовкою. Ссылка на источник: voltar.com.ua/shop/trehhodovyi-termostaticheskii-raspredelitelnyi-klapan-herz-calis-ts-20.html Какой стоит котелок,каким диаметром трубы подведено до коллектора ТП,какой насос на коллекторе ТП,есть ли радиаторы?????? Посилання на коментар Поділитися на інших сайтах More sharing options...
urikon4@mail.ru Опубліковано: 5 січня 2018 Поділитись Опубліковано: 5 січня 2018 Фото в 9 сообщении. В данном варианте "ненужности" попросту нет, там стоит двухходовой клапан. Товарисч ошибся со ссылкой, но суть от этого не меняется. підвід зроблений 25 ПП, вже не поміняю, двохходовий клапант хочу викинути, замість трійника поставти трьохходовий під термоголовку з наружною дюймовою різьбой, прохід у нього 3/4, щоб датчик бачитв на обратці 40 град, відкриває оратку з боку і підмішує до подачі, розбавляє тих 60 градусів, коли підлога нагрілася, це я так думаю що має бути, якщо ні то підскажіть як. Добавлено через 2 минуты Какой стоит котелок,каким диаметром трубы подведено до коллектора ТП,какой насос на коллекторе ТП,есть ли радиаторы?????? котел польський Камен 32 кв., насос стояв 25/40 не справлявся поставив 25/60 радіатори є Посилання на коментар Поділитися на інших сайтах More sharing options...
Interso Опубліковано: 5 січня 2018 Поділитись Опубліковано: 5 січня 2018 підвід зроблений 25 ПП, вже не поміняю, двохходовий клапант хочу викинути, замість трійника поставти трьохходовий під термоголовку з наружною дюймовою різьбой, прохід у нього 3/4, щоб датчик бачитв на обратці 40 град, відкриває оратку з боку і підмішує до подачі, розбавляє тих 60 градусів, коли підлога нагрілася, це я так думаю що має бути, якщо ні то підскажіть як. Добавлено через 2 минуты котел польський Камен 32 кв., насос стояв 25/40 не справлявся поставив 25/60 радіатори є Сколько времени работает ТП,какой утеплитель,толщина стяжки над трубой,длинна веток,стоит ли комнатный термостат?????? Посилання на коментар Поділитися на інших сайтах More sharing options...
urikon4@mail.ru Опубліковано: 5 січня 2018 Поділитись Опубліковано: 5 січня 2018 Сколько времени работает ТП,какой утеплитель,толщина стяжки над трубой,длинна веток,стоит ли комнатный термостат?????? пропалював через день по одній топці приблизно 6 год., пінопласт 5 см. над трубою 5-10 см, 70 кв м. 400 м. труби котел hotland.com.ua/tt-kotly/tverdotoplivnye-kotly/kamen/kamen-dremax Посилання на коментар Поділитися на інших сайтах More sharing options...
Interso Опубліковано: 5 січня 2018 Поділитись Опубліковано: 5 січня 2018 пропалював через день по одній топці приблизно 6 год., пінопласт 5 см. над трубою 5-10 см, 70 кв м. 400 м. труби Значить так, ви коні не мочіть а протопіть хотя би суток двоє-тороє. Потім напишете про результат. Да і датчик на ТП переставте на верхній коллектор. Да і ще,я так зрозумів що від котла насос 25/6, а на коллекторі ТП який??? Посилання на коментар Поділитися на інших сайтах More sharing options...
Рекомендовані повідомлення
Створіть акаунт або увійдіть у нього для коментування
Ви маєте бути користувачем, щоб залишити коментар
Створити акаунт
Зареєструйтеся для отримання акаунта. Це просто!
Зареєструвати акаунтУвійти
Вже зареєстровані? Увійдіть тут.
Увійти зараз