blacktigra Опубліковано: 7 лютого 2022 Поділитись Опубліковано: 7 лютого 2022 В 05.02.2022 в 23:21, Lyutik11 сказал: Если Вы имели желание помочь, то надеюсь не разочарую признавшись в том, что от Вашего ответа понятнее не стало Я отвечал на заданный вами вопрос. Если вы получили не тот ответ, который вас бы устроил, вероятно вы просто неверно сформулировали вопрос. В 06.02.2022 в 11:09, Lyutik11 сказал: Вероятно необходимо добавлять к имеющемуся ещё один ПТО. Если вы увеличите площадь теплообменников вдвое, производительность наружного блока не увеличится на столько же. До какого-то момента производительность незначительно вырастет, но не в два раза. Вы какую задачу хотите решить? Посилання на коментар Поділитися на інших сайтах More sharing options...
volomoto Опубліковано: 7 лютого 2022 Поділитись Опубліковано: 7 лютого 2022 17 годин тому, Dem@ сказав: Эту темп. Удержуе контроллер регулируя трв. Якщо це ТРВ, то хіба контроллер має на нього прямий вплив? Може швидше ЕРВ? Посилання на коментар Поділитися на інших сайтах More sharing options...
blacktigra Опубліковано: 7 лютого 2022 Поділитись Опубліковано: 7 лютого 2022 (змінено) 24 минуты назад, volomoto сказал: Якщо це ТРВ, то хіба контроллер має на нього прямий вплив? Може швидше ЕРВ? Скорее всего опечатка. В дешевых блоках даже ТРВ нет, просто капиллярка стоит. В том контроллере что на видео у датчика на нагнетании чисто защитная функция, он рубит компрессор если температура поднялась выше заданной. Больше там нечем управлять. Змінено 7 лютого 2022 користувачем blacktigra 3 Посилання на коментар Поділитися на інших сайтах More sharing options...
volomoto Опубліковано: 7 лютого 2022 Поділитись Опубліковано: 7 лютого 2022 44 хвилини тому, blacktigra сказав: Скорее всего опечатка. Тоді ясно. Я правильно розумію, що якщо є ЕРВ та інвертор, то контроллер може тримати температуру газу якомога ближче до темп. конденсації, а темп. кипіння — до темп. атмофсери, і тим самим давати максимально можливий СОР? Посилання на коментар Поділитися на інших сайтах More sharing options...
blacktigra Опубліковано: 7 лютого 2022 Поділитись Опубліковано: 7 лютого 2022 (змінено) В целом да, но обычно контролируется только одна из величин - или давление кипения или давление конденсации, в зависимости от текущего режима работы. Контролировать оба параметра одновременно практически нереально. При работе в режиме нагрева контроллер следит за давлением конденсации (если есть этот датчик) меняя частоту компрессора, тем самым влияя на температуру воды на подаче. При этом величина температуры на нагнетании и давления кипения это уже следствие того как было подобрано железо, и текущих условий эксплуатации. На них можно в какой-то степени влиять работой ЭРВ, но не в широком диапазоне. Но это все справедливо для нормального режима работы, когда все параметры в норме. Иначе контроллер будет игнорировать уставку, пытаясь защитить компрессор, или выполнить какие-то другие текущие задачи. Змінено 7 лютого 2022 користувачем blacktigra 1 2 Посилання на коментар Поділитися на інших сайтах More sharing options...
Lyutik11 Опубліковано: 7 лютого 2022 Поділитись Опубліковано: 7 лютого 2022 (змінено) 6 часов назад, blacktigra сказал: Вы какую задачу хотите решить? Чтоб на входе в коллектор ТП при всех открытых контурах вода была +38 +42С (на 1-й скорости насоса), + 35 +37С на второй скорости насоса. А не +31 +33С на 1-й скорости как он даёт сейчас если все контура ТП открыты. Змінено 7 лютого 2022 користувачем Lyutik11 Посилання на коментар Поділитися на інших сайтах More sharing options...
Lyutik11 Опубліковано: 7 лютого 2022 Поділитись Опубліковано: 7 лютого 2022 (змінено) 17 часов назад, volomoto сказал: Якщо це ТРВ, то хіба контроллер має на нього прямий вплив? Може швидше ЕРВ? Блок старт-стоп Luberg LSR-18 не инверторный, капилярка без ТРВ Змінено 8 лютого 2022 користувачем Lyutik11 1 Посилання на коментар Поділитися на інших сайтах More sharing options...
volomoto Опубліковано: 7 лютого 2022 Поділитись Опубліковано: 7 лютого 2022 18 хвилин тому, Lyutik11 сказав: Чтоб на входе в коллектор ТП при всех открытых контурах вода была +38 +42С (на 1-й скорости насоса), + 35 +37С на второй скорости насоса. А не +31 +33С на 1-й скорости как он даёт сейчас если все контура ТП открыты. А чому ви думаєте що це можливо? І для чого вам вища температура подачі, якщо ваша ТП може віддавати тепло і при нижчій темп. теплоносія? Температура подачі впливає на макс. потужність, яку може розсіяти ТП, але чи її фактично можна досягну з вашим теплогенератором і чи її впринципі треба стільки в даних умовах — це для вас зараз невідомі. Ви оперуєте температурою теплоносія, хоча вона мало про що говорить. Треба знати характеристику тепловіддачі вашої ТП, щоб вибрати оптимальну точку роботи теплообмінника. Посилання на коментар Поділитися на інших сайтах More sharing options...
Lyutik11 Опубліковано: 7 лютого 2022 Поділитись Опубліковано: 7 лютого 2022 34 минуты назад, volomoto сказал: А чому ви думаєте що це можливо? І для чого вам вища температура подачі, якщо ваша ТП може віддавати тепло і при нижчій темп. теплоносія? Температура подачі впливає на макс. потужність, яку може розсіяти ТП, але чи її фактично можна досягну з вашим теплогенератором і чи її впринципі треба стільки в даних умовах — це для вас зараз невідомі. Ви оперуєте температурою теплоносія, хоча вона мало про що говорить. Треба знати характеристику тепловіддачі вашої ТП, щоб вибрати оптимальну точку роботи теплообмінника. Підкажіть, будь ласка як це зробити. На t теплоносія орієнтуюся бо при таких t води ТП на газовому котлі працює добре. Посилання на коментар Поділитися на інших сайтах More sharing options...
volomoto Опубліковано: 7 лютого 2022 Поділитись Опубліковано: 7 лютого 2022 3 хвилини тому, Lyutik11 сказав: Підкажіть, будь ласка як це зробити. Це нейлегше зробити з допомогою електрокотла та заміру дельти подачі та обратки. З газовим котлом складніше, бо невідомо скільки і на якій потужності і на якій реальній температурі подачі та дельті він працює. Ну і звичайно що газовий котел має набагато більшу потужність, ніж ваш ТН, тому з котлом ТП може видавати більше з кв. метра. Іншими словами, ТП може віддавати все тепло, яке генерується ТН вже при температурі теплоносія 31-33 і ніяким теплообмінником ви це зможете покращити. Я пишу дуже абстрактно, бо не знаю яка у вас система і загалом там багато змінних, які між собою корелюють, і спочатку треба знати в чому проблема, а тоді вже шукати рішення. В даному випадку треба точно значи чи це неузгоджені імпенданси, чи недостатня теплогенерація. Посилання на коментар Поділитися на інших сайтах More sharing options...
Lyutik11 Опубліковано: 7 лютого 2022 Поділитись Опубліковано: 7 лютого 2022 32 минуты назад, volomoto сказал: Це нейлегше зробити з допомогою електрокотла та заміру дельти подачі та обратки. З газовим котлом складніше, бо невідомо скільки і на якій потужності і на якій реальній температурі подачі та дельті він працює. Ну і звичайно що газовий котел має набагато більшу потужність, ніж ваш ТН, тому з котлом ТП може видавати більше з кв. метра. Іншими словами, ТП може віддавати все тепло, яке генерується ТН вже при температурі теплоносія 31-33 і ніяким теплообмінником ви це зможете покращити. Я пишу дуже абстрактно, бо не знаю яка у вас система і загалом там багато змінних, які між собою корелюють, і спочатку треба знати в чому проблема, а тоді вже шукати рішення. В даному випадку треба точно значи чи це неузгоджені імпенданси, чи недостатня теплогенерація. Дякую. Електрокотла немає. ТП віддає на невисокій t, але в одній із дитячих кімнат (якщо не прикривати частину контурів ТП) трохи недостатньо комфортна температура повітря (бо намотки ТП для t води+31 +33 там недостатньо, під меблями її немає і розстановка меблів вийшла іншою ніж планувалася на стадії проектування). Посилання на коментар Поділитися на інших сайтах More sharing options...
Babay13 Опубліковано: 8 лютого 2022 Поділитись Опубліковано: 8 лютого 2022 (змінено) Всім вітання. Є питання до гуру. Зібрав собі минулої осіні ТН повітря-вода. Зовнішній блок, вінтажна 24ка на 22 газі, звісно старт/стоп, конденсор саморобний з мідної труби впхнутої в бак з водою. Працює чудово, до -12С -15С без проблем опалює будинок. Але. Хотілось би трохи розширити можливості системи. А саме: хочу поставити замість капілярки ТРВ, та збільшити випаровувач. Так от, по питанню ТРВ, чи потрібно йому паралельно байпасну лінію для розморозки/режиму охолодження робити, чи ТРВ в зворотньому напрямку зможе худо бідно дроселювати для реверсу холодильного процесу? Дякую. Змінено 8 лютого 2022 користувачем Babay13 Посилання на коментар Поділитися на інших сайтах More sharing options...
blacktigra Опубліковано: 8 лютого 2022 Поділитись Опубліковано: 8 лютого 2022 18 часов назад, Lyutik11 сказал: Чтоб на входе в коллектор ТП при всех открытых контурах вода была +38 +42С (на 1-й скорости насоса), + 35 +37С на второй скорости насоса. А не +31 +33С на 1-й скорости как он даёт сейчас если все контура ТП открыты. Похоже что производительность теплового насоса маловата для такой площади ТП при нужной подаче. Только лишь увеличением площади ПТО это не решить, т.к. производительность испарителя, компрессора и капиллярки останутся плюс/минус те же. А узел подмеса у вас есть на гребенке теплого пола? Хотя если есть насос, то скорее всего есть. Попробуйте не снижая скорость насоса прижать более теплые помещения на четверть оборота на расходомерах, и понаблюдайте. 2 часа назад, Babay13 сказал: А саме: хочу поставити замість капілярки ТРВ, та збільшити випаровувач. Так от, по питанню ТРВ, чи потрібно йому паралельно байпасну лінію для розморозки/режиму охолодження робити, чи ТРВ в зворотньому напрямку зможе худо бідно дроселювати для реверсу холодильного процесу? Дякую. А перегрев где мерять планируете в каждом из режимов? Посилання на коментар Поділитися на інших сайтах More sharing options...
Babay13 Опубліковано: 8 лютого 2022 Поділитись Опубліковано: 8 лютого 2022 10 минут назад, blacktigra сказал: А перегрев где мерять планируете в каждом из режимов? Я так розумію, Ви маєте на увазі місце розміщення колби ТРВ? То після випаровувача. Питання в іншому, я розумію як зробити щоб ця шайтанарба працювала в режимі обігріву, лишається питання по режиму розморозки зовнішнього блоку та охолодженню приміщення. Посилання на коментар Поділитися на інших сайтах More sharing options...
blacktigra Опубліковано: 8 лютого 2022 Поділитись Опубліковано: 8 лютого 2022 12 минут назад, Babay13 сказал: лишається питання по режиму розморозки зовнішнього блоку та охолодженню приміщення. Так вот и я об этом. Докипатель есть у вас перед компрессором? Можно было бы после него термобаллон поставить. Но там еще куча вопросов возникает, кроме того как и куда ТРВ воткнуть. Посилання на коментар Поділитися на інших сайтах More sharing options...
Lyutik11 Опубліковано: 8 лютого 2022 Поділитись Опубліковано: 8 лютого 2022 (змінено) 54 минуты назад, blacktigra сказал: Похоже что производительность теплового насоса маловата для такой площади ТП при нужной подаче. Только лишь увеличением площади ПТО это не решить, т.к. производительность испарителя, компрессора и капиллярки останутся плюс/минус те же. А узел подмеса у вас есть на гребенке теплого пола? Хотя если есть насос, то скорее всего есть. Попробуйте не снижая скорость насоса прижать более теплые помещения на четверть оборота на расходомерах, и понаблюдайте. Спасибо. Гребенка без узла подмеса. Наблюдения уже проводились. Если ставить 2-ю скорость насоса то теплоноситель в системе отопления недостаточно нагрет. Подача тепла регулировкой контуров и расходомерами теплоносителем чуть увеличивается, но при этом помещения где расходомерами прикрыто больше охлаждаются, как последствие после их открытия пускают в систему более холодную воду и больше забирают на себя тепла. Извиняюсь если излагаю на примитивной бытовой лексике поскольку далека от теплоэнергетики и систем отопления в целом. Учитывая то, что имеющийся компрессор в условиях частой повышенной влажности греет фреон только до +46 +55С ПТО нельзя сравнить допустим с батареей, когда при большей площади батареи даже при относительно невысокой температуре теплоносителя батарея даёт достаточное количество тепла? Змінено 8 лютого 2022 користувачем Lyutik11 Посилання на коментар Поділитися на інших сайтах More sharing options...
Babay13 Опубліковано: 8 лютого 2022 Поділитись Опубліковано: 8 лютого 2022 6 минут назад, blacktigra сказал: Так вот и я об этом. Докипатель есть у вас перед компрессором? Можно было бы после него термобаллон поставить. Но там еще куча вопросов возникает, кроме того как и куда ТРВ воткнуть. Так, докипач.звісно ж є, конденсор перерозмірений, як би всі обставини кричать про те, що треба ставити ТРВ. Є думка, поставити ТРВ, а в паралель, через зворотній клапан поставити капілярку коротку. Вона й буде працювати в штатному режимі для охолодження/дефросту, а для обігріву ТРВ. Робоча схема, чи...? Посилання на коментар Поділитися на інших сайтах More sharing options...
volomoto Опубліковано: 8 лютого 2022 Поділитись Опубліковано: 8 лютого 2022 (змінено) 3 години тому, Lyutik11 сказав: ПТО нельзя сравнить допустим с батареей, когда при большей площади батареи даже при относительно невысокой температуре теплоносителя батарея даёт достаточное количество тепла? Можна, бо і одне, і друге є теплообмінником, який передає тепло з одного середовища в інше. Але теплообмінник не є тепрогенератором, тобто він може передати тільки те, що йому подали на вхід. У вас батарея підключенено до котла, який має набагато більшу потужність, ніж батарея може розсіяти, тому ви можете міняти потужність батареї шляхом зміни температури подачі. Якщо б котел у вас був не 20 кВт, а тільки 2, а батарея може розсіювати 3 кВт при температурі подачі 80 град., то ваш котел ніколи не нагріє теплоносій до 80 град., бо для цього йому потрібно мати потужність в 3 кВт. Відповідно, температура подачі встановиться десь в точці рівноваги: це темп. при якій батарея зможе розсіяти макс. потужність котла, тобто 2 кВт. Це може бути 70 град, а може й 60 — наперед важко сказати, але точно менше, ніж 80 град. З ТН у вас аналогічна ситуація: ТН дає менше тепла, ніж потрібно вашому будинку при комфортній для вас температурі повітря всередині, тому температура подачі падає до точки рівноваги. Швидкістю насоса ви можеше створити собі ілюзію, що щось краще гріє, але потік тепла фактично залишається незмінним, бо ваш теплогенератор працюює на максимумі і більше ви з нього не витиснете. Змінено 8 лютого 2022 користувачем volomoto 2 Посилання на коментар Поділитися на інших сайтах More sharing options...
blacktigra Опубліковано: 8 лютого 2022 Поділитись Опубліковано: 8 лютого 2022 13 минут назад, Lyutik11 сказал: Спасибо. Гребенка без узла подмеса. Наблюдения уже проводились. Если ставить 2-ю скорость насоса то теплоноситель в системе отопления недостаточно нагрет. Подача тепла регулировкой контуров и расходомерами теплоносителем чуть увеличивается, но при этом помещения где расходомерами прикрыто больше охлаждаются, как последствие после их открытия пускают в систему более холодную воду и больше забирают на себя тепла. Извиняюсь если излагаю на примитивной бытовой лексике поскольку далека от теплоэнергетики и систем отопления в целом. ПТО нельзя сравнить допустим с батареей, когда при большей площади батареи даже при относительно невысокой температуре теплоносителя батарея даёт достаточное количество тепла? Вы достаточно понятно излагаете, никаких проблем. @volomoto чуть раньше высказал свои предположения, я с ним согласен. ПТО это один из элементов машины, его нельзя рассматривать отдельно от остального. Он не может взять тепло из ниоткуда, он просто передает его воде от потока хладагента, который протекает в теплообменнике в количестве Х килограмм в минуту. Этот поток хладагента в виде газа переносится с помощью компрессора, а генерируется в испарителе (наружном блоке). Даже если увеличить испаритель в наружном, но оставить компрессор той же мощности, то он не сможет перенести новое количество хладагента. Он конечно сможет перенести чуть больше чем раньше, но не намного. 1 Посилання на коментар Поділитися на інших сайтах More sharing options...
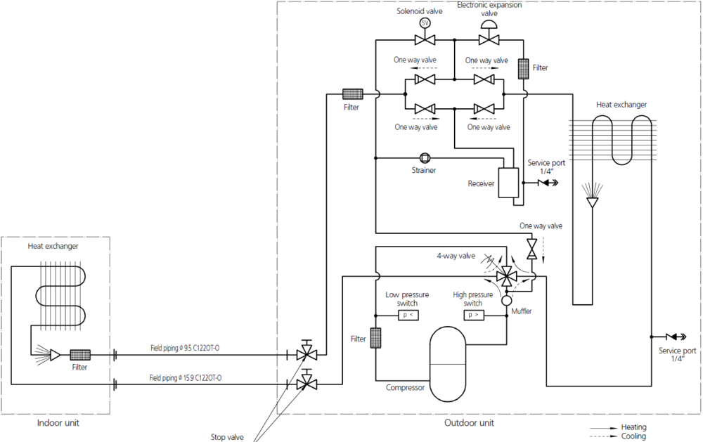
blacktigra Опубліковано: 8 лютого 2022 Поділитись Опубліковано: 8 лютого 2022 12 минут назад, Babay13 сказал: Так, докипач.звісно ж є, конденсор перерозмірений, як би всі обставини кричать про те, що треба ставити ТРВ. Є думка, поставити ТРВ, а в паралель, через зворотній клапан поставити капілярку коротку. Вона й буде працювати в штатному режимі для охолодження/дефросту, а для обігріву ТРВ. Робоча схема, чи...? Если взять 4 обратных клапана, то можно и без капиллярки обойтись. Но она у вас уже есть, можно и с ней. Вот схема для примера. Она с ЭРВ, но принцип тот же. На соленоиды не обращайте внимания. Спойлер А испаритель как собираетесь увеличивать? Посилання на коментар Поділитися на інших сайтах More sharing options...
tansss Опубліковано: 8 лютого 2022 Автор Поділитись Опубліковано: 8 лютого 2022 2 часа назад, blacktigra сказал: Похоже что производительность теплового насоса маловата для такой площади ТП при нужной подаче. По аналогии со своим ТН, понимаю, что у системы есть резерв по мощности! Вот только как его разогнать и как эту мощность корректно снять!? Lyutik11... Не очень силён в всех этих фреонных делах, на по водяной части кое что понимаю. Почти уверен, что с вашей машинки можно снять до 1,5-1,8 кВт на входе и с примерным копом 2,7-3,0 вполне себе для наших с вами домов - достаточно!!! Я вот свои устройством почти научился управлять в части повышения мощности с торможением - сложнее! Думаю что пока что вам бы преобресть хотя бы ваттметр-хоть в розетке хоть на вход ТН и просто посмотреть ... какую мощность ТН потребляет, тогда станет приблизительно понятно какую выдаёт и где недоработки! Может в конроллере, может в ПТО, может ещё в чем! По результатам расхода газа у вас - не похоже, что есть где то тепловые дырки. Значит всё должно бы работать! 1 Посилання на коментар Поділитися на інших сайтах More sharing options...
Lyutik11 Опубліковано: 8 лютого 2022 Поділитись Опубліковано: 8 лютого 2022 (змінено) 23 часа назад, tansss сказал: По аналогии со своим ТН, понимаю, что у системы есть резерв по мощности! Вот только как его разогнать и как эту мощность корректно снять!? Lyutik11... Не очень силён в всех этих фреонных делах, на по водяной части кое что понимаю. Почти уверен, что с вашей машинки можно снять до 1,5-1,8 кВт на входе и с примерным копом 2,7-3,0 вполне себе для наших с вами домов - достаточно!!! Я вот свои устройством почти научился управлять в части повышения мощности с торможением - сложнее! Думаю что пока что вам бы преобресть хотя бы ваттметр-хоть в розетке хоть на вход ТН и просто посмотреть ... какую мощность ТН потребляет, тогда станет приблизительно понятно какую выдаёт и где недоработки! Может в конроллере, может в ПТО, может ещё в чем! По результатам расхода газа у вас - не похоже, что есть где то тепловые дырки. Значит всё должно бы работать! Спасибо.У Вас отапливаемая площадь похожая, но ПТО и компрессор на порядок мощнее, тип фреона более продуктивный. Ваттметр есть, ТН (наружный блок с кабелями подогрева+циркуляционный насос+контроллер) потребляет в среднем 1,1-1,4кВт в час. Потребляемая мощность внешнего блока на обогрев указана 18500Вtu. Контроллер на себя электроэнергии почти не берет. Давление и вес фреона заправлен по паспорту кондиционера. (внутреннего блока кондиционера нет, объем имеющегося ПТО около 340г воды/фреона соответственно примерно +- столько же как и по воде). Змінено 9 лютого 2022 користувачем Lyutik11 Посилання на коментар Поділитися на інших сайтах More sharing options...
Lyutik11 Опубліковано: 8 лютого 2022 Поділитись Опубліковано: 8 лютого 2022 2 часа назад, blacktigra сказал: Вы достаточно понятно излагаете, никаких проблем. @volomoto чуть раньше высказал свои предположения, я с ним согласен. ПТО это один из элементов машины, его нельзя рассматривать отдельно от остального. Он не может взять тепло из ниоткуда, он просто передает его воде от потока хладагента, который протекает в теплообменнике в количестве Х килограмм в минуту. Этот поток хладагента в виде газа переносится с помощью компрессора, а генерируется в испарителе (наружном блоке). Даже если увеличить испаритель в наружном, но оставить компрессор той же мощности, то он не сможет перенести новое количество хладагента. Он конечно сможет перенести чуть больше чем раньше, но не намного. Поставить в детскую дополнительный источник тепла не от ТН и не заморачиваться или есть какое-то относительно бюджетное решение по усовершенствованию работы ТП? Посилання на коментар Поділитися на інших сайтах More sharing options...
Babay13 Опубліковано: 9 лютого 2022 Поділитись Опубліковано: 9 лютого 2022 (змінено) 17 часов назад, blacktigra сказал: Скрыть контент А испаритель как собираетесь увеличивать? Так вийшло, що в мене є два однакові зовнішні блоки, обидва в живому стані, але в одному пошабашив компресор. От і є думка зробити Франкенштейна з двох випаровувачів з вентиляторами, та на одному компресорі. Змінено 9 лютого 2022 користувачем Babay13 Посилання на коментар Поділитися на інших сайтах More sharing options...
blacktigra Опубліковано: 9 лютого 2022 Поділитись Опубліковано: 9 лютого 2022 16 часов назад, Lyutik11 сказал: или есть какое-то относительно бюджетное решение по усовершенствованию работы ТП? Я о таких не знаю, по крайней мере. Если для остальных помещений пола хватает, то может проще какой-то конвектор повесить. Посилання на коментар Поділитися на інших сайтах More sharing options...
Рекомендовані повідомлення
Створіть акаунт або увійдіть у нього для коментування
Ви маєте бути користувачем, щоб залишити коментар
Створити акаунт
Зареєструйтеся для отримання акаунта. Це просто!
Зареєструвати акаунтУвійти
Вже зареєстровані? Увійдіть тут.
Увійти зараз