Перейти до публікації
Пошук в
  • Додатково...
Шукати результати, які містять...
Шукати результати в...

Отопление, водоснабжение, канализация, котельные. Расчёт и монтаж от Korni

Korni

Была ли Вам полезна информация в этой теме?  

449 користувачів проголосувало

У вас немає прав на голосування в цьому опитуванні, або на перегляд результатів опитування. Будь ласка, войдите или зареєструйтеся для голосування в опитуванні.

Рекомендовані повідомлення

....с термоактивным каркасом здания не работали?

Нет, не доводилось.

Вы же не про опалубку, я так понимаю, спрашиваете?

  • Лайк 1
Посилання на коментар
Поділитися на інших сайтах

Вы же не про опалубку, я так понимаю, спрашиваете?

нет, термоактивный каркас синоним темперирования ядра бетона.

Посилання на коментар
Поділитися на інших сайтах

термоактивный каркас синоним темперирования ядра бетона.

Но нефига себе сантехники пошли.

Посилання на коментар
Поділитися на інших сайтах

Где ты тут на форуме видел сантехников-то?

Сантехники- в ЖЕКе.

Тут: инженеры, экономисты, юристы и т.д.

Увы, грустно об этом говорить, но человек с мышлением " конкретно сантехника" не в состоянии учиться, совершенствоваться, тратиться, и развиваться.

Зачем. Перекрыл краник-20 $. Слил отопление-50 $ . Это божеские цены.

Если бы Вы знали, как я ненавижу ЖЕКовских сантехников:lol:

  • Лайк 3
Посилання на коментар
Поділитися на інших сайтах

Почём-почём "точка"?

:D

Я говорил о повороте ручки шарикового крана, чтобы перекрыть воду.

Есть дешевле, но есть и дороже. Зависит от района и аппетитов.

Посилання на коментар
Поділитися на інших сайтах

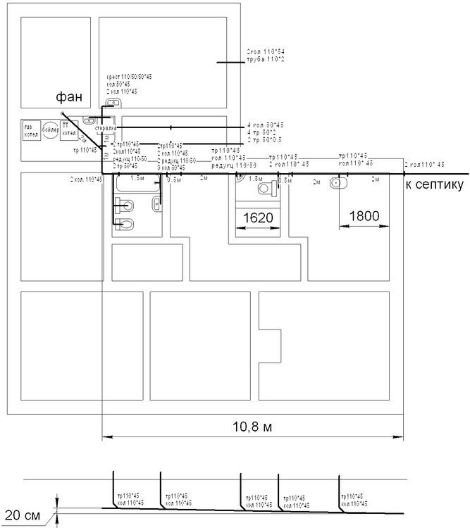
Корни добрый день.

Подскажите как лучше сделать монтаж канализации.

При заливке фундамента, некоторые гильзы были неправильно установлены и соблюсти уклон 2-3 см/м не получается. Может получиться около 10 см/м.

1. Допускается ли для соблюдения правильного уклона, применение узлов обозначеных буквой А (при помощи двух колен 30 или 45 градусов).

2. Глубина заложения горизонтальной части трубы составляет примерно 1,5 м, как лучше выполнить монтаж вертикальных труб от умывальников, унитазов- сразу вертикально вниз и внизу колено и тройник под 45 градусов (вариант 1) или колено 60 градусов и наклонный участок трубы(вариант 2). Вариант 2 сложнее расчитать и выполнить.

3. Насколько "жестко" фиксировать трубы? Горизонтальный участок трубы получается на разном расстоянии от фундамента, от 5 до 20 см, Хомуты с саморезом 20 см не найдешь. Достаточно ли забить арматуру под/над трубой и привязать проволокой?

4. На плане указано, то как планировалось сделать разводку канализации. Покритикуйте.

1837357935_.thumb.gif.1015d6142007efa6d056187a38d1c6f2.gif

1155318451_2.thumb.gif.75baaa52007b968d8cdbcc93b86157b4.gif

Посилання на коментар
Поділитися на інших сайтах

соблюсти уклон 2-3 см/м не получается. Может получиться около 10 см/м......

А ничего глобально страшного. Главное - предусмотреть ревизии.

1. Допускается ли для соблюдения правильного уклона, применение узлов обозначеных буквой А (при помощи двух колен 30 или 45 градусов).

Да. Весьма часто использую такой способ.

2. Глубина заложения горизонтальной части трубы составляет примерно 1,5 м, как лучше выполнить монтаж вертикальных труб

Лучше? Пробурить новые отверстия на более высоком уровне и с правильным уклоном и не рыть траншеи по полтора метра. (или Ваш в.1)

3. Насколько "жестко" фиксировать трубы? Горизонтальный участок трубы получается на разном расстоянии от фундамента, от 5 до 20 см, Хомуты с саморезом 20 см не найдешь. Достаточно ли забить арматуру под/над трубой и привязать проволокой?

Жёстко.

 

[spoiler=На шпильку резьбовую (10-ю или 12-ю) можно >>]

P4099363.JPG

 

Арматура - изврат, но бывает :)

4. На плане указано, то как планировалось сделать разводку канализации. Покритикуйте.

Уже.

  • Лайк 1
Посилання на коментар
Поділитися на інших сайтах

Перекрыл краник-20 $. Слил отопление-50 $ . Это божеские цены.

 

Прямо цены нашего ЖЭКа. Слив воды - 400 грн., замена батареи - 700 грн. :)

Посилання на коментар
Поділитися на інших сайтах

Здравствуйте, Александр! При выборе котла отопления только для теплых полов и теплых стен инженер сказал, что в теплых стенах используется труба диаметром 10 мм2 для увеличения скорости теплоносителя и избежания накопления воздуха, а в теплых полах 16 мм2 и вывод воздуха на гребенке. Это так? Или ставить воздухоотводчик на теплых стенах в высшей точке тоже?
Посилання на коментар
Поділитися на інших сайтах

инженер сказал, что в теплых стенах используется труба диаметром 10 мм2 для увеличения скорости теплоносителя и избежания накопления воздуха, а в теплых полах 16 мм2 и вывод воздуха на гребенке. Это так?

Да, инженер объяснил абсолютно правильно.

  • Лайк 1
Посилання на коментар
Поділитися на інших сайтах

добрый день подскажите как можно решить вопрос с деформационным швом под ТП, площадь 32м.кв. и 38м.кв. пока дать раскладку плитки нет возможности,т.к. плитку будем класть через год,а то и два- могут размеры плитки потом не совпадать, что можно предпринять в данной ситуации. спасибо
Посилання на коментар
Поділитися на інших сайтах

  • 2 тижні потому...
В помощь устанавливающему септик типа "эколайн":

размеры котлованов для септика.pdf

  • Лайк 6
Посилання на коментар
Поділитися на інших сайтах

Главное назначение гидробака (гидроаккумулятора) в системе водоснабжения - обеспечение плавного изменения давления во время работы насоса

 

 

  • Гидроаккумулятор. Назначение, установка, настройка, выбор объема.
  • Хитрости при выборе гидроаккумулятора
  • Зачем же нужен гидроаккумулятор?
  • ВЫБОР МЕМБРАННОГО РАСШИРИТЕЛЬНОГО БАКА ДЛЯ СИСТЕМ ВОДОСНАБЖЕНИЯ

  • Лайк 3
Посилання на коментар
Поділитися на інших сайтах

  • 2 тижні потому...
Я так понимаю, что Korni начал заполнять ежедневник на 2013 год :)

 

Я так понимаю, что на данный момент это единичный случай. Так сказать, клиент на перспективу.

Или я ошибаюсь?

Просто, не могу поверить, что на ближайшие 6 месяцев уже расписана клиентура.

Посилання на коментар
Поділитися на інших сайтах

Просто, не могу поверить, что на ближайшие 6 месяцев уже расписана клиентура.

Просто Вы не в теме. Год обычно в апреле- мае уже расписан. Далее идет уплотнение графика.

Посилання на коментар
Поділитися на інших сайтах

Створіть акаунт або увійдіть у нього для коментування

Ви маєте бути користувачем, щоб залишити коментар

Створити акаунт

Зареєструйтеся для отримання акаунта. Це просто!

Зареєструвати акаунт

Увійти

Вже зареєстровані? Увійдіть тут.

Увійти зараз
×
×
  • Створити...