Larsen_bmw Опубліковано: 14 січня 2014 Автор Поділитись Опубліковано: 14 січня 2014 Да, надо учиться читать мануалы Спасибо за наводку, прийдется перемерять все заново Посилання на коментар Поділитися на інших сайтах More sharing options...
tollyn Опубліковано: 19 січня 2014 Поділитись Опубліковано: 19 січня 2014 При этом не забыть уменьшить зарядный ток до "0". Конечно, не под нагрузкой же размыкать контакты. Только сегодня попытался померять Во-первых какая-то совершенная непонятка с клещами, в свободном состоянии они показывают ток 1,9-2,0А (Фото 1) Прибор новый, правда лежит с лета без дела, может батарейки заменить? Инвертора при работе от сети не потребляют от АКБ ничего. (Фото 3) И новая каверза Похоже что контроллер СБ приписывает себе лишнюю выработку. (Фото 2) Если от показаний на клещах - 6,55А отнять показания до измерения - 2А получится 4,55А. А контроллер показывает 5,58А Ну вот такие "корявые" измерения я провел, надо клещи искать путевые. Можна и так, но это для грубого измерение. Для более точного нужно поставить шунт. Посилання на коментар Поділитися на інших сайтах More sharing options...
Larsen_bmw Опубліковано: 1 лютого 2014 Автор Поділитись Опубліковано: 1 лютого 2014 Данные по выработке за январь месяц: Выработка СБ, Квт*ч - 75 Выработка ВЭУ, Квт*ч - 71 Общая выработка (СБ+ВЭУ), Квт*ч - 146 Потребление от системы, Квт*ч - 62 Январь совсем расстроил показателями. СБ: Треть панелей больше недели засыпаны снегом, счищать не хочется, вот и сообтветственно выработка такая. ВЭУ: Почти двое суток стоял в самый ветер, что-то видимо замерзло внутри, лопасти оставались в зафлюгированном положении и не возвращались в рабочее. Вышло сонце-заработал. Таки надо делать ТО. ОБОРУДОВАНИЕ: Тут вообще ничего не понятно. Выставил на одном из инверторов зарядный ток 1А как и говорили. Теперь КПД системы стал вообще 42%, уже начинаю думать не накручивает ли лишнее РЕСовский счетчик? А-то такое КПД вообще никуда не годится.Автономка итоги.xls 6 Посилання на коментар Поділитися на інших сайтах More sharing options...
tollyn Опубліковано: 1 лютого 2014 Поділитись Опубліковано: 1 лютого 2014 Тут вообще ничего не понятно. Выставил на одном из инверторов зарядный ток 1А как и говорили. Теперь КПД системы стал вообще 42%, КПД заряда свинцовых аккумуляторов около 60% + еще потери на преобразовании. Может так и есть. 1 Посилання на коментар Поділитися на інших сайтах More sharing options...
Larsen_bmw Опубліковано: 1 лютого 2014 Автор Поділитись Опубліковано: 1 лютого 2014 КПД заряда свинцовых аккумуляторов около 60% + еще потери на преобразовании. Может так и есть. Помоему не в этом дело. Система отрегулирована так, что полноценного процесса работы с АКБ нет, они работают почти в буферном режиме. Есть только "добивка" до 100% заряда и то только тогда, когда выработка СБ и ветрогенератора превышает потребление. Тут только КПД инвертора при преобразовании 48 в 220 может играть роль а оно невелико, 88% при максимальных на него нагрузках. Я начинаю грешить на "счетчик на столбе". Подозрительная арифметика выходит, чем больше я тяну от сетей-тем больше ухудшается КПД системы. А показатель РЭСовского счетчика я беру за основу при подсчетах. Можно конечно и контрольный поставить, только где его правильно разместить? Возле РЭСовского на столбе? Или на входе в дом? Просто от столба со счетчиком до ввода в дом метров 140, может еще на кабеле потери? Кабель закопали АВВГ 4*10мм, на медный я пожадничал. Посилання на коментар Поділитися на інших сайтах More sharing options...
tollyn Опубліковано: 2 лютого 2014 Поділитись Опубліковано: 2 лютого 2014 А показатель РЭСовского счетчика я беру за основу при подсчетах. Можно конечно и контрольный поставить, только где его правильно разместить? Возле РЭСовского на столбе? Или на входе в дом? Просто от столба со счетчиком до ввода в дом метров 140, может еще на кабеле потери? Кабель закопали АВВГ 4*10мм, на медный я пожадничал. Метров 140 вы не путаете. А потери на кабели можете посчитать в зависимости от нагрузки. Все формулы в инете и литературе найти не проблема. Хоть и так ясно это относительно небольшие потери. здесь просто высчитать потери напряжения. И по потерям напряжения уже легко вычислить потереные кВт*ч от приведенной нагрузки www.ivtechno.ru/raschet_4 Посилання на коментар Поділитися на інших сайтах More sharing options...
ToxaRat Опубліковано: 3 лютого 2014 Поділитись Опубліковано: 3 лютого 2014 СБ: Треть панелей больше недели засыпаны снегом, счищать не хочется, вот и сообтветственно выработка такая. а как у вас они расположены на крыше? я подготавливаю свою, и тоже озадачен вопросом как уберечь СБ от снега самое интересное что есть несколько мест, где установлены СБ и все залеплены снегом - даже те, что стоят в вертикальном положении моя же крыша ведет себя интересно к 13:00 солнечная сторона полностью самоочищается от снега (ссылка на изображение устарела) не солнечная же естественно стоит всё время в снегу (ссылка на изображение устарела) я вот думаю это правильный угол или сама кровля так хорошо играет на руку? Посилання на коментар Поділитися на інших сайтах More sharing options...
Seva1964 Опубліковано: 3 лютого 2014 Поділитись Опубліковано: 3 лютого 2014 я вот думаю это правильный угол или сама кровля так хорошо играет на руку? --- Между тыльной стороной ФЭП и кровлей оставляется зазор для вентиляции. Когда вентилируется воздух с отрицательной температурой, хорошие игры кровли до лампочки. Посилання на коментар Поділитися на інших сайтах More sharing options...
Larsen_bmw Опубліковано: 3 лютого 2014 Автор Поділитись Опубліковано: 3 лютого 2014 Метров 140 вы не путаете. А потери на кабели можете посчитать в зависимости от нагрузки. Все формулы в инете и литературе найти не проблема. Хоть и так ясно это относительно небольшие потери. здесь просто высчитать потери напряжения. И по потерям напряжения уже легко вычислить потереные кВт*ч от приведенной нагрузки www.ivtechno.ru/raschet_4 Не путаю к сожалению, 140 метров как минимум. Потери небольшие должны быть, больше 2000Вт одновременно по одной фазе не включалось, значит дело не в кабеле. Тогда надо искать счетчик и ставить его на вводе в дом, иначе будем долго искать саморазряд АКБ, потребление инверторов и прочее. к 13:00 солнечная сторона полностью самоочищается от снега Кровля темная, МЧ кажется? Нагревается от солнца и снег тает. У меня битумная, она снег держит хорошо. Ну и Seva1964 ответил собственно. На фото расположение панелей на кровле, зимнего нет, не фотографировал. Посилання на коментар Поділитися на інших сайтах More sharing options...
trik Опубліковано: 3 лютого 2014 Поділитись Опубліковано: 3 лютого 2014 это замечательное свойство крашенного шифера к самоочищению от снега. У меня так же. Только угол 30 градусов и при площади в 80 квадратов. И на такую кровлю ставим СБ черного цвета. Кроме эстетического эффекта будет довольно таки не слабое самоочищение от снега. (ссылка на изображение устарела) Проблема снега зимой решена на 90%. надолго он там уж точно не задержится. Посилання на коментар Поділитися на інших сайтах More sharing options...
Entheos Опубліковано: 10 лютого 2014 Поділитись Опубліковано: 10 лютого 2014 КПД системы Что Вы подразумеваете под КПД? Добавлено через 12 минут Во-первых какая-то совершенная непонятка с клещами, в свободном состоянии они показывают ток 1,9-2,0А (Фото 1) Прибор новый, правда лежит с лета без дела, может батарейки заменить? Похоже, клещи в топку, у меня такое было... Добавлено через 12 минут Для меня остается непонятным полный алгоритм работы контроллера СБ. К сожалению, в инструкции я этого не увидел. Без понимания происходящих в нем процессов говорить о понимании работы всей системы, имхо, бессмысленно. Присутствующие здесь спецы на мои вопросы внятно ответить не могут. Например, след. вопросы: Если напряжение на выходе СБ ниже, чем на клеммах АКБ, что делает контроллер? Преобразовывает ли он напряжение от СБ или нет? Если нет, то какое напряжение он выдает в таком случае инвертору? Это только некоторые вопросы... Посилання на коментар Поділитися на інших сайтах More sharing options...
Seva1964 Опубліковано: 10 лютого 2014 Поділитись Опубліковано: 10 лютого 2014 Для меня остается непонятным полный алгоритм работы контроллера СБ. --- Пока среднее значение на СА меньше 2,4В -> "бульк" максимально возможным током от ФЭП. Когда среднее значение на СА достигает 2,4В, контроллер начинает "флотить" батарею на этом уровне путём ограничения зарядного тока от ФЭП. Этот идиотизЪм продолжается до тех пор, пока зарядный ток не снизится до определённого минимума, при котором считается, что батарея полностью заряжена. После этого среднее напряжение на СА начинает поддерживается на уровне 2,27В. 1 Посилання на коментар Поділитися на інших сайтах More sharing options...
Serg-Solar Опубліковано: 10 лютого 2014 Поділитись Опубліковано: 10 лютого 2014 Этот идиотизЪм продолжается до тех пор Пока Сева не начинает писать свой бред о правильности заряда аккумуляторов и предлагать свой контроллер заряда Где контроллер?????? в спичечном коробке Или в зажигалке ??? "Сайт" очумелых ручек тут otchet-exz.narod.ru/2.html Посилання на коментар Поділитися на інших сайтах More sharing options...
Seva1964 Опубліковано: 10 лютого 2014 Поділитись Опубліковано: 10 лютого 2014 Где контроллер?????? --- Там, где спичечный коробок - контроллер заряда от ФЭП. При достижении 14,22 В на клеммах АКБ, ФЭП переключается на внешнюю нагрузку. При падении напряжения на клеммах АКБ до 13,2 В, ФЭП снова работает в качестве ЗУ. Там, где зажигалка - контроллер разряда АКБ под нагрузкой. При падении напряжения до 12,2 В, нагрузка отключается. После отключения напряжение растёт, но нагрузка уже не включится. Пока для этого не нажмётся кнопка. Посилання на коментар Поділитися на інших сайтах More sharing options...
Dalet Опубліковано: 10 лютого 2014 Поділитись Опубліковано: 10 лютого 2014 Пока для этого не нажмётся кнопка. При падении напряжения до 12,2 В, нагрузка отключается. Вы извините, Сева, но это мазахизм - А ЖИТЬ КОГДА? Накой оно нада, если от него отойти нельзя, только и того - жми на кнопку. Это чё, игра такая? Посилання на коментар Поділитися на інших сайтах More sharing options...
Seva1964 Опубліковано: 10 лютого 2014 Поділитись Опубліковано: 10 лютого 2014 Это чё, игра такая? --- Это значит, Роман, что при разряде током 0,05 Сном20, стартерная АКБ уже израсходовала немного больше половины ёмкости и самое время прекратить дальнейший разряд. Если, разумеется, интересует продление срока службы батареи в полтора-два раза по сравнению с коллегами под "фирменными" отсечками на уровне глубокого разряда. Посилання на коментар Поділитися на інших сайтах More sharing options...
Dalet Опубліковано: 10 лютого 2014 Поділитись Опубліковано: 10 лютого 2014 --- Это значит, Роман, что при разряде током 0,05 Сном20, стартерная АКБ уже израсходовала немного больше половины ёмкости и самое время прекратить дальнейший разряд. Если, разумеется, интересует продление срока службы батареи в полтора-два раза по сравнению с коллегами под "фирменными" отсечками на уровне глубокого разряда. ну что ж продолжим ранее начатое. Скажите, вот моя 100А/час батарея разряжаясь до 10,5В дала мне некоторое количество счастья - обзовем его например 1Вт*час, и умерала на 5году жизни из 10ти заявленных. Внимание задача. Сколько нужно Ваших батарей, что бы они выдали 1Вт*час и проработали те же 5 лет? Условия зарядки идентичны, предположем на вашей спичной коробке. Посилання на коментар Поділитися на інших сайтах More sharing options...
Seva1964 Опубліковано: 10 лютого 2014 Поділитись Опубліковано: 10 лютого 2014 Сколько нужно Ваших батарей, что бы они выдали 1Вт*час и проработали те же 5 лет? Условия зарядки идентичны, предположем на вашей спичной коробке. Подозреваю, что с этим справится всего одна стартерная такой же ёмкости. Подозрение основано на неглубоком (до 12 В) КТЦ четырёх(без трёх месяцев)летнего Са-Са экземпляра на 60А*ч, который с прошлой зимы находится под контроллером прерывистого заряда. Получилось чуть меньше 25 А*ч. Посилання на коментар Поділитися на інших сайтах More sharing options...
Entheos Опубліковано: 10 лютого 2014 Поділитись Опубліковано: 10 лютого 2014 --- Там, где спичечный коробок - контроллер заряда от ФЭП. При достижении 14,22 В на клеммах АКБ, ФЭП переключается на внешнюю нагрузку. При падении напряжения на клеммах АКБ до 13,2 В, ФЭП снова работает в качестве ЗУ. Там, где зажигалка - контроллер разряда АКБ под нагрузкой. При падении напряжения до 12,2 В, нагрузка отключается. После отключения напряжение растёт, но нагрузка уже не включится. Пока для этого не нажмётся кнопка. Что ж, по крайней мере Сева знает, как работают представленные на фото гаджеты, и из чего состоят В отличие от инсталляторов контроллеров. А то спрашиваю - как же все-таки работает Ваше устройство, а в ответ - исчерпывающее - "погуглите". Господа, Вы своим клиентам так же говорите, когда они Вам задают вопросы? Если все будут гуглить, то зачем тогда Вы? Подозреваю, что Ваши клиенты не задают таких парадоксальных вопросов, как... алгоритм работы контроллера СБ...зачем оно им, правда Хотя, с другой стороны всегда можно предложить такой исчерпывающий научный ответ, как "замыкает СБ на себя". В итоге все довольны Посилання на коментар Поділитися на інших сайтах More sharing options...
Dalet Опубліковано: 11 лютого 2014 Поділитись Опубліковано: 11 лютого 2014 (змінено) Что ж, по крайней мере Сева знает, как работают представленные на фото гаджеты, и из чего состоят В отличие от инсталляторов контроллеров. Приезжайте ко мне, у меня дома все стоит, посмотрите, пощупаете, опыты проведете, можем и разноее оборудование в цепь подключить, и Севу с собой берите. И фото гаджетов поделаете. Есть возможность регистрации ао 220В, есть подмес сети, будет к лету еще мно гочего интересного - велкам. Берите с собой тройку разных контролеров и эксперементируйте сколько желаете, а еще контроллер зажигалку включить можете, только там у меня на секундочку токи в десятки разов выше чем может Севы девайс выдержать, так что дорабатывать придется. Создайте рядом тему где Сева будет показывать свои изобретения и прототипы девайсов, а уважаемые продавцы будут его тролить. Да не вопрос, только смысла в этом нет, я за ним с своим вопросом о экономической целесообразности ганяюсь уже с год, и всегда мне рот затыкают, ну, ребят, мне то на самом деле, похер, хотите верить в его бредни, верьте. Я никогда не строил системы на одной б/у авто батарейке, и надеюсь никогда не начну. Змінено 11 лютого 2014 користувачем Dalet 2 Посилання на коментар Поділитися на інших сайтах More sharing options...
Larsen_bmw Опубліковано: 11 лютого 2014 Автор Поділитись Опубліковано: 11 лютого 2014 Огого как вы нашумели Я только на вопросы отвечу как могу, с остальным выяснением-не вмешиваюсь. Что Вы подразумеваете под КПД? Соотношение выработаной ВЭУ и СБ и потребленной от сети 220В энергии. Для меня остается непонятным полный алгоритм работы контроллера СБ. К сожалению, в инструкции я этого не увидел. Без понимания происходящих в нем процессов говорить о понимании работы всей системы, имхо, бессмысленно. Присутствующие здесь спецы на мои вопросы внятно ответить не могут. Например, след. вопросы: Если напряжение на выходе СБ ниже, чем на клеммах АКБ, что делает контроллер? Преобразовывает ли он напряжение от СБ или нет? Если нет, то какое напряжение он выдает в таком случае инвертору? Это только некоторые вопросы... Страница 20 русского мануала - www.inverta.ru/content/ms/TSMPPT-manual-RU.pdf - описание стадий заряда АКБ, там все вроде расписано популярно. Конкретно по Вашему вопросу о напряжении на СБ, если оно ниже чем напряжение на АКБ контроллер работает как шлюз, не допуская разряда АКБ через СП. Инвертору он никакое напряжение не выдает, инверторы подсоединены к АКБ напрямую со своими настройками на включение и выключение. Добавлено через 18 минут Если, разумеется, интересует продление срока службы батареи в полтора-два раза по сравнению с коллегами под "фирменными" отсечками на уровне глубокого разряда. Я незнаком с Вашими устройствами, поэтому только заступлюсь за ТС МППТ. К нему не подключаются нагрузки напрямую и соответственно нет возможности допустить глубокие разряды. Эти параметры устанавливаются уже в инверторах а там как настроишь, можно и разрядить ниже плинтуса. Не, ниже плинтуса неполучится, кажется минимальное напряжение на АКБ в инверторе US-3 - 42В (10,5) и это под нагрузкой. Терпимо на крайний случай 1 Посилання на коментар Поділитися на інших сайтах More sharing options...
Seva1964 Опубліковано: 11 лютого 2014 Поділитись Опубліковано: 11 лютого 2014 Не, ниже плинтуса неполучится, кажется минимальное напряжение на АКБ в инверторе US-3 - 42В (10,5) и это под нагрузкой. Терпимо на крайний случай --- Если возможно, настройте отсечку хотя бы на 44,4 В. Разница по времени будет несущественной, зато пушной зверёк, из-за "просаживания" одной из АКБ (или одной из групп параллельных АКБ) ниже 10.5 В, подкрадётся гораздо позже. Посилання на коментар Поділитися на інших сайтах More sharing options...
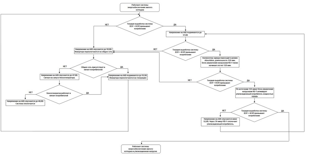
Larsen_bmw Опубліковано: 11 лютого 2014 Автор Поділитись Опубліковано: 11 лютого 2014 --- Если возможно, настройте отсечку хотя бы на 44,4 В. Разница по времени будет несущественной, зато пушной зверёк, из-за "просаживания" одной из АКБ (или одной из групп параллельных АКБ) ниже 10.5 В, подкрадётся гораздо позже. Я говорил о возможностях настроек инвертора! В моем случае все настройки сделаны иначе! Хорошо, я понял. Наверное я очень недоходчиво поясняю алгоритм работы моей системы, поэтому постарался сделать это на схеме-прошу всех ознакомиться! И пожалуйста, еще раз прошу всех Уважаемых интересующихся данной темой, не устраивайте тут личностные разборы. И также давайте общаться в русле самой темы, иначе в спорах о длине контроллеров может затеряться суть С Уважением, Михаил 4 Посилання на коментар Поділитися на інших сайтах More sharing options...
tollyn Опубліковано: 15 лютого 2014 Поділитись Опубліковано: 15 лютого 2014 Тогда надо искать счетчик и ставить его на вводе в дом, иначе будем долго искать саморазряд АКБ, потребление инверторов и прочее. Решений несколько для увеличение КПД. Стоит ли их вооплощать этот вопрос требует размышления. 1. Подобрать инвертор с минимальным током Х.Х. Это я думаю логично и все к этому стремляться. Но повторюсь дороговато выходит. да и вашем случае он часто, я так понял работает на минимальной мощности, а не Х.Х. Здесь можна только размышлять и все продумывать. 2. Наверное Одни из самых больших потерь это потери в химической реакции самой АКБ. Свинец хорош ценной и простотой эксплуатации и наличием и разнобразием контролеров по него. Но КПД заряда и разряда никакой. Были, есть и будут варианты получше, но повторюсь стоит ли шкурка вычинки я думаю пока врятли. 3. Оптимизация потребления. А именно использовать низковольтный постоянный ток взамен переменному 220 v. Мой вывод 3 пункт наиболее реален и пока лучший выбор. Например сделать для потребителей две розетки низковольтную(например с американской вилкой) и обычную на 220 V. И постепенно переходить на такие бытовые приборы. Ведь не секрет переделать многие приборы возможно, но конечно не все потому и две розетки. 2 Посилання на коментар Поділитися на інших сайтах More sharing options...
Larsen_bmw Опубліковано: 1 березня 2014 Автор Поділитись Опубліковано: 1 березня 2014 Решений несколько для увеличение КПД. Стоит ли их вооплощать этот вопрос требует размышления. 1. Подобрать инвертор с минимальным током Х.Х. Это я думаю логично и все к этому стремляться. Но повторюсь дороговато выходит. да и вашем случае он часто, я так понял работает на минимальной мощности, а не Х.Х. Здесь можна только размышлять и все продумывать. 2. Наверное Одни из самых больших потерь это потери в химической реакции самой АКБ. Свинец хорош ценной и простотой эксплуатации и наличием и разнобразием контролеров по него. Но КПД заряда и разряда никакой. Были, есть и будут варианты получше, но повторюсь стоит ли шкурка вычинки я думаю пока врятли. 3. Оптимизация потребления. А именно использовать низковольтный постоянный ток взамен переменному 220 v. Мой вывод 3 пункт наиболее реален и пока лучший выбор. Например сделать для потребителей две розетки низковольтную(например с американской вилкой) и обычную на 220 V. И постепенно переходить на такие бытовые приборы. Ведь не секрет переделать многие приборы возможно, но конечно не все потому и две розетки. Вы безусловно правы, все три варианта нужно использовать при планировании системы, изначально. Это можно зафиксировать вообще, ввиде правила - оптимизация выработки, сохранения-потребления. В моем случае менять всю архитектуру системы уже смысла нет, дорого обойдется. И хоть пока мне не удалось проверить, но я убежден, что столь низкий КПД системы обусловлен не нарушением этого правила а неточностью одного из расчетных приборов, а именно счетчика РЭС. Дабы не быть голословным-проверю и отпишусь! Посилання на коментар Поділитися на інших сайтах More sharing options...
Рекомендовані повідомлення
Створіть акаунт або увійдіть у нього для коментування
Ви маєте бути користувачем, щоб залишити коментар
Створити акаунт
Зареєструйтеся для отримання акаунта. Це просто!
Зареєструвати акаунтУвійти
Вже зареєстровані? Увійдіть тут.
Увійти зараз