loader Опубліковано: 6 серпня 2018 Поділитись Опубліковано: 6 серпня 2018 как тогда делать многоуровневый свет (два светильника, например, или люстру и точки)? или диммируемый светильник? я предпочту сделать комфортный верхний свет, чем поленюсь пройтись 2 метра до выключателя. у меня в спальне 2 проходных (2 зоны света), соответственно возле входа и возле одной прикроватной тумбочки, + дополнительно возле каждой тумбочки по включателю на доп розетку, планируется запитка прикроватных светильников от них, плюс возле второй тумбочки еще включателель на одну из розеток которые в группе с ТВ (для включения/выключения торшеров в той зоне (напротив кровати).... и вобщемто я не вижу что сделал чтото лишнее, иногда даже думаю что нехватает еще перехресных на основной свет возле второй тумбы, но скорее всего это пока не купил прикроватный светильник. безусловно оно вроди можно и без этого, но это стандарт который давным давно во всех более менее отелях, а дома мы все таки намного больше спим. не понимаю зачем мне дома хуже Посилання на коментар Поділитися на інших сайтах More sharing options...
Телесистемы Опубліковано: 6 серпня 2018 Поділитись Опубліковано: 6 серпня 2018 зачастую дизайнеры дают решение в спальнях выключением из трех точек: вход-слева-справа от кровати - двух групп освещения, но не дают спецификации, а двухклавишный перекрестник - это очень редкая в наших краях вещица от производителей фурнитуры. 1 Посилання на коментар Поділитися на інших сайтах More sharing options...
Energon Опубліковано: 7 серпня 2018 Поділитись Опубліковано: 7 серпня 2018 зачастую дизайнеры дают решение в спальнях выключением из трех точек: вход-слева-справа от кровати - двух групп освещения, но не дают спецификации, а двухклавишный перекрестник - это очень редкая в наших краях вещица от производителей фурнитуры. В последний раз только кажется у уники было в наличии. И то соорудили из двух одноклавишных перекрестных. 1 Посилання на коментар Поділитися на інших сайтах More sharing options...
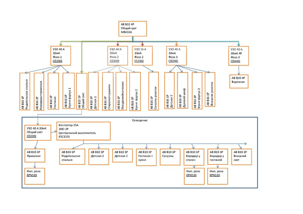
shneider_vova Опубліковано: 8 серпня 2018 Автор Поділитись Опубліковано: 8 серпня 2018 Примерно наваял схему коммутационного щита. Понятно, что без схемы вводного щита - это немного неполноценно, но "маємо те, що маємо" - времени катастрофически не хватает. В вводном щите будет вводное 3фазное УЗО 100 ма, 3 реле напряжений, ответвления на электрокотел и все оборудование топочной, резервируемую линию (в том числе холодильник). Коммутационный щит будет запитан кабелем Ввгнгд 5*6. Все розетки Ввгнгд 3*2.5, освещение 3*1.5, варочная 5*4. На сейчас насчитал 50 модулей - то есть должен влезть в щит Volta 60. Вопросы, на которые нет для меня пока ответа: 1) распределение на фазы. Взял как-то примерно, но мне кажется, тут должен существовать какой-то рациональный подход, а я его не чувствую 2) какой автомат на варочную ставить 3) можно ли не ставить узо на варочную, а взять каждую фазу после "фазных" узошек? Тогда откуда брать ноль - с любой из УЗО? Вроде как и можно - потому что варочная - это не настоящий трехфазный потребитель, но не уверен. 4) внешние розетки - как лучше сделать управление? Просто автоматом с щита? или какие то ставить выключатели? если да, то где?Схема коммутационного щита.pdf Посилання на коментар Поділитися на інших сайтах More sharing options...
alecs555 Опубліковано: 9 серпня 2018 Поділитись Опубліковано: 9 серпня 2018 Я не профессиональный электрик, поэтому все ИМХО, но с электричеством связан с 12 лет(радиокружок) и через всю жизнь прошло - поэтому понимание есть. 1) распределение на фазы. Взял как-то примерно, но мне кажется, тут должен существовать какой-то рациональный подход, а я его не чувствую В первую очередь - распределение по мощности - цеплять на одну фазу стиралку, сушилку, посудомойку и кухню - возможно воткнут электрочайник или другую технику - плохая идея. Во вторую очередь - удобство прокладки кабеля. Добавлено через 1 минуту 2) какой автомат на варочную ставить Обычная процедура - сечение кабеля выбирается по мощности комфорки(максимальную берем) а значение автомата - должен уберечь кабель Добавлено через 4 минуты 3) можно ли не ставить узо на варочную, а взять каждую фазу после "фазных" узошек? Тогда откуда брать ноль - с любой из УЗО? Вроде как и можно - потому что варочная - это не настоящий трехфазный потребитель, но не уверен. нельзя - вам придется на варочной "объединить"(не совсем корректный тнрмин) землю а УЗО не дадут этого сделать, сразу выбьет. Как вариант есть 3 фазные УЗО которые следят за токами 3 фаз и 1 землей. Добавлено через 1 минуту 4) внешние розетки - как лучше сделать управление? тут сначала надо решить как и когда управлять - если часто включать выключать -контактор через выключатель, автомат в щитке - неудобно , это только для ремонтных работ. Добавлено через 9 минут А почему решили только свет выключать контактором? Как мне кажется выключать розетки - вышел клацнул и не думаешь - что там с утюгом или паяльником очень удобно. У себя сделал - контактор - 3 УЗО по фазам - автоматы на свет и розетки , на каждое УЗО получилось по 5-6 автоматов. Ну и неотключаемая группа с холодильником/воротами/сигнализациями отдельно через реле выбора фаз. Отопление вообще отдельно там 3 фазы используются. И контактор брал с 4 контактами, землю не отключал а на 4 контакт повесил отключение насосов на улице(они попали на неотключаемую группу из-за необходимости подключение к реле выбора фаз). Посилання на коментар Поділитися на інших сайтах More sharing options...
shneider_vova Опубліковано: 9 серпня 2018 Автор Поділитись Опубліковано: 9 серпня 2018 Я не профессиональный электрик, поэтому все ИМХО, но с электричеством связан с 12 лет(радиокружок) и через всю жизнь прошло - поэтому понимание есть. В первую очередь - распределение по мощности - цеплять на одну фазу стиралку, сушилку, посудомойку и кухню - возможно воткнут электрочайник или другую технику - плохая идея. Во вторую очередь - удобство прокладки кабеля. Там кухня (фартук) разбит на 3 группы. Можно скоммутировать так, чтобы на этой фазе была минимально загруженная группа розеток фартука. Кабелю то все равно. Коммутирую внутри щита. Фазы легко можно поменять. Понятно, что это можно и при эксплуатации уже сделать, если буду видеть, что какая то фаза перегружена. Обычная процедура - сечение кабеля выбирается по мощности комфорки(максимальную берем) а значение автомата - должен уберечь кабель кабель стоит с запасом - по паспортам варочной поверхности - там вполне допускается подключение кабелем 5*2.5. Я взял 5*4. Давать варочной лишнюю мощность тоже не хочется. Вроде 20 А автомата должно точно хватать. Но интересует практика. нельзя - вам придется на варочной "объединить"(не совсем корректный тнрмин) землю а УЗО не дадут этого сделать, сразу выбьет. Как вариант есть 3 фазные УЗО которые следят за токами 3 фаз и 1 землей. логично. пока так и нарисовано - 3 фазное узо. тут сначала надо решить как и когда управлять - если часто включать выключать -контактор через выключатель, автомат в щитке - неудобно , это только для ремонтных работ. Тогда вопрос - куда ставить выключатель. Либо 1 общий, либо один в прихожей, другой в гостиной возле выхода на террасу. Но это надо их ходить выключать. А почему решили только свет выключать контактором? Как мне кажется выключать розетки - вышел клацнул и не думаешь - что там с утюгом или паяльником очень удобно. У себя сделал - контактор - 3 УЗО по фазам - автоматы на свет и розетки , на каждое УЗО получилось по 5-6 автоматов. Ну и неотключаемая группа с холодильником/воротами/сигнализациями отдельно через реле выбора фаз. Отопление вообще отдельно там 3 фазы используются. И контактор брал с 4 контактами, землю не отключал а на 4 контакт повесил отключение насосов на улице(они попали на неотключаемую группу из-за необходимости подключение к реле выбора фаз). а) контактор нужен мощный, чтобы все розетки через себя пропускать. Тут на свет контактор на 25А советует. На розетки нужен 40А как минимум. Он прилично стоит б) не все розетки в доме стоит отключать на выходе. Например, есть вариант, когда повешу под окнами электрические конвектора (если вдруг каким-то образом теплого пола не будет хватать). В любом варианте места на контактор в щитке есть, можно потом доставить, если захочется. Посилання на коментар Поділитися на інших сайтах More sharing options...
alecs555 Опубліковано: 9 серпня 2018 Поділитись Опубліковано: 9 серпня 2018 Можно скоммутировать так, чтобы на этой фазе была минимально загруженная группа розеток фартука. Кабелю то все равно. Коммутирую внутри щита. Фазы легко можно поменять. Понятно, что это можно и при эксплуатации уже сделать, если буду видеть, что какая то фаза перегружена. Логично, просто вы спросили о критериях - похоже вы и сами их отлично понимаете . Но посудомойку со стиралкой я бы все равно разнес по фазам, думаю удобно чтобы эти 2 девайса экономили вам деньги на ночном тарифе, т.е. могут вполне пересекаться в работе. Добавлено через 7 минут Давать варочной лишнюю мощность тоже не хочется.Вроде 20 А автомата должно точно хватать. Но интересует практика. Автоматы не должны ограничивать мощность нагрузки - это ненормальный режим. Сечение провода выбирается из мощности нагрузки, функция автомата(основная) защитить провод от перегрева(возгорания). Есть масса таблиц с четкими формулировками критериев для выбора автоматов под сечение провода. Нужно в этом вопросе строго следовать этим критериям и тогда на практике все будет Ок. Ссылки на таблицы не привожу - думаю с вашими знаниями и умениями вы отлично все найдете и поймете Добавлено через 1 минуту Тогда вопрос - куда ставить выключатель. Либо 1 общий, либо один в прихожей, другой в гостиной возле выхода на террасу. Но это надо их ходить выключать. Тут сложно советовать - зависит от образа жизни и понимания удобств конкретным человеком..а они у всех разные Добавлено через 2 минуты Тут на свет контактор на 25А советует. На розетки нужен 40А как минимум. Он прилично стоит разница в цене на общей стоимости щита(даже не дома!) думаю несущественна по сравнению с удобством- ИМХО вы же УЗО ставите 40 везде Добавлено через 1 минуту В любом варианте места на контактор в щитке есть, можно потом доставить, если захочется. конечно, но придется пересобирать всю схему в щите, надо бы предусмотреть чтоб провода потом не доращивать 1 Посилання на коментар Поділитися на інших сайтах More sharing options...
shneider_vova Опубліковано: 9 серпня 2018 Автор Поділитись Опубліковано: 9 серпня 2018 А подскажите, кто где делает ответку домофона. По идее, в доме домофон работает от калитки, то есть нет смысла ставить его в прихожей. Думаю, может в коридоре возле гостиной? или в самой гостиной? Посилання на коментар Поділитися на інших сайтах More sharing options...
xPavelx Опубліковано: 9 серпня 2018 Поділитись Опубліковано: 9 серпня 2018 А подскажите, кто где делает ответку домофона. По идее, в доме домофон работает от калитки, то есть нет смысла ставить его в прихожей. Думаю, может в коридоре возле гостиной? или в самой гостиной? я ставил в прихожей, там он как то привычней смотрится. Вообще к месту домофона подвел на всякий случай витую пару. Потом можно домофоном управлять с телефона (есть и wifi домофоны, но они дороже и мне провод было дешевле подвести) Посилання на коментар Поділитися на інших сайтах More sharing options...
Рома :) Опубліковано: 9 серпня 2018 Поділитись Опубліковано: 9 серпня 2018 Я тоже подвел витую пару в прихожке, завтра домофон буду подключать. Посилання на коментар Поділитися на інших сайтах More sharing options...
loader Опубліковано: 9 серпня 2018 Поділитись Опубліковано: 9 серпня 2018 А подскажите, кто где делает ответку домофона. По идее, в доме домофон работает от калитки, то есть нет смысла ставить его в прихожей. Думаю, может в коридоре возле гостиной? или в самой гостиной? оттягиваю тему домофона, сейчас вроди появляется больше вариантов где вызовная панель звонит на смартфон(ы) и соответственно ответка в класическом виде не нужна, что вобщем-то принимает какойто смысл, т.к. ставить панель чтобы к ней бегать, а в реалиях дома бежать до калитки и до панели может быть и одинаково или же бежать со второго этажа (тут вам не актуально конечно)... вобщем домофон со звонком на смарт - моя текущая концепция, но с низким приоритетом (кому нужно имею ключи или звонят на телефон ) 4 Посилання на коментар Поділитися на інших сайтах More sharing options...
eam Опубліковано: 9 серпня 2018 Поділитись Опубліковано: 9 серпня 2018 А подскажите, кто где делает ответку домофона. По идее, в доме домофон работает от калитки, то есть нет смысла ставить его в прихожей. Думаю, может в коридоре возле гостиной? или в самой гостиной? А я провел витую пару под домофон рядом с кухней-гостинной. Аргументация простая - если поставлю его в прихожей рядом со входной дверью то при закрытой двери прихожей его очень легко можно не услышать. Да и бегать не надо чтобы открыть. 4 Посилання на коментар Поділитися на інших сайтах More sharing options...
shneider_vova Опубліковано: 9 серпня 2018 Автор Поділитись Опубліковано: 9 серпня 2018 Кирилл, спасибо! Мысль про стабилизатор меня не посещала. сегодня подвигаю фазы. Набросал тут основной щиток, вечером выложу. Капец сколько автоматики....И денег, и места кучу надо. Согласен с 25А на варочную. Согласен с УЗО. ПУЭ не требует. Не могу пока понять - с учетом ТТ лучше перебдеть или это совсем лишнее. По домофону услышал мнения. Не пойму, как его только подключать. И что вообще нужно тащить снаружи дома. Мои соображения: 1) 5 жильный кабель на гараж (если будет), типа ВВГнг 5*4 - потом проложим 2) 5 жильный кабель на хозпостройки (уже есть), типа ВВГнг 5*4 - потом проложим 3) кабель к калитке. Там должны быть вызывная видеопанель + электроуправляемый замок. Это можно сделать одной витой парой (уже купил ftp наружной прокладки)? Если да, то куда ее вести - к ответной панели? а она как питается - обычным 220? или на замок нужен отдельный силовой кабель? 4) кабель к воротам. Тут вообще теряюсь - что тянуть, сколько и куда заводить. 5) насосы, полив, свет по участку - понятно, силовым Ввгнг, но будет делаться потом. 6) что еще мог забыть? Посилання на коментар Поділитися на інших сайтах More sharing options...
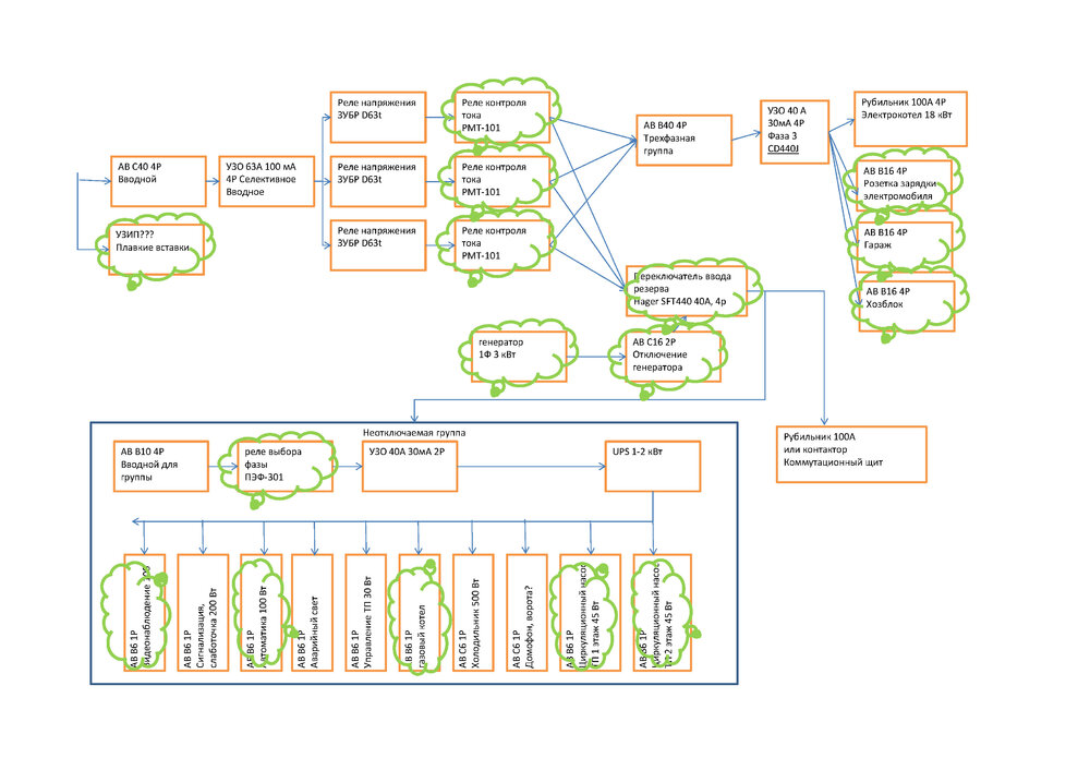
shneider_vova Опубліковано: 9 серпня 2018 Автор Поділитись Опубліковано: 9 серпня 2018 Домучал схему. Абсолютно честно украл (в хорошем смысле этого слова) ее у Андрея Dmode (скажем так, по мотивам): Облачками обведено оборудование, которое не является прям таки необходимым для заселения и добавляет определенного комфорта в пользовании. Заложу место и идеологию в щит так, чтобы можно было смонтировать при необходимости. нерешенные вопросы по этому щиту: 1) УЗИП. Что ставить. Это очень дорогое оборудование, надо подойти к выбору аккуратно. Из того, что я видел , советуют сначала ставить плавкие вставки (какие?), затем узип (какого класса?). По хорошему, нужен 4р узип класса I+II - но это от 4000. Вадим Телесистемы, подскажите? 2) В оригинальной схеме у Dmode после переключателя ввода резерва стоит контактор, который (видимо) отключается при вводе резервного питания. Но как он об этом узнает? Но скорее всего буду делать просто на рубильнике. Он собственно и не нужен, так как в коммутационном щите будет вводной автомат, но думаю, полезно иметь возможность отключать эту линию и из вводного щита. 3) ничего не забыл из неотключаемых линий? По конфигурации - в неотключаемой группе 20 модулей. Думаю, имеет смысл взять мультимедийный щит Volta 2+2 (2 дин рейки по 12 модулей и 2 пластины для слаботочки). Туда пойдет роутер, сплит, сигналка, видеонаблюдение (когда будет). Остальное оборудование - 67 (!!!) модулей. Жуть. Это надо 2 щита по 48 брать, что ли? Тарас Energon, тут уже без вас не обойтись. И еще - у меня щитки будут достаточно недалеко от всякого водяного оборудования (бак-аккумулятор, насос). Насколько это опасно, что надо предпринять для защиты?Схема коммутационного щита.pdf 1 Посилання на коментар Поділитися на інших сайтах More sharing options...
Dmode Опубліковано: 9 серпня 2018 Поділитись Опубліковано: 9 серпня 2018 2) В оригинальной схеме у Dmode после переключателя ввода резерва стоит контактор, который (видимо) отключается при вводе резервного питания. Но как он об этом узнает? В моей схеме тот контактор обеспечивает функционал отключения всего кроме неотключаемой линии. И не связан с вводом резерва. Посилання на коментар Поділитися на інших сайтах More sharing options...
shneider_vova Опубліковано: 9 серпня 2018 Автор Поділитись Опубліковано: 9 серпня 2018 В моей схеме тот контактор обеспечивает функционал отключения всего кроме неотключаемой линии. И не связан с вводом резерва. Чем он управляется? Просто отдельный выключатель? Где его поставили? Посилання на коментар Поділитися на інших сайтах More sharing options...
alecs555 Опубліковано: 9 серпня 2018 Поділитись Опубліковано: 9 серпня 2018 Чем он управляется? Просто отдельный выключатель? Где его поставили? Ну судя по функционалу логично поставить его прямо возле входной двери, выключил, запер и ушел, отпер двери - включил. Из ежедневной практики - очень удобно Имеется ввиду отдельный выключатель... Посилання на коментар Поділитися на інших сайтах More sharing options...
Dmode Опубліковано: 9 серпня 2018 Поділитись Опубліковано: 9 серпня 2018 Чем он управляется? Просто отдельный выключатель? Где его поставили? Управляется подачей/снятием напряжения с катушки контактора. Отдельный выключатель может быть в любом месте. Но мне проще организовать все без него. Просто ставя дом на охрану, реле охранной централи подаёт напряжение на катушку. 2 Посилання на коментар Поділитися на інших сайтах More sharing options...
alecs555 Опубліковано: 9 серпня 2018 Поділитись Опубліковано: 9 серпня 2018 4) кабель к воротам. Тут вообще теряюсь - что тянуть, сколько и куда заводить. У меня обычный ВВГНГ 3х2.5 на отедьный автомат на неотключаемую группу, мощность двигателя там то ли 0.6 то ли 0.8 кВт - хватит с головой и еще останется на всяк случай... Добавлено через 1 минуту Просто ставя дом на охрану, реле охранной централи подаёт напряжение на катушку. Контактор с нормально замкнутыми контактами? Посилання на коментар Поділитися на інших сайтах More sharing options...
Dmode Опубліковано: 9 серпня 2018 Поділитись Опубліковано: 9 серпня 2018 Контактор с нормально замкнутыми контактами? да, с нормально замкнутыми 1 Посилання на коментар Поділитися на інших сайтах More sharing options...
alecs555 Опубліковано: 9 серпня 2018 Поділитись Опубліковано: 9 серпня 2018 да, с нормально замкнутыми А ситуация с пропаданием общего электричества как то обрабатывается сигналкой? в том плане что можно "отпустить" этот контактор и не садить внутренний аккумулятор сигнакли, или просто держит внутренний аккумулятор с расчетом на небольшой ток удержания ? Посилання на коментар Поділитися на інших сайтах More sharing options...
Dmode Опубліковано: 9 серпня 2018 Поділитись Опубліковано: 9 серпня 2018 (змінено) Если общее пропадет, то все, что должно быть отключено, и так будет отключено. На удержание реле сигналки идёт "смешной" ток если речь о аккумуляторе. Напряжение же на катушке контактора 220В не связано с аккумулятором сигналки. Змінено 9 серпня 2018 користувачем Dmode Посилання на коментар Поділитися на інших сайтах More sharing options...
Скромный прораб Опубліковано: 9 серпня 2018 Поділитись Опубліковано: 9 серпня 2018 4) кабель к воротам. Тут вообще теряюсь - что тянуть, сколько и куда заводить. Тут важно определиться ГДЕ конкретно будет размещаться блок управления, в траншее 3х2.5 к этому месту вполне достаточно (и все равно лучше с запасом). А уже потом, от него (блока управления) на приводы, датчики, контрольную лампу... непосредственно при монтаже ворот и автоматики. 1 Посилання на коментар Поділитися на інших сайтах More sharing options...
Vikctor Опубліковано: 10 серпня 2018 Поділитись Опубліковано: 10 серпня 2018 ...А уже потом, от него (блока управления) на приводы, датчики, контрольную лампу... непосредственно при монтаже ворот и автоматики. Поверху протянуть предлагаете? Оригинально. Можно ещё заштробиться в например кирпичные столбики... Вова, на почти любом сайте изготовителей ворот есть схемы - куда какие провода тянуть. У меня тоже где-то они есть, но лень искать. Сегодня посмотрел вживую у себя. Речь об откатных воротах. Питание от щита к месту установки блока автоматики. У меня кабелем. Далее от блока проводом/шнуром (мелкие сечения - токи мизерные) на два датчика в проёме на высоте чуть ниже колена (40см примерно думаю) и на сигнальный фонарь наверху любого из столбов проёма. Всё. Добавлено через 6 минут оттягиваю тему домофона, сейчас вроди появляется больше вариантов где вызовная панель звонит на смартфон(ы) и соответственно ответка в класическом виде не нужна, ... А уже есть какие-то варианты живые? У меня дилемма скорее по замку калитки, но в описанном случае похоже домофон им вполне может управлять. Мне нужно для доступа службы охраны иметь возможность открыть замок калитки со смартфона... Ну или замок поставить с механическим кодом, как на подъездах до появления домофонов ставили.:D 1 Посилання на коментар Поділитися на інших сайтах More sharing options...
Скромный прораб Опубліковано: 10 серпня 2018 Поділитись Опубліковано: 10 серпня 2018 (змінено) Поверху протянуть предлагаете? Оригинально. Можно ещё заштробиться в например кирпичные столбики... Оригинальны Вы, впрочем как всегда, читаете между строк того чего нет))). Еще раз. Какие ворота? Распашние или откатные? Ширина проема? Калитка слева или справа? Столбики из кирпича, металла, бетона? Какая, в конце концов автоматика, приводы на 24 или 220? Да мало ли что, как и, главное, когда будет. Возможно сначала только ворота, автоматика позже.... Определиться с местом установки блока управления, протянуть к нему кабель питания от щита, а все остальное... иногда лучше решать проблемы по мере из поступления Змінено 10 серпня 2018 користувачем Скромный прораб 1 Посилання на коментар Поділитися на інших сайтах More sharing options...
Рекомендовані повідомлення
Створіть акаунт або увійдіть у нього для коментування
Ви маєте бути користувачем, щоб залишити коментар
Створити акаунт
Зареєструйтеся для отримання акаунта. Це просто!
Зареєструвати акаунтУвійти
Вже зареєстровані? Увійдіть тут.
Увійти зараз